返回首页
你现在的位置: > 首页 > 企业动态 > 正文

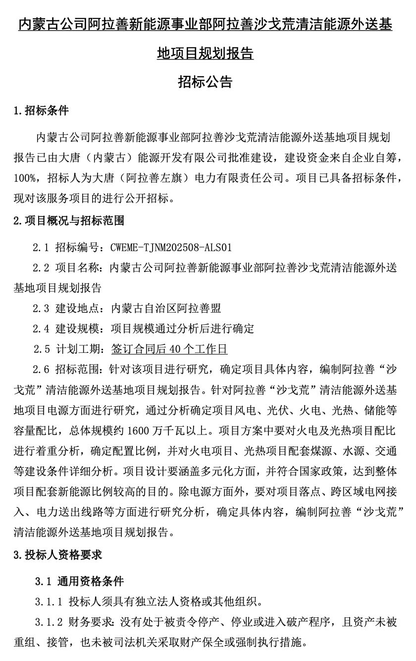
荒漠披“绿装”!大唐集团16GW“沙戈荒”风光大基地启动

发布日期:2025/8/16



      大唐(阿拉善左旗)电力有限责任公司日前对内蒙古公司阿拉善新能源事业部阿拉善沙戈荒清洁能源外送基地项目规划报告进行招标,标志着大唐阿拉善16GW沙戈荒外送基地项目规划启动。该项目总体规模约1600万千瓦以上,招标范围为针对该项目进行研究,确定项目具体内容,编制阿拉善“沙戈荒”清洁能源外送基地项目规划报告。项目需确定风电、光伏、火电、光热、储能等容量配比,对火电及光热项目配比着重分析,还需对项目落点、跨区域电网接入、电力送出线路等方面进行研究分析。


     具体文件如下:



来源:WindDaily

[←返回]

关于我们   |   关于合作   |   留言板   |   资料下载   |   广告服务  
  版权所有:南京诺溪新能源科技有限公司 苏ICP备14012130号   地址:南京金源路2号绿地之窗南广场D1栋808   
电话:025-52170985 18914486391