返回首页
你现在的位置: > 首页 > 企业动态 > 正文

探路综合智慧能源!中电建河北雄安智慧能源有限公司注册成立

发布日期:2022/6/29



       6月24日,中电建河北雄安智慧能源有限公司注册成立,注册资本为2000万元。


       这是一周内,中国电力建设集团有限公司(简称“中国电建”)成立的第二家综合能源关联公司。


       此前,中电建(天津)电力智慧能源有限公司于6月20日注册成立,由中电建新能源集团有限公司(简称“电建新能源公司”)100%持股。


       时间回溯到2021年12月29日,福州市中电建综合能源服务有限公司注册成立,注册资本为1000万元,由中国电建集团福建省电力勘测设计院有限公司100%持股。


       可以看出,在中国电建庞大的组织架构体系下,部分单位已着手成立综合能源关联公司。



强劲的综合实力


       近年来,能源企业不断转型升级,积极践行“双碳”目标,探索综合智慧能源发展路径,谋求市场先机,中国电建亦不例外。


       中国电建是全球清洁低碳能源、水资源与环境建设领域的引领者,为海内外客户提供投资融资、规划设计、施工承包、装备制造、管理运营全产业链一体化集成服务、一揽子整体解决方案的工程建设投资发展商,位居2021年中国企业500强第33位、2021年ENR全球工程设计公司150强第1位、2021年ENR全球工程承包商250强第5位。


       值得一提的是,中国电建下属工程设计公司大多拥有工程设计综合甲级、工程勘察综合甲级、电力工程施工总承包特级、市政公用工程施工总承包特级、建筑工程施工总承包特级等行业要求的最高级别资质,这成为其斩获综合智慧能源项目的重要优势。


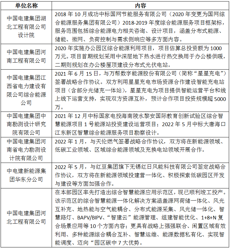
       以中国电建集团中南勘测设计研究院有限公司为例,该单位已先后成功中标国家电投海南陵水黎安国际教育创新试验区综合智慧能源项目1号能源站投资建设运营项目和大唐海口江东新区智慧综合能源服务项目勘察设计两个大型综合能源服务项目。




▲陵水国际教育创新试验区综合智慧能源项目



       2021年12月26日,中国电建集团新能源行业专业平台公司——中电建新能源集团有限公司揭牌成立,其将整合集团新能源业务,充分发挥中国电建在新能源领域的投建营一体化优势。电建新能源公司还成立了新能源与储能研究院,下设战略规划部、能源技术研究中心、工程技术研究中心、智慧能源研究中心等四个部门。


       整体而言,中国电建在新能源领域多年的沉淀和积累,以及自身强大的综合实力,为其进军综合智慧能源提供了良好的基础。



旗下多家公司已涉及


       截至目前,中国电建旗下多家单位已涉足综合智慧能源。





筹划智慧能源总体架构体系


       数字技术与能源革命的不断融合,为能源企业发展带来了重要机遇,在此背景下,中国电建也筹划智慧能源系统及网络建设研究,以求形成智慧能源总体架构体系。


       2021年1月15日,中国电建召开智慧能源系统及网络建设专题会议,推进重大科技专项立项工作,介绍了基于NET+GRID+NET架构的未来智慧能源解决方案研究及工程示范、未来智慧能源发展与数字化转型、打造数字新能源、数字孪生的智慧能源平台及主云-边云-端云架构、openEuler社区及商业应用等。


       会议指出,筹划的智慧能源系统及网络建设研究重大科技专项,相关单位已做过多次交流,集团领导高度重视此项工作,做好该项研究工作,对确立中国电建在未来能源革命领先地位具有重大意义。


       接下来,中国电建将进一步梳理重大专项的内容及课题设置,成立协调组,通过顶层规划明确阶段性目标、长远性目标,制定实施方案;强化智慧运维等已有技术优势,充分发挥总院作用;重视碳汇、碳交易,聚焦源侧、用测两个一体化;通过重大科技专项研究,形成中国电建未来智慧能源的总体架构体系,产生成果,培养人才。




来源:IESPlaza综合能源服务网


[←返回]

关于我们   |   关于合作   |   留言板   |   资料下载   |   广告服务  
  版权所有:南京诺溪新能源科技有限公司 苏ICP备14012130号   地址:南京金源路2号绿地之窗南广场D1栋808   
电话:025-52170985 18914486391