布局风电!养猪巨头正邦科技&国电投签署《“碳中和”综合智慧能源项目合作协议书》
发布日期:2022/6/20
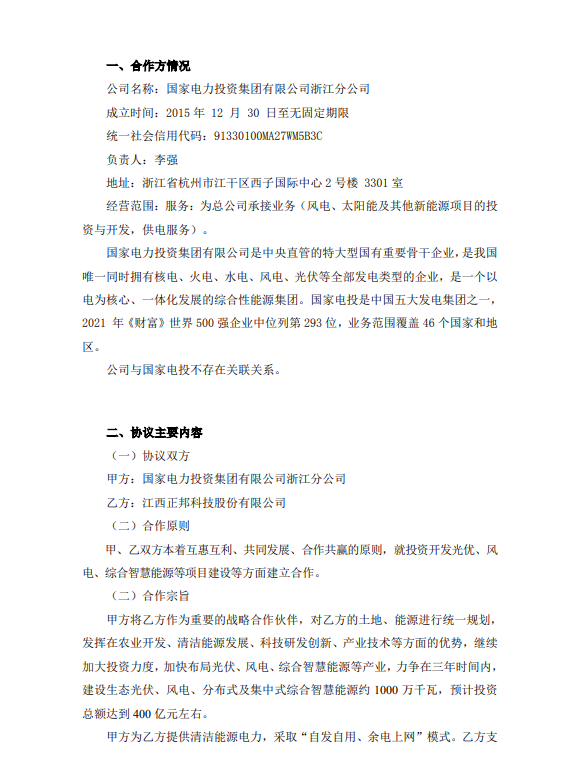
6月17日,养猪巨头正邦科技发布公告称,与国家电力投资集团有限公司浙江分公司签署了《“碳中和”综合智慧能源项目合作协议书》。公告称,国家电投将正邦科技作为重要的战略合作伙伴,对正邦科技的土地、能源进行统一规划,发挥其在农业开发、清洁能源发展、科技研发创新、产业技术等方面的优势,继续加大投资力度,加快布局光伏、风电、综合智慧能源等产业,力争在三年时间内,建设生态光伏、风电、分布式及集中式综合智慧能源约1000万千瓦,预计投资总额达到400亿元左右。



来源:北极星风力发电网