返回首页
你现在的位置: > 首页 > 企业动态 > 正文

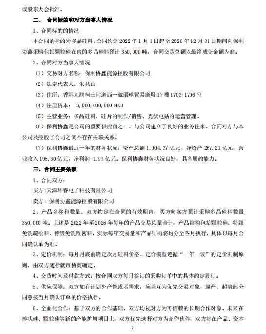
“捷报”!中环股份子公司签订多晶硅购销合作长单框架协议议

发布日期:2021/2/2

      据报道,中环股份2月2日晚间公告称,子公司天津环睿与保利协鑫签订《多晶硅购销合作长单框架协议》,公司在2022年1月至2026年12月期间向保利协鑫采购包括颗粒硅在内的多晶硅料合计共350,000 吨,合同交易总额以最终成交金额为准。


 



来源:香港万得通讯社


[←返回]

关于我们   |   关于合作   |   留言板   |   资料下载   |   广告服务  
  版权所有:南京诺溪新能源科技有限公司 苏ICP备14012130号   地址:南京金源路2号绿地之窗南广场D1栋808   
电话:025-52170985 18914486391