返回首页
你现在的位置: > 首页 > 企业动态 > 正文

惊喜连连!隆基2020年业绩预告净利润达82到86亿

发布日期:2021/1/29


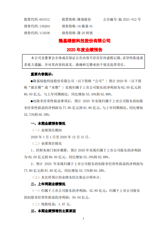
       1月28日,隆基股份发布2020年度业绩预告。据公告,2020年公司实现归属于上市公司股东的净利润为82亿元到86亿元,与上年同期相比,同比增加55.30%到62.88%。


       公告称,2020年业绩预增的主要原因是2020年全球光伏新增装机需求持续增加,其中国内市场需求增长明显。受益于单晶产品在度电成本方面体现出更高的性价比,单晶市场占有率快速提升。公司主要产品单晶硅片和组件产销量同比大幅增长,带来了营业收入和利润的稳步增长。


       2020年7月到10月,隆基股份市值从2000亿突破3000亿,2021年1月4日,隆基市值再创高峰,突破4000亿元,股价一度冲高至101.42元,首次突破百元大关,再创历史新高,稳坐“市值最高光伏企业”宝座。2020年12月20日,高瓴资本入驻隆基股份,对新能源产业表示看好。


       据统计,在产能扩张方面,2020年隆基硅棒硅片扩产规模70GW、电池扩产规模23GW、组件扩产规模16GW、组件边框扩产规模10GW。


       战略合作方面,隆基先后与亚洲硅业、通威、新特能源、润阳悦达、南坡A签订长单,涉及多晶硅料50万吨、单晶硅片96.2亿片、光伏玻璃65亿元。


       以下为公告原文:

 






来源:索比光伏网


[←返回]

关于我们   |   关于合作   |   留言板   |   资料下载   |   广告服务  
  版权所有:南京诺溪新能源科技有限公司 苏ICP备14012130号   地址:南京金源路2号绿地之窗南广场D1栋808   
电话:025-52170985 18914486391