返回首页
你现在的位置: > 首页 > 企业动态 > 正文

爱康金属 :措施到位做好防疫保障促生产

发布日期:2020/2/11



     打好疫情防控“阻击战”,确保安全有序复工复产是其中一场“硬仗”。


     2月11日是苏州爱康金属复工第一天,为了保障防疫期间的员工的健康安全,企业员工上下一心,从安环、行政部门,到技术、生产员工,到保洁、保安人员,都按照事先拟定的复工防疫方案,开始了严格且有条不紊的工作,以最有力最严厉的措施,确保返岗复工安全有序,助力生产持续稳定运行。


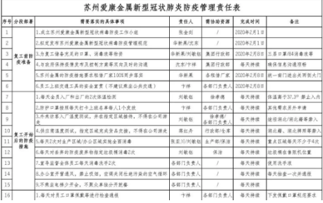
复工准备 “四到位”


     01
     防疫工作小组到位


     成立由公司总经理指挥的防疫工作小组,由人事行政部、EHS 以及各职能部门负责人组成,负责人员流动情况排查、出入管制、员工体温检测、公共区域消毒,异常情况处理及通报等具体工作;由采购部专人负责防疫用品采购工作;生产等相关职能各部门制定专人进行在岗员工身体状况监视和汇报工作。


      02
      防疫管理规范到位




     03
     管理责任分工到位



     04
      防疫物资准备到位





复工防疫保障促生产


     01
     生产办公场所全面消毒



      02
      人员日常体温检测与出入管理



     03
     快速进入工作状态,最大努力恢复产能





来源:爱康集团

[←返回]

关于我们   |   关于合作   |   留言板   |   资料下载   |   广告服务  
  版权所有:南京诺溪新能源科技有限公司 苏ICP备14012130号   地址:南京金源路2号绿地之窗南广场D1栋808   
电话:025-52170985 18914486391