行业动态
全球前沿
微视频
活动资讯
名优名企
新能源证券
微访谈
广告服务
企业动态
留言板
关于微信号
联系我们
你现在的位置: > 首页 > 企业动态 >
正文
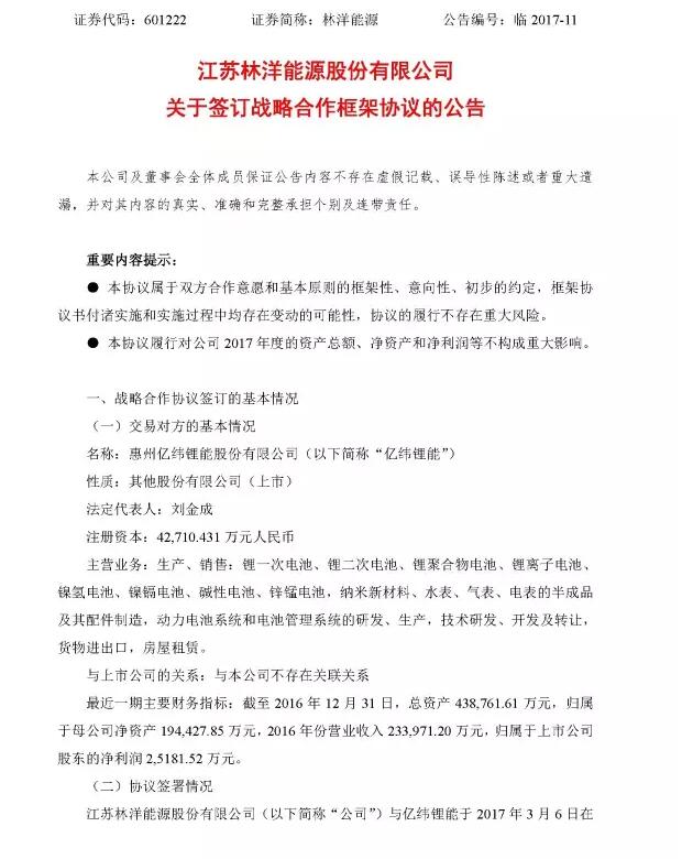
江苏林洋能源股份有限公司 关于签订战略合作框架协议的公告
发布日期:2017/3/7
来源:林洋能源投资者关系
[←返回]
关于我们
|
关于合作
|
留言板
|
资料下载
|
广告服务
版权所有:南京诺溪新能源科技有限公司
苏ICP备14012130号
  地址:南京金源路2号绿地之窗南广场D1栋808
电话:025-52170985 18914486391