返回首页
你现在的位置: > 首页 > 企业动态 > 正文

国家正式宣布:业主可以直接指定中标人!低价中标时代终结......

发布日期:2017/12/29

刚刚,央视新闻发布了以下内容:

 

 


    这意味着2017年9月20日改革委就修改《招标投标法》及《招标投标法实施条例》的征求意见稿,已经签署,2017年12月28日起正式施行。

 

 


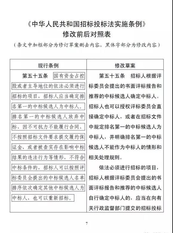
    其中,最受大家关注的一点是:招标人可以直接确定中标人。该条修改前后对照如下:

 


    修改之前,排名第一的中标候选人为中标人。

 

    修改之后,招标人可以授权评委直接确定中标人,可以选择第一中标候选人为中标人,也可以不选择第一中标候选人为中标人。

 

    所以,从明天开始,你成为了第一中标候选人,千万别着急去喝酒庆祝,业主可以不选择你做为中标人。

 

    以后做项目,客户关系又回到了第一位,那些想低价冲标,不做工作直接来投标的,中标会越来越艰难。

 

    在IT系统集成这类公司中,有一些公司是基本上没有销售,不做用户关系的,他们因为有较好的资质,所以遇到有政府项目挂网了,就去报名投标。对于一些大型项目,就等着背后操作项目的公司来招安,谈得笼,就拿走几十万的招安费,谈不笼的,就直接冲标。

 

    这种公司一年投十几个项目,不小心中几个就够养活公司,不中的,拿些陪标费,整点零花钱。

 

    只不过,这些公司从明天开始,日子不会那么好过了!

 

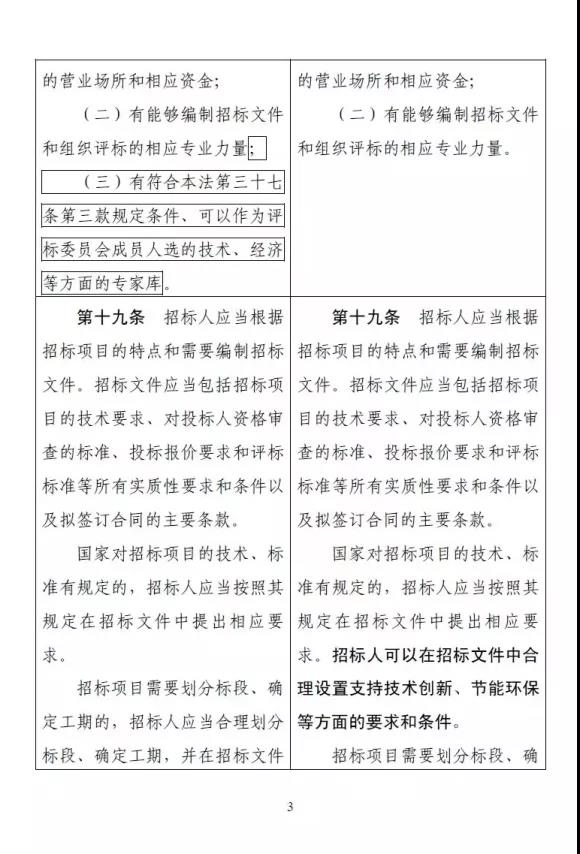
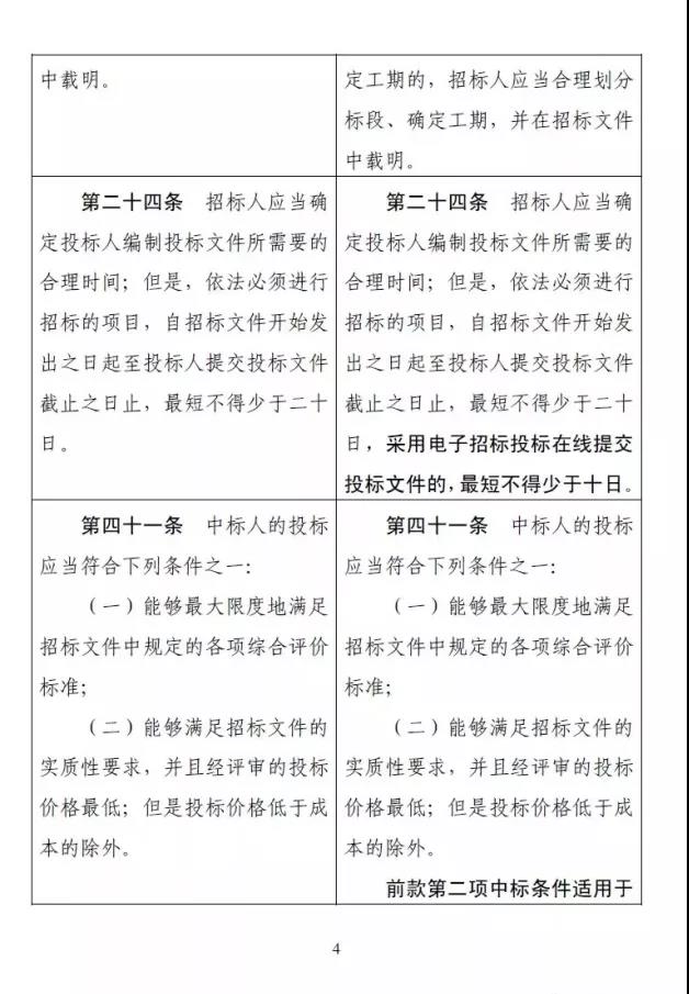
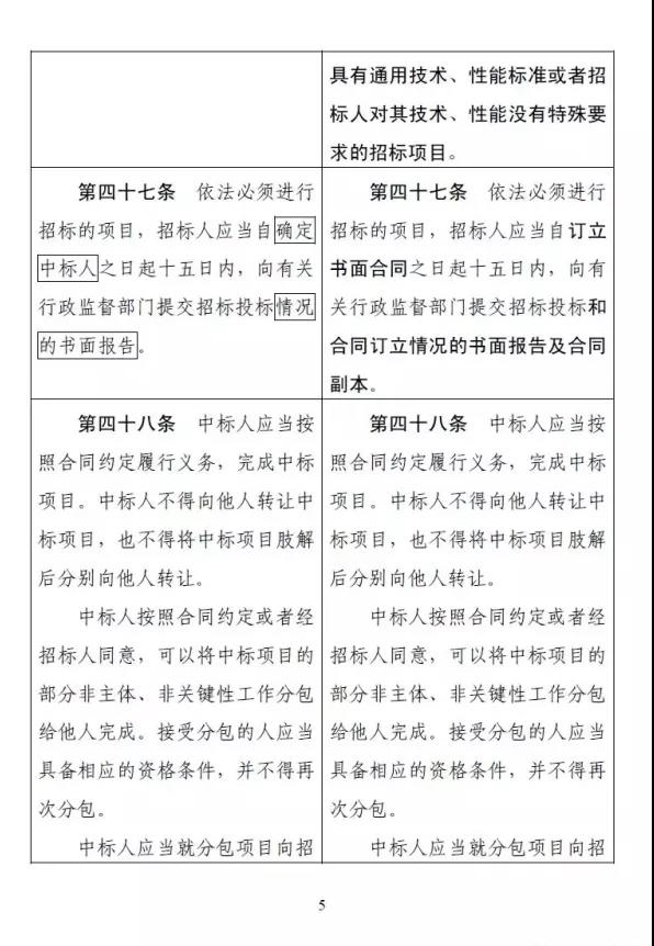
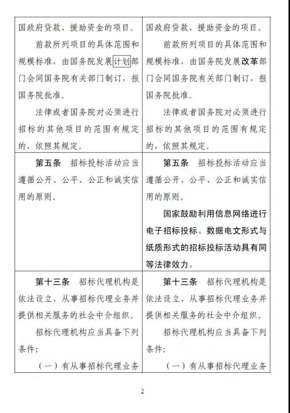
    以下是《招投标法》和《招投标实施条例》修改前后对照表:

 

 

 

来源:智能停车先锋

[←返回]

关于我们   |   关于合作   |   留言板   |   资料下载   |   广告服务  
  版权所有:南京诺溪新能源科技有限公司 苏ICP备14012130号   地址:南京金源路2号绿地之窗南广场D1栋808   
电话:025-52170985 18914486391