返回首页
你现在的位置: > 首页 > 企业动态 > 正文

强劲的心脏:圣阳叉车锂电池

发布日期:2018/2/11


       近年来,中国物流、仓储行业发展迅猛,叉车作为重要的物流搬运设备,其销量也随着上游产业的发展实现了超预期增长,根据中国工程机械工业协会工业车辆分会统计数据显示,2017年全年叉车总销量突破49.67万台,同比2016年增长34.23%。


       节能环保、新能源、互联网、信息技术、智能驾驶、车队管理等热词成为近年来叉车行业的技术热点,其中在低碳环保政策的支持环境下,电动叉车的发展突飞猛进,2017年电动叉车销量达到20万台,占全年叉车总销量的41%。


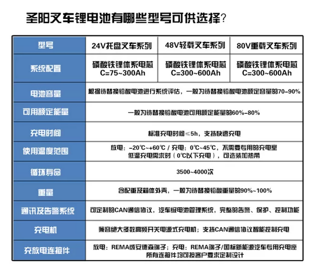
       圣阳电源作为绿色能源的积极倡导者,长期致力于为客户提供绿色优质的产品与服务。公司生产的24V、48V、80V锂离子叉车蓄电池采用磷酸铁锂电极材料,不仅具有可靠性高,循环寿命长,充放电倍率大等特点,还可根据客户实际需求提供定制化系统解决方案。





来源:圣阳电源

l




[←返回]

关于我们   |   关于合作   |   留言板   |   资料下载   |   广告服务  
  版权所有:南京诺溪新能源科技有限公司 苏ICP备14012130号   地址:南京金源路2号绿地之窗南广场D1栋808   
电话:025-52170985 18914486391