返回首页
你现在的位置: > 首页 > 行业动态 > 正文

李克强任主任!中国最高规格能源管理机构迎成立以来第四次调整

发布日期:2018/8/3

 

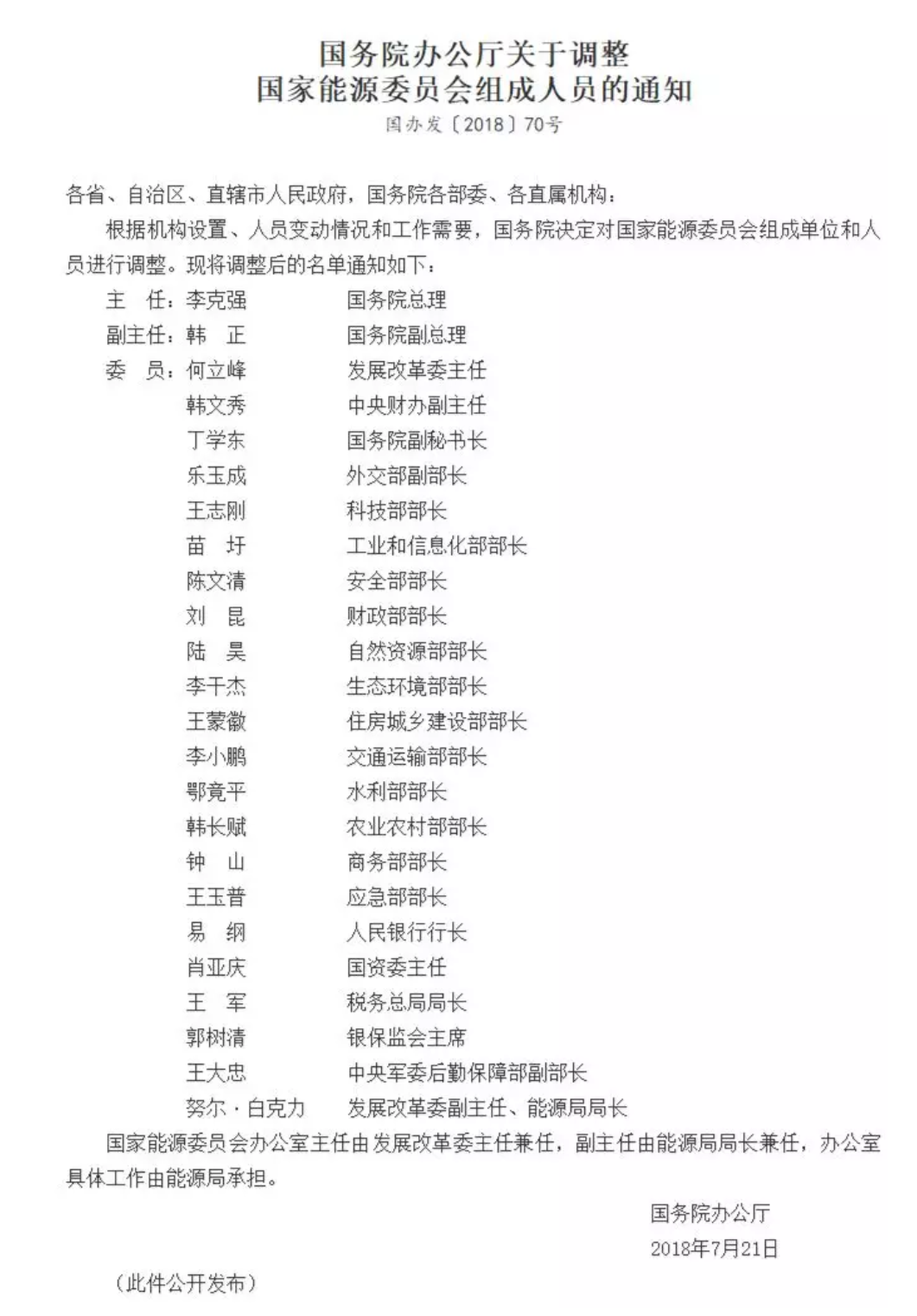
       中国最高规格能源管理机构——国家能源委员会迎来自2010年成立以来的第四次内部调整。此番调整后,国家能源委员会由24人组成,国务院总理李克强担任委员会主任,国务院副总理韩正担任副主任,另有来自国务院各部委、直属机构、中央财办、中央军委等的22名委员。

 


       国家能源委员会的主要职责在于能源战略决策和统筹协调,具体包括:负责研究拟订国家能源发展战略,审议能源安全和能源发展中的重大问题,统筹协调国内能源开发和能源国际合作的重大事项。2010年1月,国家能源委员会正式成立,并在2011年、2013年、2016年进行过三次组成部门和人员调整。


       据澎湃新闻梳理,新的委员会名单中有17人是“新面孔”,如此大规模的人员更新主要由两方面原因造成:一是今年国务院机构改革后多个部门和人员出现调整,二是较2016年版国家能源委员会名单新增了两位委员,分别是来自住房城乡建设部和农业农村部的两位部长。


       事实上,国家能源委员会的组成部门和人数一直较为稳定。2010年成立之初由23人组成,2011年首次调整后仍为23人。2013年原电监会撤销后,当年调整的国家能源委员会减少为22人组成,2016年版名单继续维持22人。此次组成名单之所以新增住房城乡建设部和农业农村部,一个重要原因是两者均为国务院《打赢蓝天保卫战三年行动计划》的重要参与方和牵头方。


       国家能源委员会的诞生最早可追溯至2008年的国务院机构改革。彼时,国务院机构改革方案提出设立高层次议事协调机构国家能源委员会。同时组建国家能源局,由国家发展和改革委员会管理。国家能源委员会办公室的工作由国家能源局承担。目前,国家能源委员会办公室主任由发展改革委主任兼任,副主任由能源局局长兼任,办公室具体工作由能源局承担。



来源:澎湃新闻 杨漾

[←返回]

关于我们   |   关于合作   |   留言板   |   资料下载   |   广告服务  
  版权所有:南京诺溪新能源科技有限公司 苏ICP备14012130号   地址:南京金源路2号绿地之窗南广场D1栋808   
电话:025-52170985 18914486391