返回首页
你现在的位置: > 首页 > 行业动态 > 正文

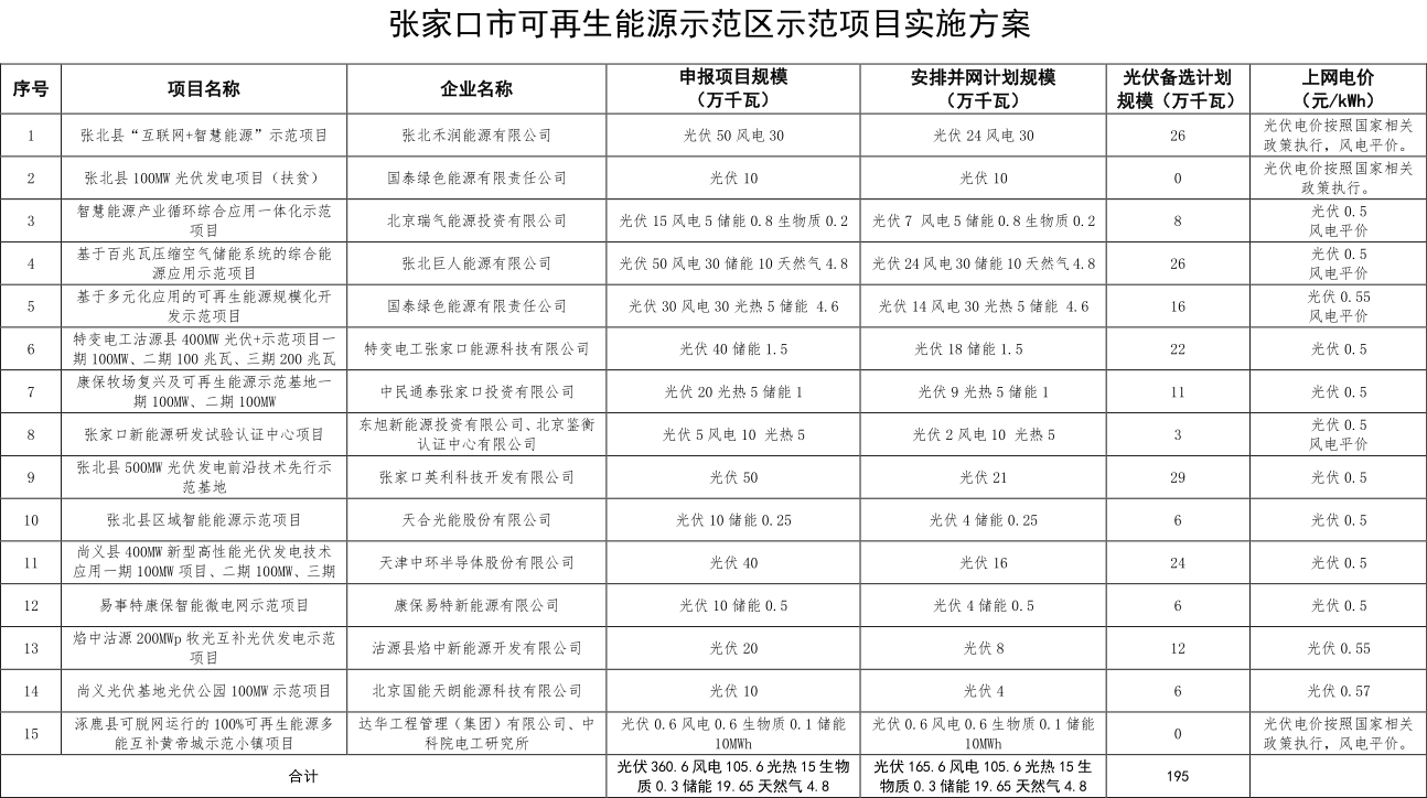
“风电、光伏、微电网”15项入列 ! 张家口市可再生能源示范区示范项目实施方案公示

发布日期:2018/9/26


       按照国家能源局《关于做好张家口可再生能源示范区项目建设管理有关工作的通知》(国能综通新能〔2018〕54号)要求,在征求国网冀北电力有限公司电网接入意见和水电水利规划设计总院组织专家评审意见的基础上,张家口市发改委研究提出了可再生能源示范区示范项目实施方案,现予以公示。


       公示时间为2018年9月26日至9月30日。期间,如有异议,可如实向河北省能源局反映。


       联系电话:0311—88600512


       附件: 

 


       备注:


       1.部分项目所安排的风电及储能、生物质、天然气和光热等建设规模是示范项目的组成部分,应同时建设、并网运行。


       2.张北县“互联网+智慧能源”示范项目为国家能源局先期批复的示范项目,并承担一定的扶贫任务;张北县100MW光伏发电项目(扶贫)为光伏扶贫示范项目;涿鹿县可脱网运行的100%可再生能源多能互补黄帝城示范小镇项目为中科院与张家口市合作的A类先导专项,且规模较小,以上三个项目光伏上网电价按并网时当地光伏标杆上网电价执行。其余光伏项目按承诺电价执行;若届时承诺的上网电价高于并网电价标准,按照最新电价政策执行。


       3.列入备选计划的规模可同并网计划一并进行备案,后视张家口示范区项目整体建设情况和电网接入条件相应调整替补或安排到2020年后并网计划。


  河北省能源局


2018年9月26日


来源:能源局新能源处

[←返回]

关于我们   |   关于合作   |   留言板   |   资料下载   |   广告服务  
  版权所有:南京诺溪新能源科技有限公司 苏ICP备14012130号   地址:南京金源路2号绿地之窗南广场D1栋808   
电话:025-52170985 18914486391