返回首页
你现在的位置: > 首页 > 行业动态 > 正文

国内首个《建筑光伏系统防火技术规范》出台 要求光伏系统快速关断功能

发布日期:2018/11/28



       近日,安徽省质量技术监督局对外刊发了地方标准《建筑光伏系统防火技术规范》(DB34/T 3188-2018)的正式文本。该标准是国内首个关于建筑光伏防火技术规范方面的标准,由安徽省公安消防总队组织编写,于2018年8月8日发布,9月8日开始实施。


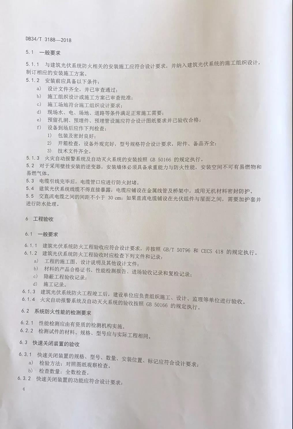
       在该标准中,对光伏建筑的防火设计、工程施工、工程验收做出了明确要求。


       在4.2.4章节中要求: 建筑光伏系统采用的具有防火保护功能的逆变器应符合下列要求:若逆变器直流侧输入电压不小于80V,应安装直流侧电弧故障保护装置;


        在4.3.1章节中要求:


        建筑光伏系统应设置快速关闭装置并符合下列要求:


       a.     快速关闭装置能控制断开建筑光伏系统直流和交流电路,直流电路包括光伏直流电源、储能装置或其他直流电源。


       b.    在快速关闭装置开始工作的10s内, 受控导线的电压应被限制不超过60V或回路电流应被限制不超过1mA.;


       4.4.2章节中要求:若快速关闭装置仅仅可以将光伏阵列的输出与设备断开,但无法将光伏阵列关闭,进行如下标记:“此光伏系统安装了快速关闭装置,将快速关闭装置扳至关闭位置,建筑内的光伏系统会被关闭,但光伏组件未被关闭,光伏组件高压危险!”



       标准中明确要求光伏系统中需要设置快速关闭装置,且对于“光伏系统”的关闭与“光伏组件”的关闭做出了区分。对于仅仅是实现阵列快速关断的系统,仍然要求有明显标识说明光伏组件仍存在直流高压的危险。光伏系统的组件级关断功能,当危险发生时,可以完全消除组件阵列中的直流高压,解决光伏系统中的“施救风险”。


       目前,MLPE组件级电力电子技术是实现组件级关断的主要方式,应用产品包括微型逆变器、功率优化器及智控关断器。微型逆变器的使用可以从根本上消除光伏系统存在的直流高压,而功率优化器及智控关断器具有组件级关断功能。在紧急情况下,安装有功率优化器或智控关断器的光伏系统,能切断每块组件之间的连接,消除阵列中存在的直流高压,实现组件级别的快速关断


       快速关断要求是对光伏系统中存在直流高压这一问题的正视,此次安徽省正视刊发建筑光伏系统防火技术规范,并对光伏快速关断作出明确要求是光伏行业走向规范化的表现。相信通过不断的努力,直流高压问题会越来越被重视,关于此方面的规范也将愈加完善,推动光伏行业稳健发展,让光伏设备的使用无后顾之忧。


附表准文件:









来源:昱能科技

[←返回]

关于我们   |   关于合作   |   留言板   |   资料下载   |   广告服务  
  版权所有:南京诺溪新能源科技有限公司 苏ICP备14012130号   地址:南京金源路2号绿地之窗南广场D1栋808   
电话:025-52170985 18914486391