国家电网发文推进综合能源服务业务
发布日期:2019/2/26
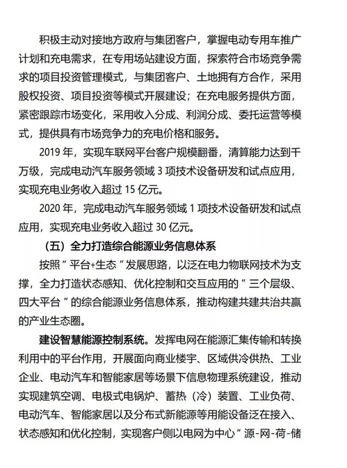
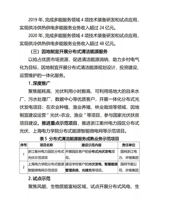
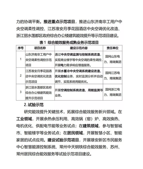
近日国家电网有限公司正式印发《推进综合能源服务业务发展2019-2020年行动计划》,根据《行动计划》,国家电网开展面向商业楼宇、区域供冷供热、工业企业、电动汽车等系统建设,推动实现蓄冷热装置、电动汽车等分布式新能源接入,实现用户侧以电网为中心的“源网荷储控”的智能互动和智慧应用,加快推进有序充电、储能云网、绿电交易等业务。其中包含如国网山东和南瑞集团在山东青岛建设中德生态园多能互补项目、许继集团光储充一体化电站典型应用等。
此外,选择有实力技术互补的社会资本、能源服务商等,和省综合能源服务公司开展混合所有制试点,2019年底前,实现30%的省公司完成混合所有制公司组建,2020年底前,全面完成。
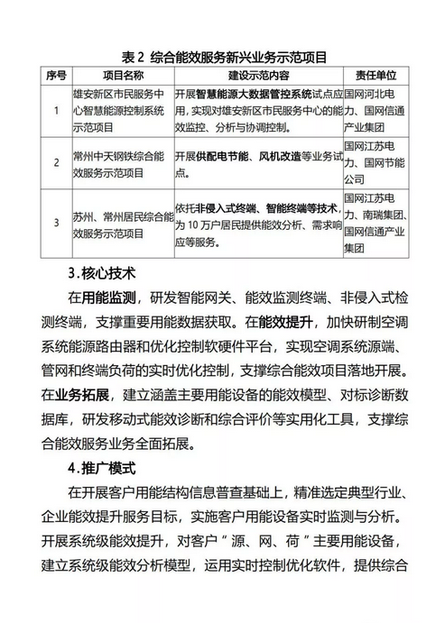
计划分为四大领域20个示范项目,力争2020年营收突破190亿元。引领能源新技术应用,统筹布局综合能效服务、供冷供热供电多能服务、分布式清洁能源服务和专属电动汽车服务等四大重点业务领域。
详细如下:





来源:深度能源观察