风、光75.5GW!绿电直连“盐城方案”出炉!
发布日期:2025/11/4
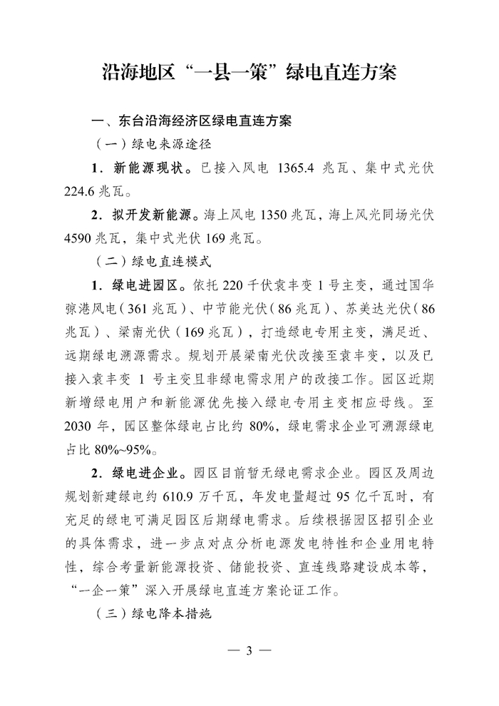
日前,盐城市人民政府办公室印发《关于做好我市沿海地区绿电直连工作的通知》,对沿海7个区域(东台沿海经济区、射阳港经开区、滨海港经开区、响水工业经济区、大丰港经开区、亭湖区环保科技城、盐城经济技术开发区)出台“一县一策”绿电直连方案,旨在通过明确绿电来源、优化直连路径、降低应用成本,推动绿电直连规模化落地。
根据方案,射阳港经开区、滨海港经开区、大丰港经开区为试点区域,2025年底前形成可复制经验,其余区域同步启动,2026年全面推开,打造绿电直连盐城样板。
原文如下:


来源:盐城人民政府