返回首页
你现在的位置: > 首页 > 行业动态 > 正文

“月结月清”!安徽独立储能最高补贴0.2元/度

发布日期:2025/8/8



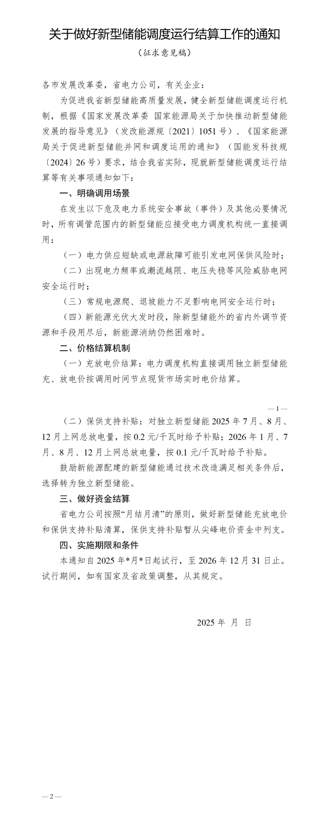
     8月7日,安徽省能源局发布关于公开征求《关于做好新型储能调度运行结算工作的通知(征求意见稿)》意见的公告。


     文件明确新型储能调用场景。在发生以下危及电力系统安全事故(事件)及其他必要情况时,所有调管范围内的新型储能应接受电力调度机构统一直接调用:


   (一)电力供应短缺或电源故障可能引发电网保供风险时;


   (二)出现电力频率或潮流越限、电压失稳等风险威胁电网安全运行时;


   (三)常规电源爬、退坡能力不足影响电网安全运行时;


   (四)新能源光伏大发时段,除新型储能外的省内外调节资源和手段用尽后,新能源消纳仍然困难时。


      新型储能的价格结算分两部分,一是充放电结算,二是保供支持补贴。


      充放电价结算:电力调度机构直接调用独立新型储能充、放电价按调用时间节点现货市场实时电价结算。


      保供支持补贴:对独立新型储能2025年7月、8月、12月上网总放电量,按0.2元/kWh给予补贴;2026年1月、7月、8月、12月上网总放电量,按0.1元/kWh给予补贴。


      文件提出,鼓励新能源配建的新型储能通过技术改造满足相关条件后,选择转为独立新型储能。省电力公司按照“月结月清”的原则,做好新型储能充放电价和保供支持补贴清算,保供支持补贴暂从尖峰电价资金中列支。


     通知原文见下:



来源:安徽能源局、碳索储能

[←返回]

关于我们   |   关于合作   |   留言板   |   资料下载   |   广告服务  
  版权所有:南京吉诺信息咨询有限公司 苏ICP备14012130号   地址:南京金源路2号绿地之窗南广场D1栋808   
电话:025-52170985 18914486391