返回首页
你现在的位置: > 首页 > 行业动态 > 正文

加速产业化!8个绿色氢氨试点项目公示

发布日期:2025/8/8


     8月7日,国家能源局发布《国家能源局综合司关于公示绿色液体燃料技术攻关和产业化试点项目(第一批)的通知》。


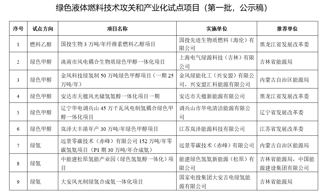
     本次公示的第一批绿色液体燃料技术攻关和产业化试点共涉及9个项目,涵盖绿氨、绿色甲醇和燃料乙醇三大方向,分布在内蒙古、黑龙江、吉林、辽宁、江苏等五省区。


      其中,绿氨项目3个,远景在赤峰打造的全球最大规模152万吨/年零碳氢氨项目(P1期30万吨/年合成氨)入选。


     绿色甲醇项目共5个,上海电气的洮南市风电耦合生物质绿色甲醇一体化项目等入选。


     燃料乙醇项目只有一个,来自国投生物3万吨/年纤维素燃料乙醇项目。


     具体情况如下:


     3个绿氨技术攻关和产业化试点项目——远景零碳技术(赤峰)有限公司152万吨/年零碳氢氨项目(P1期30万吨/年合成氨);中能建松原氢能产业园(绿色氢氨醇一体化)项目;大安风光制绿氢合成氨一体化项目。


     5个绿色甲醇技术攻关和产业化试点项目——洮南市风电耦合生物质绿色甲醇一体化项目;金风科技绿氢制50万吨绿色甲醇项目(一期25万吨/年);安达市天楹风光储氢氨醇一体化项目一期;辽宁华电调兵山45万千瓦风电制氢耦合绿色甲醇一体化项目;岚泽大丰港年产30万吨/年绿色甲醇项目。


     1个燃料乙醇技术攻关和产业化试点项

      ——国投生物3万吨/年纤维素燃料乙醇项目



       今年5月,国家能源局发布《关于组织开展绿色液体燃料技术攻关和产业化试点的通知》。


     《通知》指出,有关单位可结合实际,从绿氨、绿色甲醇、可持续航空燃料(SAF)、可持续柴油、生物燃料乙醇等方向申请开展试点。


     首批试点项目应于2027年6月底前实现高负荷稳定生产,并于2027年12月底前完成试点工作。


    《通知》还指出,对符合条件的试点项目优先纳入制造业中长期贷款、优先推荐纳入“两重”“两新”等支持范围。符合条件的试点项目技术装备优先纳入能源领域首台(套)重大技术装备,享受相关支持政策。支持依托试点项目,制定绿色液体燃料相关国家标准和行业标准。


    《通知》还指出,将推动绿色液体燃料项目纳入相关机制,实现绿色价值。


来源:国家能源局、液态阳光  整理:小博

[←返回]

关于我们   |   关于合作   |   留言板   |   资料下载   |   广告服务  
  版权所有:南京吉诺信息咨询有限公司 苏ICP备14012130号   地址:南京金源路2号绿地之窗南广场D1栋808   
电话:025-52170985 18914486391