河北:2019年55个光伏发电国家补贴竞价项目
发布日期:2019/8/7
日前,河北省发改委按照国家能源局《关于公布2019年光伏发电项目国家补贴竞价结果的通知》要求,下达河北省2019年光伏发电国家补贴竞价项目计划。
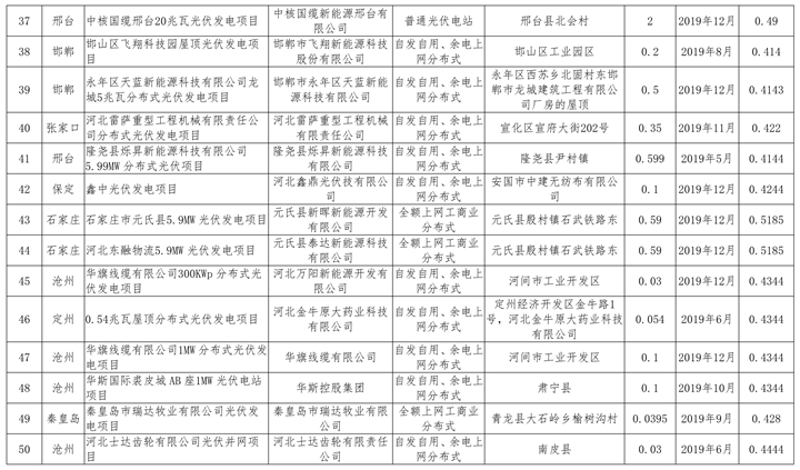
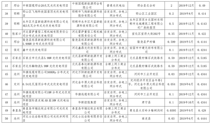
据了解,经各市申报、省级电网公司确认、全国竞价排序,国家公布河北2019年光伏发电国家补贴竞价项目55个、117.9787万千瓦,其中,普通光伏电站项目22个、108.47万千瓦,工商业分布式光伏发电项目33个、9.5087万千瓦。

来源:长城网 作者:李代娇