返回首页
你现在的位置: > 首页 > 行业动态 > 正文

如日中天!虚拟电厂已成储能“暴利”新风口

发布日期:2025/2/8



       近日,安徽省首家虚拟电厂,即宣城全域虚拟电厂,成功代理分布式光伏参与绿电中长期交易。


       据了解,交易前期,宣城公司以宣城全域虚拟电厂主体身份在安徽电力交易中心成功注册,尔后经过积极沟通,该虚拟电厂与本地规模最大的安徽能惠售电有限公司达成合作意向,一月份实现交易总量23MW,成功完成首笔绿电交易。


         据悉,宣城全域虚拟电厂是安徽省能源局发布的首批8家虚拟电厂试点示范项目之一。在2024年迎峰度夏期间,其参与需求侧响应7次,累计响应负荷13万千瓦,收益达14万元,位列全省第三。


       两小时收益可超万元!


        2024年12月11日,中华人民共和国国家发展和改革委员会令第27号发布,文件明确《电力监控系统安全防护规定》已经2024年11月25日第18次委务会议审议通过,自2025年1月1日起施行。


       其中提到,电力监控系统包括但不限于实现继电保护和安全自动控制、调度监控、变电站(换流站)监控、发电厂监控、新能源发电监控、分布式电源监控、储能电站监控、虚拟电厂监控、配电自动化等。


       可见虚拟电厂的应用已走向成熟。


       其实早在去年的1月22日,国家能源局就印发了《2024年能源监管工作要点》,将虚拟电厂、负荷聚合商等新型主体引入电力市场,引导虚拟电厂等新型主体参与系统调节作为今年重点工作,该新政再度释放了虚拟电厂利好。


        值得注意的是,时年7月,央视还连续播出了3则“虚拟电厂走进现实”的主题深度报道,记者通过走访广东、浙江等地,发现虚拟电厂已经走进了现实,2小时的收益可超过万元。




        这样的收益,可以追溯到浙江金华的一个热闹市场。在这里,一栋商业楼宇接入了“虚拟电厂”。在用电高峰的时候,可以通过调节空调温度、照明来实现调峰,参与调节的每度电可以获得8元的收入。据悉,用电高峰按2小时计算,就是1800度电,可以获取大概14400元收益。


       据机构预计,到2025年,虚拟电厂平均每年投建规模可达200亿元,运营市场规模每年在50亿元以上。


      什么是虚拟电厂?


       虚拟电厂不是真正的实体电厂,没厂房也没机组,自己也不发电。它是依托能源算力平台,将分散的充电桩、储能、分布式光伏、空调、通信基站、商业楼宇等电力负荷资源统合起来,代理参与电力市场运行,提供公平的电力交易路径。 


       虚拟电厂可以看做一个算力调度“指挥中心”。当用电方有需要的时候,虚拟电厂就给电网发电;当发电方供给过剩的时候,虚拟电厂就指挥接入方迅速把电能消纳,以“削峰填谷”,平衡全国范围内的电力资源。


       另外,虚拟电厂可以通过快速响应指令,配合电网保障电力运行稳定,从中获得政府经济补偿。同时,还可以参与容量、电量、辅助服务等各类电力交易,获得市场经济收益。


(且看虚拟电厂运行结构图)



      本质上,虚拟电厂是利用先进的信息技术和通信技术,将分散在不同地理位置的分布式能源资源进行聚合和协调控制,使其能够像传统的大型发电厂一样参与电力市场交易和电网运行管理。


      例如,通过智能控制平台,将多个家庭屋顶的光伏发电装置、电动汽车的储能电池以及一些可中断的工业负荷进行集中管理,根据电网的需求和市场价格信号,灵活调整这些资源的出力或用电行为,为电网提供调峰、调频、备用等辅助服务。


      可以说,虚拟电厂不生产电,他们是电的“领导者”,又是电的“搬运工”。相较于“源网荷储一体化”“微电网”的概念,虚拟电厂更侧重于通过软件和通信技术实现对分散资源的虚拟整合,以提高电力系统的灵活性和效率,而不涉及实体的电力生产设施建设。同时,虚拟电厂可以作为源网荷储一体化的一种具体实现形式。


       从产业链的角度来看,虚拟电厂包括:上游资源侧、中游负荷聚合商和下游客户。



        1、上游资源侧:“正/负”资源、储能电站。“正/负”资源中“正”指发电侧,含分布式光伏、小型水电站与少数集中式发电厂;“负”指用电侧,包括居民、工业、充电桩、换电站与商业不等。


      2、中游负荷聚合商:通过专业技术评估用户的需求响应潜力,整合分散的需求,响应资源来参与电力系统运营。可为客户提供需求侧响应、参与电力市场进行价差套利、降低偏差考核费用三项服务。


      3、下游客户:主要含电网调度、用电用户、售电公司与新能源电站四类客户。


      由于虚拟电厂的运行结构太过复杂,这里不作更详细地说明。下文仅从上游资源侧(充电桩、储能)与虚拟电厂的关系出发,来进一步解析,当资源侧接入虚拟电厂后,是如何获得收益的?


      充电桩+虚拟电厂



       在“充电桩+虚拟电厂”模式中,接入虚拟电厂的是充电桩企业。在深圳,就有1.8万根充电桩一次性接入虚拟电厂管理中,可以随时响应电网的调度,进行调峰,并获得相应的收益。



      在用电高峰期,虚拟电厂“云端”通过收集充电桩的信息,对充电桩下达指令。充电桩收到指令后,会下调充电功率,以实现错峰充电。另外,同种类型的充电桩之间可以互通互联,虚拟电厂后台只需调度一个充电桩,其他所有充电桩,就会立即响应。


      一些配有光伏的快充站,在接入虚拟电厂后,在中午光伏发电量较大时,会输送一部分电力给电网,帮助电网减轻用电高峰期时的用电负荷。而自己本身售卖电的行为,也会获得相应的收益。


      当然,对于昼夜奔跑在路上的车主也可以分得“一杯羹”。当一系列指令到来的时候,正在充电的车主会收到一个对话框。内容是:愿不愿意接受以低功率充电。如果接受,虽然充电时长会增加30分钟,但是,每度电可以打5折。


      储能+虚拟电厂


       除了充电桩资源外,储能项目也是虚拟电厂的重要资源。在接入虚拟电厂之后,储能项目会带来哪些改变?又是如何实现盈利回收的呢?



      一方面,虚拟电厂通过更准确的信息调度,帮助储能项目方进一步拉开了峰谷价差,降低了储能充电成本,进而增加收益率。另外,对于一些闲置的储能资源,自身本来就无法实现盈利。接入虚拟电厂后,会盘活这一部分的资源,带来相应收益。


      以5G通讯站为例,由于5G基站储能系统平时多为闲置,通过聚合后接入虚拟电厂管理平台,在不影响基站正常运行的情况下增加或降低储能功率,既可参与电网电力电量的调节,辅助解决局部地区电力阻塞问题,又有助于降低电力投资建设成本,提高电力系统的资源利用率,促进社会资源绿色发展。


        另一方面,国家、地方对接入虚拟电厂的储能,陆续出台了优渥的补贴政策。7月13日,深圳市光明区发展和改革局发布了关于公开征求《深圳市光明区关于支持新型储能产业加快发展的若干措施(征求意见稿)》。


       意见中明确提到:对改造接入虚拟电厂的本地新型储能项目,按改造实际投资的20%,给予项目最高50万元资助及连续三年响应收益的10%给予资助,单个项目每年给予最高10万元资助,单家企业每年给予最高100万元资助,对改造接入虚拟电厂且不属于资源聚合商的本地新型储能项目参照本条标准进行响应收益资助。


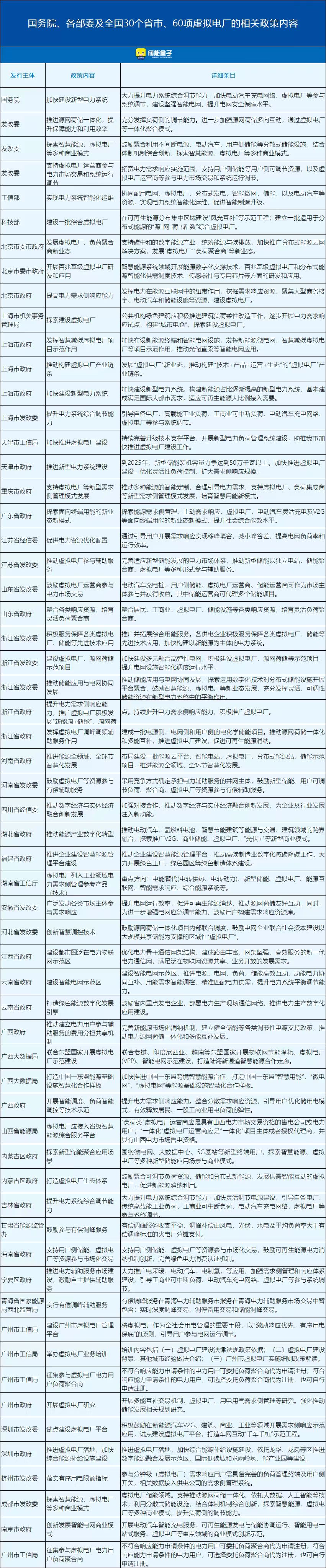
       以下是国务院、各部委及其全国30省市、60项虚拟电厂的有关政策内容:



      各省“疯狂”布局


      去年7月,上海市经济信息化委印发《2024年上海市迎峰度夏有序用电方案》。方案还提出加快推动虚拟电厂建设。进一步挖掘电动汽车、中央空调、数据中心、储能、分布式发电等实时可调资源,实现虚拟电厂可调能力60万千瓦。


      如今,虚拟电厂正在从概念走向现实,需求侧管理,聚合分布式电源,虚拟电厂正在被给予厚望,各省各地也正加速在虚拟电厂领域的布局,各种类型的项目正在投建。


      根据相关预计,2025年我国虚拟电厂市场规模达102 亿。2030年我们假设市场化交易电量占比61%、现货占比 10%,则现货市场规模达 939 亿元;辅助服务费用占比提升至5%,则辅助服务市场规模达770 亿元,虚拟电厂市场规模有望达千亿。


      各省在虚拟电厂的布局上呈现出不同的特点和进展。以下是对部分省份虚拟电厂布局情况概述:


      01广东省


      企业分布:广东省的虚拟电厂企业分布最为集中,包括华为、南网科技、科陆电子等多家知名企业。


     政策推动:广东省政府及相关部门积极推动虚拟电厂的发展,出台了一系列支持政策,鼓励企业参与虚拟电厂的建设和运营。


     项目实践:广东省内多个城市已经启动了虚拟电厂的试点项目,并取得了一定的成效。这些项目通过聚合分布式资源,提高了电网的灵活性和稳定性,促进了可再生能源的消纳和利用。


      深圳市


       政策支持:深圳市出台了《深圳市支持虚拟电厂加快发展的若干措施》,明确加大了对虚拟电厂相关产业的补贴力度,旨在进一步推动虚拟电厂的发展。


       项目进展:深圳市已经建成了多个虚拟电厂项目,并计划到2025年建成具备100万千瓦级可调能力的虚拟电厂。这些项目通过智能化、精细化的管理,实现了对分布式资源的有效聚合和优化调用。


      02山东省


      1月,山东电力市场规则征求意见,对虚拟电厂的概念和规则进行了明确的论述;3月,国网山东公司上线虚拟电厂运营服务平台,可为全省虚拟电厂运营商提供接入服务、运行监测(数据)服务、需求响应服务,为运营商参与需求响应及市场交易等提供支撑;4月,山东电力市场试行规则正式印发,对聚合资源类型、聚合方式提出了相关要求,明确了虚拟电厂的交易模式和计量结算方式,为山东探索开展虚拟电厂建设提供了规则制度依据;6月,山东交易中心公示了8家虚拟电厂,标志着虚拟电厂从概念走向了应用阶段。


       目前,山东现货市场也已“转正”运行,山东虚拟电厂在市场规则和市场环境完善的情况下被寄予厚望。


      03重庆市


     7月25日重庆市虚拟电厂运营服务平台上线。



      重庆市虚拟电厂运营服务平台打造了“三全”功能体系,一是全流程服务,二是全品类聚合,三是全场景应用,最终将构建集需求响应、辅助服务与电力市场化交易于一体的虚拟电厂系统,全面支撑电力系统稳定运行,实现电力资源的优化配置和高效利用。


       国网重庆市电力公司总工程师胡可介绍,重庆现已建成全市统一的虚拟电厂运营服务平台,累计接入聚合商10家,聚合意向客户5993户,意向可调节能力22.09万千瓦。其中,重庆电动、汇智能源、清安储能、三峡水利、中广核等5家虚拟电厂已通过能力校核,确定可调能力9.21万千瓦。


       活动现场,重庆市虚拟电厂运营管理中心获得正式授牌。这是全国第二个、国家电网范围内首家获得省级政府授牌的运营管理中心。


      04上海市


      项目纳入:商业建筑虚拟电厂已被纳入上海电力需求响应常规调度资源,促进了电力供需平衡和资源优化配置。


      区域实践:黄浦区作为上海市商业建筑的密集聚集区,拥有超过200幢大型商业建筑,并在原有建筑中配备能耗监测装置,为实施需求响应项目提供了完备的基础条件。


      05四川


      1月3日,成都市经信局印发了《成都市虚拟电厂建设实施方案(2023—2025年)》,文件确定了“到2025年虚拟电厂市场化运作模式基本形成,基本实现对分布式电源、储能设施、可调用电负荷等能源资源的“应接尽接”,可调节能力130万千瓦以上,达到成都电网最大用电负荷的5%,构建形成以虚拟电厂为主导的新型电力系统。”的发展目标。


       6月28日上午,成都市虚拟电厂管理平台完成全业务流程演练暨上线运营活动,这意味着成都市虚拟电厂管理平台上线投运。



       05安徽省


       5月,安徽省能源局发布关于组织申报虚拟电厂试点示范项目的通知,本次试点示范项目申报范围为省内拟建、在建或已建成的虚拟电厂项目。包括分布式电源、储能、可调节负荷等资源。其中,分布式电源应为在安徽电网并网运行且调度关系不归属电力调度机构的光伏、风电、生物质发电等。


      06湖北省


      5月11日,湖北首个虚拟电厂交易运营。湖北省黄石市大冶特钢等8家企业在磁湖电厂市场化交易发布会上签订负荷聚合协议,正式开启虚拟电厂市场化交易运营。磁湖电厂是湖北省首家实体化运营、率先踏入省内电力市场的虚拟电厂。


       7月16日,湖北电力交易中心发布《湖北省虚拟电厂注册操作指南》,详情如下:


      07湖南省


       6月22日,湖南湘江新区虚拟电厂上线运行,这是湖南省首家实体运行的虚拟电厂。湖南湘江新区虚拟电厂按照 “分类聚合、分级管控”原则,基于中台架构建设,实现需求响应、辅助服务、精准响应、资源监测、物联管理等功能,能够灵活、快速、高效接入各类可调资源。截至5月底,湘江新区虚拟电厂已接入资源运营商12家,容量30万千瓦,迎峰度夏期间预计实时调节容量5-10万千瓦。


       7月19日,湖南电力交易中心发布《虚拟电厂参与湖南电力市场交易实施细则(试行)》的通知。


       本细则所称虚拟电厂包括虚拟电厂运营商及其聚合的可调节负荷、新型储能、分布式电源、电动汽车等资源。现阶段,虚拟电厂不得跨市州聚合资源,条件成熟后另行调整。虚拟电厂聚合资源应为电网调度机构调度范围之外的资源。同一资源只能被一家虚拟电厂运营商聚合。


        虚拟电厂准入条件为:可调节容量不小于10兆瓦,连续响应时间不低于1小时。


      08辽宁省


       近日,辽宁省工信厅、辽宁省发改委、东北能监局发布了关于印发辽宁省电力市场运营规则及配套细则(试行3.0版)的通知,在辽宁省电力现货市场试运行期间执行。


       其中《辽宁省电力市场准入注册与退出管理实施细则》(试行3.0版)中提到,参加电力市场交易的经营主体,需要满足一定的准入条件,符合准入条件的经营主体需要在电力交易机构完成注册后,才能在辽宁电力市场参与交易。负荷聚合商、虚拟电厂聚合商主体在交易平台网站自助注册并申请注册账号,同时网上签订入市承诺书,注册时需要提供的注册资料包括但不限于:营业执照;授权委托书;调度并网协议;所聚合的资源清单。电力交易机构收到负荷聚合商、虚拟电厂聚合商主体提交的注册申请和注册材料后,在5个工作日内进行完整性审查。对于注册材料不符合要求的,电力交易机构应予以一次性告知,负荷聚合商、虚拟电厂聚合商主体需按要求对材料进行补充和完善。


       09其他省份


      除了上述省份外,其他省份如山西、宁夏、浙江、北京、江苏苏州、南京等地也在积极推动虚拟电厂的发展。山西率先出台了虚拟电厂建设和运营管理实施方案,并围绕现货市场修订细化虚拟电厂市场化运营规则;浙江和北京等地也有多家企业布局虚拟电厂业务,并参与了相关项目的建设和运营。



来源:储能盒子

[←返回]

关于我们   |   关于合作   |   留言板   |   资料下载   |   广告服务  
  版权所有:南京诺溪新能源科技有限公司 苏ICP备14012130号   地址:南京金源路2号绿地之窗南广场D1栋808   
电话:025-52170985 18914486391