返回首页
你现在的位置: > 首页 > 行业动态 > 正文

竞速万亿级赛道! 各大城市开抢低空产业

发布日期:2024/5/25



      低空产业基金正排队赶来。


      5月20日,沈阳低空经济新质生产力发展大会举行,沈阳低空经济创新发展基金宣布设立,基金总规模20亿元。


       无独有偶,最新发布的《北京市促进低空经济产业高质量发展行动方案(2024-2027年)》提及,将设立低空产业基金。今年以来,重庆、深圳、苏州、武汉……纷纷宣布低空经济产业基金。


      悄然间,又一场新兴产业争夺战打响。


      从沈阳到广州
      低空产业基金大爆发


      还是先从最新的沈阳说起。


      具体来看,该低空经济创新发展基金由沈阳产业技术研究院投资发展有限公司、首创证券首正德胜基金、富德生命人寿厚德星云基金、航投私募管理基金4家单位共同参与设立,基金总规模20亿元,一期规模5亿元。


      沈阳市发改委相关负责人指出,沈阳市将在完全尊重科学、尊重市场的前提下,按照规则先立、场景牵引、市场导向、技术保障、安全第一的思路,不断完善政策举措,全链条育产业、全领域造场景、全方位强支撑,全力争创全国低空经济示范区。


       稍早前的4月份,沈阳发布了《沈阳市低空经济高质量发展行动计划(2024-2026年)》明确了沈阳市低空经济发展的三年发展目标,提到沈阳将加强基础设施建设、完善飞行保障体系、培育壮大低空经济产业链等7方面22项关键任务。


       要知道,沈阳与西安、成都、哈尔滨并称我国传统航空制造四大基地,是国家发改委批准建设的民用航空产业国家高技术产业基地,也是全国唯一具备 300余名国内外研发人员共用平台进行设计并成功进行商用飞机设计的城市。当前,沈阳航空产业已初步形成以沈阳为中心的本地航空配套圈,拥有沈飞、黎明、沈飞民机等国内知名主机厂所及相关配套企业110余户,直接从事航空产业人员4 万余人。


      当然,沈阳只是低空经济火热的一道缩影。


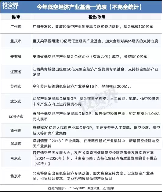
     一头牵着制造业,一头连着数字经济和新消费业态,低空经济已成为各省市逐鹿的“黄金赛道”,2024年更是被视作“低空经济元年”。据投资界不完全统计,今年以来,已经有十余个省/市成立低空经济产业基金,基金规模从10亿到200亿不等。



     此外,备受瞩目的是北京。近日,《北京市促进低空经济产业高质量发展行动方案(2024-2027年)》公开征求意见,其中提到将制定出台专项政策,加大资金支持力度。设立低空产业基金,引导社会资本、专业机构投资低空产业项目。力争通过三年时间,低空经济相关企业数量突破5000家。


     目之所及,为了争抢这一新兴产业,各地使出浑身解数。


      下一个万亿级产业群


      低空经济究竟有何魅力?


      所谓低空经济,是指在3000米以下空域内,以有人驾驶和无人驾驶航空器的低空飞行活动为牵引,辐射多领域的综合性经济形态。背后涉及的产业链条极广,从上游飞行器原材料,到中游飞行器制造,再到下游的保障及产业融合,对于企业和地方来说,都蕴藏着大量的机遇。


      比如,低空经济产业链上游研发包括各种工业软件,原材料包括铝合金、高分子材料等,零部件包括芯片、电池、电机等;产业链中游包含无人机、航空器、高端装备及配套产品;衔接下游需要有飞行审批、空域备案等,通过后的下游应用则是低空经济与各种产业的融合。


     中国民航局发布的数据显示,到2025年,低空经济市场规模将达1.5万亿元,到2035年有望达3.5万亿元。换言之,低空经济背后蕴藏的是万亿级的产业集群。


     产业兴则城市兴。对于迫切需要支柱产业的地方政府来说,如同之前的新能源汽车一样,各地省市都将低空经济视为拉动地区经济增长的新引擎,甚至改变一个地方的经济格局。


   “地方对于低空产业的迫切需求体现在低空经济产业集群覆盖面广,产值大,规模效应高,同时除了研发外,生产人员的学历要求相对较低,高自动化的产线可以带动当地的产能升级,所以有些地区甚至愿意配资超过70%来设立配套基金。”投资人吕行向投资界透露。


     这也是低空经济产业基金爆发的直接原因。众所周知,产业基金的设立能撬动更多资金、资源和力量参与建设地方低空经济产业。


      据悉,这些地方政府主导的低空经济产业基金,不仅为初创企业提供资金支持,还通过政策引导和资源整合,促进技术研发、应用场景拓展和基础设施建设。以广州为例,高达百亿元的产业基金不仅聚焦于无人机制造及服务企业,还支持智能装备、大数据分析等上下游产业链的协同发展,争取打造完整的低空经济生态圈。


     没有人愿意错过这场盛宴,但并不是所有的城市都适合布局低空经济。多位业内人士也表示,如果当地缺乏一定的制造业基础、人才储备以及配套条件的话并不适合,切勿一哄而上。


      无论如何,作为新质生产力的代表,低空经济产业争夺战已然打响。“低空经济第一城”角逐战也拉开了序幕。



来源:解码LP 作者:陈晓

[←返回]

关于我们   |   关于合作   |   留言板   |   资料下载   |   广告服务  
  版权所有:南京诺溪新能源科技有限公司 苏ICP备14012130号   地址:南京金源路2号绿地之窗南广场D1栋808   
电话:025-52170985 18914486391