国网节能率先拉开南疆光储项目建设大幕
发布日期:2019/9/20
还是央企先开第一枪。
9月19日,国网节能公司就新疆光储项目发布首批EPC总承包招标公告,率先拉开南疆光储项目建设大幕。
公告显示,首批项目包括两个:中电投新疆能源化工阿克苏公司16.5MW/33MWh储能项目和中电投新疆能源化工和田公司洛浦60MW光伏电站10MW/20MWh储能项目。
据新疆发改委最终发布的首批示范项目清单显示,这两个项目均为国网节能公司和阳光电源共同持有。此外,国网节能和阳光电源还一起持有其它三个项目,国网节能另单独持有一个项目。
今年7月,新疆首批光储项目清单出炉,共有36个项目入围,总规模为221MW/446MWh。此前,由于买单机制尚未明确,投资回报收益前景并不明朗,以至各路投资者均处于观望犹疑状态。新疆方面要求的10月31日各项目投运,也就只有往后延期。
在本次招标中,国网节能要求这两个项目计划于2019年11月30日前建成投运。
值得注意的是,这两个项目招标最高限价为10000万元。其中阿克苏16.5MW/33MWh项目最高限价6400万元,和田洛浦10MW/20MWh项目最高限价3600万元。若简单折算,阿克苏项目折合造价1.94元/wh,洛浦项目则更低,为1.8元/wh。
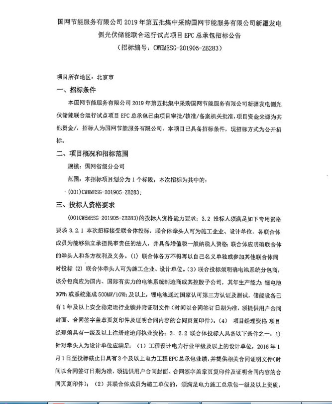
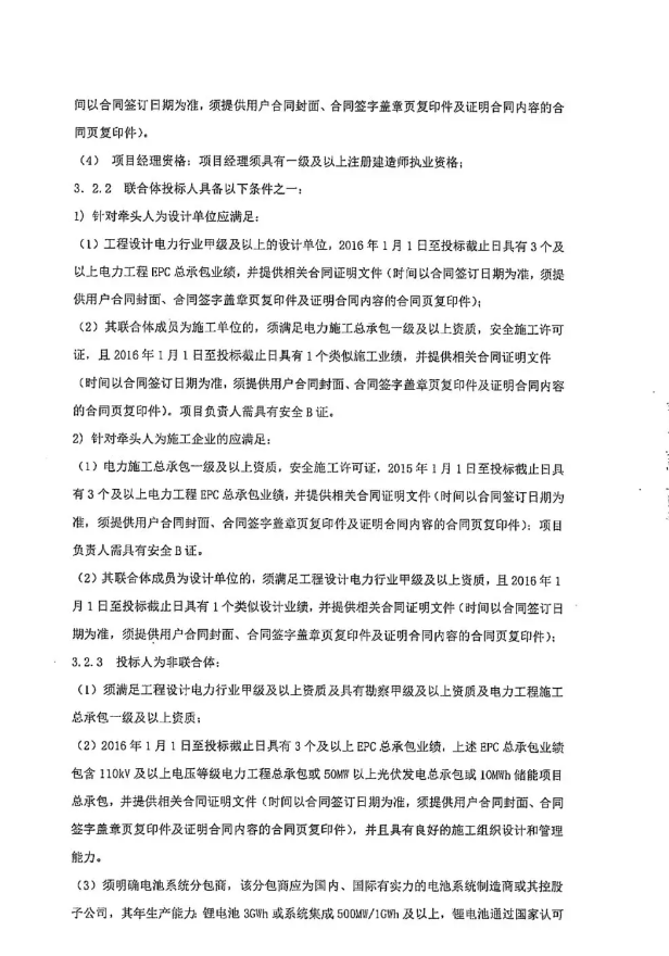
本次招标接受联合体投标,其中明确电池系统分包商应为国内、国际有实力的电池系统制造商或其控股子公司,并要求具有锂电池3GWh或系统集成500MW/1GWh及以上的年生产能力。
招标文件如下:

来源:储能100人