返回首页
你现在的位置: > 首页 > 行业动态 > 正文

可期可待!湖南省:2030年风、光实现40GW装机

发布日期:2023/12/27


       日前,湖南省人民政府办公厅发布关于印发《湖南省新型电力系统发展规划纲要》的通知。根据文件:到2030年,光伏、风电等清洁能源装机成为发电装机主体,电力系统整体向清洁低碳方向转型,支撑全省碳达峰目标实现。风电、光伏发电装机规模达到4000万千瓦,约为2022年装机规模的2.7倍,电源结构加速清洁化,省内新能源装机占比达到36%。


       原文如下:



       各市州、县市区人民政府,省政府各厅委、各直属机构:


       《湖南省新型电力系统发展规划纲要》已经省人民政府同意,现印发给你们,请认真组织实施。



湖南省人民政府办公厅

2023年12月25日


       (此件主动公开)


湖南省新型电力系统发展规划纲要


       新型电力系统是“双碳”目标的关键载体和新型能源体系的重要支撑,为深入贯彻落实党中央重大战略决策部署,有力有序推进湖南省新型电力系统构建,特制定本发展规划纲要。


       一、总体要求


       以习近平新时代中国特色社会主义思想为指导,完整、准确、全面贯彻新发展理念,围绕“双碳”战略目标和能源安全新战略,以《国家新型电力体系布局规划(2023—2030年)》为引领,基于湖南地域特色、资源特性和电网特质,聚焦新型电力系统新特征,坚持先立后破、整体谋划、集中布局、要素协同、清洁低碳、安全发展的原则,构建清洁低碳、安全充裕、经济高效、供需协同、灵活智能的新型电力系统,为实现“三高四新”美好蓝图、全面建设社会主义现代化新湖南提供坚实的电力保障。


       二、发展基础与面临挑战


       (一)发展基础


        2021年3月习近平总书记首次提出构建新型电力系统以来,在省委、省政府高度重视下,我省在构建具有湖南特色的新型电力系统方面做了大量工作,取得了显著成效。


       一是能源供需形势总体平稳。“十四五”以来,全省能源消费总量年均增速2.3%,能源综合生产能力达到3949万吨标准煤,对外依存度两年下降3.9个百分点,能源产销供需态势持续好转。


       二是能源低碳转型加快推进。“十四五”以来,湖南单位GDP能耗累计下降7%,目前仅为全国平均水平的78%,节能降碳发展成效显著。新能源成为省内装机增长主体,装机占比超过水电成为第二大电源,跨省区清洁能源引入力度持续加大,可再生能源电力消纳量占全社会用电量比重超过50%,居全国第5、中东部第1。


        三是电力支撑能力显著提升。荆门—长沙、南昌—长沙特高压交流工程建成投运。全省电力总装机达到6323万千瓦,其中外电入湘规模突破1200万千瓦,成功应对4650万千瓦历史最大电力负荷考验。


         四是系统调节能力大幅增加。全省13个抽水蓄能项目纳入国家“十四五”重点实施计划,总装机1780万千瓦,居全国第二,已核准规模达到1180万千瓦。新型储能并网规模达266万千瓦,占电力总装机比例5%,占比居全国第1。大型公用火电机组调峰深度优化至32%。电力需求侧管理持续完善,形成最大负荷5%左右的需求侧响应能力。


        五是能源科技创新成果丰硕。依托省内优势能源装备和研发制造水平,全省能源产业链现代化水平加快提升。以院士、全国重点实验室、国家工程研究中心为代表的高水平能源科技创新优势不断聚集,以先进储能材料和动力电池、电工装备为代表的电力产业规模不断扩大,万亿级新能源产业集群加速成型。


        六是能源体制改革不断深化。创造性建立能源运行、能源建设、价格调控“三位一体”工作机制,电力行业现代化治理能力进一步提升。电价改革不断深化,市场机制不断完善,创新开展电化学储能容量交易。与国家电网连续签订战略合作协议,省企合作持续深化。


       (二)面临挑战


        必须看到,我省缺煤无油乏气、整体处于全国能源流向末端和受端的基本省情没有变,仍面临能源资源禀赋不足、时空分布不均等问题。一是能源对外依存度高,长期维持在80%左右,居全国第7,能源安全保障压力长期存在。二是新能源资源禀赋不优、发电效率不高,2022年风电、光伏发电利用小时数排名全国第18、第29。三是我省电力生产和消费呈逆向分布,火电装机占比低于全国平均水平,水电作为主力电源调节性能不足,新能源反调峰特性显著,风电机组冬季结冰退备现象严重,电力供需季节性亏缺和盈余并存。四是全省用电结构不优,负荷尖峰特性突出,最大峰谷差率多年居全国第1,民生保供和系统调节压力大。五是电煤运输成本全国最高,煤电、新能源上网基准电价居全国第2,工商业用电占比低,拉高终端用能成本。


         从我省实际来看,向新型电力系统转型需统筹应对好以下五个方面挑战:


         一是“转型与空间”的挑战。我省新能源资源禀赋不足,发展受到诸多限制,实际可供开发利用的新能源空间资源十分有限,需统筹处理好新能源大规模集中开发与用林用地等空间承载能力的关系。此外,我省属于风能四类、太阳能三类资源区,建设同等规模新能源所需土地资源较“三北”地区多20%以上。新能源资源较丰富地区与水电布局重叠,且多位于电网薄弱区域,清洁电力送出消纳难度较大。


         二是“转型与保供”的挑战。我省为全国能源保供重点区域,电力保供长期存在较大压力。从消费侧看,我省人均能源消费、人均用电量远低于全国平均水平,电力消费增长潜力巨大。从供给侧看,我省火电占比低且老旧机组占比高,水电基本不具备调节能力,新能源难以形成可靠电力支撑,入湘直流配套电源建设滞后,外电顶峰能力不足。


         三是“转型与经济”的挑战。我省新能源利用小时数不高,等量替代同等规模火电发电量需要更大容量的新能源装机,提升全系统建设成本。为保障高比例新能源并网消纳、系统安全与可靠供电,需增加电网建设、系统调峰、容量备用、安全保障等外部成本,抬升系统附加成本。在碳达峰碳中和目标下,我省电价水平的改善将面临更严峻的考验。


          四是“转型与安全”的挑战。随着新型电力系统加快构建,高比例可再生能源、高比例外来电和高比例电力电子设备“三高”特征日益凸显,呈现交直流送受端强耦合、电压层级复杂的电网形态,电力系统安全问题更趋复杂。局部地区主网架结构不强,配电网尚不能完全满足分布式新能源和多元负荷灵活接入的需求。新能源可靠供应和支撑能力不足,系统抵御大面积自然灾害的能力有限。


          五是“转型与协同”的挑战。分布式能源、智能电网、电动汽车充电、新型储能、智慧用能与增值服务等新技术新业态不断涌现,系统可控对象扩展到源网荷储各环节,控制规模呈指数级增长。湖南电网智能化和数字化水平整体不高,信息采集感知能力不足,调控技术手段和管理体系难以适应新形势发展要求。


       三、发展路径


       按照“加速转型(当前至2030年),总体形成(2030年至2045年)、巩固完善(2045年以后)”的发展路径,高水平推进“一枢纽五领先”建设:即将湖南打造成为承西启东、连南接北的区域电力交换枢纽,实现清洁电力高质量发展水平领先、内陆匮能型省份电力安全保障能力领先、电力资源分类分级聚合互动创新领先、抽水蓄能和新型储能应用领先、新型电力系统深化创新改革领先,加快构建具有湖南特色的新型电力系统。


        (一)加速转型期(当前至2030年)


       到2030年,光伏、风电等清洁能源装机成为发电装机主体,电力系统整体向清洁低碳方向转型,支撑全省碳达峰目标实现。


        省内能源碳排放量达峰,电力系统碳排放量控制在1.1亿吨左右。风电、光伏发电装机规模达到4000万千瓦,约为2022年装机规模的2.7倍,电源结构加速清洁化,省内新能源装机占比达到36%。年度引入区外清洁能源电量达746亿千瓦时。非水电可再生能源电力消纳责任权重达30%以上,可再生能源电力消纳责任权重达57%,稳居中东部第1。电能替代广度和宽度不断拓展,电能占终端能源消费比重达到29%。


        全省电力供需形势由紧平衡转为宽松平衡。坚持先立后破,火电依然发挥基础保障性电源的重要作用,并逐步向系统调节性电源转型,装机达到4000万千瓦以上。特高压形成两交三直对外联络通道,湘粤背靠背工程建成投运,湖南电网由全国电力流向末端逐步转为区域电力交换中心,省内骨干电网持续补强,分层分区运行格局不断完善,配电网存量问题得到科学解决,智能化、标准化水平不断提升。抽水蓄能规模达到1040万千瓦,新型储能装机达到450万千瓦,与省内新能源装机比例达到1:3,成为全国系统调节能力应用高地。全省电力稳定供应能力达到7500万千瓦,其中跨省跨区输电能力达到3000万千瓦以上。用户平均供电可靠率达到99.97%,全省人均装机规模达到全国平均水平,“获得电力”达到国内先进水平。


         数字化、智能化技术与电力系统各领域深度融合,初步建成电力系统智能感知与智能调控体系。电力消费新模式不断涌现,源网荷储电力资源分类分级聚合互动发展模式初步形成,电力需求侧响应能力占最大负荷比重达到5%以上。


         全省电力价格增长幅度控制在全国平均水平,“放开两头管住中间”的价格形成机制基本建立。在全国统一电力市场体系下,不断优化市场机制,推广绿电交易,持续扩大电力市场规模,市场化交易电量在全社会用电量中占据绝对主体地位。




         (二)总体形成期(2030年至2045年)


          煤电缓慢退坡,新能源逐步成为装机主体,进入多元电力供应主体阶段,湖南新型电力系统总体形成,支撑社会主义现代化强省目标实现。


          电力系统碳排放量平稳有序降低。新能源成为全省电力系统装机主体,第四、五回特高压直流投产运行,区外来电清洁能源电量占比和规模稳步提升,可再生能源电力消纳责任权重维持中东部第1。全社会各领域电能替代广泛普及,电能逐渐成为终端能源消费主体。


          电力系统韧性显著提升,具备抵御极端天气能力,新能源可靠替代能力大幅提高,火电装机规模总体维持稳定,加快清洁低碳化转型。电网柔性交直流技术广泛应用,系统安全稳定运行水平大幅提升。长时储能技术攻关取得突破,能够实现日以上时间尺度的平衡调节。全省人均装机规模达到国际先进水平,“获得电力”水平达到国际先进水平。


         智能化、数字化技术在电力系统广泛应用,智慧化调控运行体系加快升级。源网荷储电力资源分类分级聚合互动发展模式得到全面推广。


          全省电力价格达到全国平均水平,形成有效反映电力供需状况、功能价值、成本变化、时空信号和绿色价值的市场化电价机制。电力市场、绿证市场和碳市场全方位衔接,在全国率先形成有特色、有亮点、可复制、可推广的新型电力系统商业模式。


          (三)巩固完善期(2045年以后)


          具有全新形态的湖南新型电力系统全面建成,电力系统碳排放大幅下降,支撑全省碳中和战略目标顺利实现。新能源普遍具备可靠电力支撑、系统调节等重要功能,逐渐成为电力电量供应主体。煤电等传统电源转型为系统提供应急保障和备用容量。储电、储热、储气、储氢等覆盖全周期的多类型储能协同运行。新型输电组网技术创新突破,电力系统灵活性、可控性和韧性显著提升,智能化水平和开放程度大幅提高。以电力市场为中心的能源市场生态完全激活,电力系统实现运行效率最大化和运营成本最小化。


           四、实施区域电力交换枢纽打造行动


        (一)优化省内电力发展布局。按照“加强省内、从北引入、向南联络”的总体思路,以全省能源电力发展总体战略为基础,充分考虑各地区资源禀赋和用能差异,统筹优化电力开发布局。着力将湘北地区(岳阳市、常德市、益阳市)打造为电力供应基地,重点推进特高压入湘通道、清洁高效火电机组、煤运通道及煤炭储备基地建设;将湘东地区(长沙市、株洲市、湘潭市)打造为电力消费和科技装备研发中心,重点推进坚强柔性电网建设;将湘南湘中地区(衡阳市、郴州市、永州市、娄底市、邵阳市)打造为南向联络“先锋”、新能源资源开发基地和中南地区抽蓄基地,重点推进风电和光伏发电、抽水蓄能电站建设以及与南方电网的互联;将湘西地区(张家界市、怀化市、湘西自治州)打造为全省清洁能源生产基地,重点推进省内西电东送通道、既有水电增容改造、风光资源与生态环境协同发展示范建设。


         (二)打造跨省跨区电力优化配置中枢。充分发挥湖南作为东部沿海地区和中西部地区过渡带、长江开放经济带和沿海开放经济带结合部的区位优势,紧密结合全国电力流向新格局,打造中南地区电力资源大范围优化配置的集散中枢。加强与甘肃、四川、宁夏等送端省份联系,推动送端配套电源和受端承载能力建设,确保祁韶直流安全运行、稳送满送,雅湖直流足额分电湖南,“宁电入湘”建成投产,积极争取三峡清洁水电更多分电湖南,争取贵州等周边省份清洁能源点对网送湘,稳步提升现有通道可再生能源电量送入水平,确保跨省跨区输电通道可再生能源电量占比不低于50%并逐步提升。抢抓国家大型清洁能源集中开发机遇期,加大与北部、西部、沿海清洁能源基地合作力度,力争第三回直流“十五五”期间投产,超前谋划第四、五、六回直流入湘工程,提前预留新增输电通道路由条件,做好站址保护。推动完善华中特高压交流环网,适时投产湘南特高压交流输变电工程,新增湘南—江西赣州跨省特高压交流通道,加强湘、鄂、豫、赣四省交流联络,积极推动与南方电网异步互联,力争湘粤背靠背柔性直流互联工程“十五五”期间投产,推动湖南由国网末端转为国家电网与南方电网柔性互济、合作运行的“桥头堡”,打造全国电力流西电东送区域中继站和南北互济区域联络站。


          (三)构建坚强柔性电网。持续完善省内500千伏骨干电网,建成湘东“立体双环网”、湘南多重环网、湘西北环网和湘北环网,提升大规模外来电疏散能力,适应大规模抽水蓄能电站接网需求,打通省内清洁能源输送主动脉。优化重构220千伏电网,科学实施电网分层分区运行,推动220千伏电网逐步向高压配电网转化,聚焦网源协调发展,引导在送出存在瓶颈的区域建设220千伏汇集站。构建结构合理、绿色智能、有源互动的现代配电网,按照差异化发展策略,加快全省配电网提档升级,提升配电网运行效率效益,主动适应分布式新能源、用户侧储能、充电设施等多元负荷规模化发展趋势,高标准推进配电网转型发展,促进新能源就近开发利用。研究实施常规直流柔性化改造、柔性交直流输电、直流组网、低频输电、超导直流输电、分布式智能电网、直流配电等先进技术示范应用,探索形成特高压柔直组网、超高压柔性分区、有源配电网与坚强大电网兼容并蓄的网架格局。




        五、实施清洁能源高质量发展行动


       (四)高质量集约化发展省内风电和光伏发电。以规划为引领,统筹考虑资源禀赋、电网接入消纳、生态环境和空间承载能力以及发展需求等因素,落实生态优先战略,将新能源发电布局纳入国土空间规划“一张图”,增强用林用地保障能力,坚持新能源开发与生态环境保护修复相结合,按照集中式与分布式并举的原则,推动省内风电和光伏发电高质量、集约化发展,探索和设定新能源合理利用率管控目标,扩大新能源发展空间。按照“储备一批、成熟一批、推进一批”的思路,推动风电规模化和可持续发展。积极探索“光伏+”模式,因地制宜建设农光互补、林光互补和渔光互补等集中式光伏项目。支持分布式能源就地就近开发利用,在土地资源紧张、开发条件受限的区域,科学推广分散式风电建设,推动分布式光伏与乡村振兴、产业、交通、建筑、新基建融合发展,支持用户利用自有建筑屋顶自建户用光伏电站,确保新能源开发节约集约化程度达到国内先进水平。至2030年,全省风电、光伏发电总装机容量达到4000万千瓦以上。


          (五)加大省内水电深度挖潜和其他清洁能源开发利用力度。统筹水电开发和生态保护,积极推进在运水电站优化升级和扩机增容,加快推动有开发潜力水电核准开工,持续推进老旧水电站设备改造。优化生物质发电项目建设布局,有序发展农林生物质发电和沼气发电,积极推进垃圾焚烧发电项目建设,鼓励生物质直燃发电向热电联产转型,探索生物质发电与碳捕集、利用与封存相结合的发展模式。探索不同地热资源品位供能模式和应用范围,开展浅层地热能集中规模化应用,优先发展水源热泵,积极发展土壤源热泵,探索发展空气能热泵,推动地热能利用与城市建设集中规划、统一开发,在住宅小区、公共建筑等开展地热能集中供能建设和改造,建设冬暖夏凉幸福新湖南。


       (六)全面提升清洁能源可靠替代能力。制定科学技术标准,提升新能源顶峰、调频、无功调节等主动支撑能力,支持新能源逐步成为新型电力系统主体电源和基础保障性电源。强化大容量风机、分布式低风速风机、高转换率光伏发电技术的研发与应用,适时开展老旧风电场、光伏电站发电设备“以大代小”退役改造。结合湖南气候变化特性,对省内冰冻区域风电机组全面实施抗冰改造。加快感知终端部署,逐步实现分布式光伏可观可测可控可调。因地制宜推动生物质能、浅层地热等多种新能源开发利用。推动梯级水电与风电、光伏等新能源发电优化互补。推广“新能源+新型储能”深度融合发展模式,实现一体规划、同步建设、联合运作。开展极端天气、长周期等情况下新能源功率预测研究,建设完善智慧化调度模式,提高新能源发电效率和可靠出力水平。




       六、实施电力支撑能力提升行动


       (七)夯实保障性电源基础。充分发挥火电作为电力安全保障“压舱石”作用,稳住火电供应基本盘,合理保障火电装机裕度,逐步推动火电向基础保障性和系统调节性电源并重方向转型发展。重点围绕铁路、水运运煤通道沿线、湘南负荷中心、特高压落点等电网重要节点,按照“先立后破、不增新址”的原则,优化布局一批火电项目,持续优化电源结构。确保新建煤电机组以百万千瓦级超超临界机组为主,加速百万千瓦级绿色煤电机组对老旧低效机组的更新迭代,推动煤电清洁低碳化发展。在气源有保障、气价可承受、调峰需求大的负荷中心适度发展一批调峰气电项目。加快开展新型节能降碳技术、燃煤耦合生物质发电、CCUS、提质降碳燃烧、燃气机组掺氢燃烧联合循环、整体煤气化蒸汽燃气联合循环发电(IGCC)、超临界CO2(S-CO2)发电技术研发及全流程系统集成和示范应用,实现火电出力清洁、高效、灵活化。有序推动火电机组由提供电力电量逐步转为提供应急保障和备用容量,承担新型电力系统基础保障责任。


         (八)提升电力应急备用能力。加强极端形势下电力风险管控,做好应对自然灾害、尖峰负荷、大面积停电、电网攻击等情况的保供预案,提高应急处置和抗灾能力。开展中长期应急备用电源规划,按照最大负荷3%—4%叠加新能源装机容量1%—3%标准配置应急备用电源规模。落实国家应急备用电源管理要求,科学认定和退出应急备用机组,对符合能效、环保、安全等政策和标准要求的退役火电机组,按照“关而不拆”原则转为应急备用电源,做好设备维护和燃料供应保障。支持分布式天然气发电项目建设,在有规模热(冷)负荷的工业园区、经济开发区、空港新区等区域,因地制宜建设背压式燃煤热电联产项目或分布式天然气冷热电三联供项目,积极推广建设用户侧分布式智慧综合能源,提升就地就近电力安全保障能力。加强政府、医院、铁路、民航等重要电力用户应急自备电源建设,力争实现应配尽配全面覆盖,电源容量应满足全部保安负荷需求。加强抽水蓄能电站应急备用能力建设,推动抽水蓄能电站具备黑启动功能。做好一次能源监测预警和供应协调,提升电源发电能力,利用负荷和电源的时空互补特性,有效提高湖南与其他区域间电力互补互济、调剂余缺能力


          (九)提升电网主动防御和智慧自愈能力。深入开展新型电力系统稳定机理研究,建设以多时间尺度、平台化、智能化为特征的大电网仿真分析平台,深入开展运行特性、稳定裕度、影响因素等分析,建立湖南“高比例新能源、高比例外来电、高比例电力电子器件”电力系统的安全稳定特性认知,重点攻克适应低惯量和高比例电力电子系统的保护新原理和稳定控制新技术。聚焦有源配电网的运行特征,重点攻克中低压交直流混联技术,智能软开关技术,配电网重构及柔性自愈技术。优化“高比例新能源、高比例外来电、高比例电力电子器件”电力系统三道防线配置,全面升级继电保护、自动化等二次系统配置,推广电力电子设备主动支撑技术,加强电网全局感知和风险识别能力,深化故障处置智能辅助决策,提升故障研判与应急指挥能力,构建适应新型电力系统的主动防御和智慧自愈体系。


          (十)构建新型电力系统智慧调度体系。建设新一代调度运行技术支持系统,依托全国统一电力市场和大电网资源配置能力,统筹全系统电力资源,构建全景观测、精准控制、主配协同的新型有源配电网调度模式,提升电网海量资源聚合控制能力,保障系统全局综合动态平衡,保障电力供应安全。运用机器学习和人工智能技术,不断提升调度系统智慧化水平,逐步实现实时和未来态电力系统安全稳定分析,综合考虑经济高效运行与安全稳定运行,为调度运行方式提供智能决策支持,实现电力系统故障过程推演与电网快速恢复处理方案建议,逐步建立人机融合、群智开放的高智慧调度平台。


          (十一)提升电力系统运维管理智能化水平。加强智能建设、智能管理、智能运维等智慧电力系统技术示范应用。推进“智慧电厂”建设,实现火力发电全流程智能化生产和智慧化管控。整合全省小水电资源,提升精准预报、调洪增发、优化调度等数字化能力。推进“智慧光伏”建设,实现“光伏开发+生态治理+储能”模式应用,建设覆盖电站运行、维护、管理等业务的一体化应用平台。推进“智慧风电”建设,实现风电场预测性维护、发电精准预测、风场预判式运维和机群能效提升。推进智慧变电站、数字换流站、智慧线路、透明配电网建设,提升设备智能化水平。全面推进中压分布式电源、储能监控终端部署,按需推进负控终端部署,实现配变、分布式能源等关键节点智能识别和感知。通过无人机巡查、GPS定位、布控点视频监控等技术手段实时跟踪电力工程施工进度,提升基建作业智能化水平。推动变电站和换流站智能运检、输电线路智能巡检、配电智能运维体系建设,发展电网灾害智能感知体系,提高供电可靠性和对偏远地区恶劣环境的适应性。




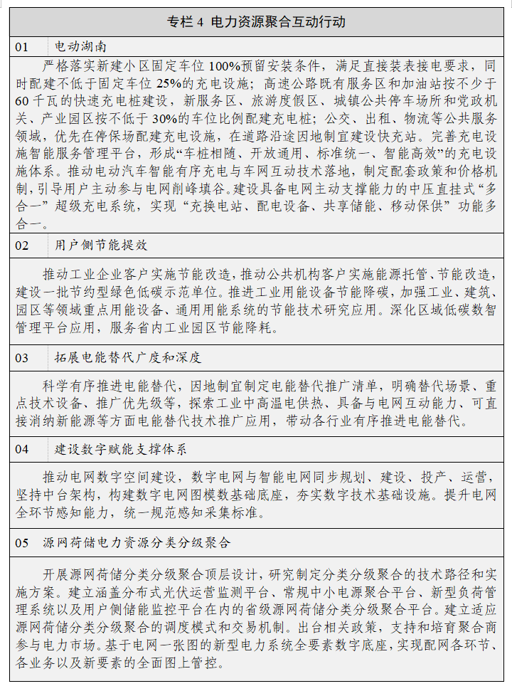
           七、实施电力资源聚合互动行动


         (十二)提升终端用能电气化水平。多措并举拓展电能替代的广度和深度,持续提升交通出行、工业制造、建筑用能、农业生产、生活消费各领域电气化水平。在公共交通、短途物流和机场服务等交通领域大力推进交通工具电气化,引导居民优先购置新能源汽车,持续提升省内千吨级港口泊位岸电、空港陆电设施覆盖率和使用率。在钢铁、建材、有色、化工、印刷、造纸、食品等工业领域全面推广应用电炉钢、电锅炉、电窑炉、电加热等技术,开展高温热泵、大功率电热储能锅炉等电能替代。推动建筑用能电气化和低碳化,在机关、事业单位、医院、酒店、写字楼、大型商超、城市综合体等大型公共建筑领域开展老旧溴化锂中央空调机组及燃煤、燃油、生物质锅炉改造,鼓励采用电力驱动热泵、电蓄冷空调、蓄热电锅炉等方式采暖制冷,促进光伏与建筑一体化发展。持续提升乡村电气化水平,因地制宜推广电气化育种育苗,在粮食、蔬果、制茶、制烟、畜牧、水产养殖等农业领域推广电烘干、电加工,提高农业生产质效。推广智能家电、电炊具,提高居民生活电气化水平。


         (十三)深入挖掘负荷柔性互动能力。深化负荷特性研究,采用数字化技术和先进控制技术,深挖蓄冷、蓄热、建筑楼宇、工商业等多类可调节负荷柔性互动潜力,加强新能源与智能电网、储能、充电桩信息交互,大力推广用户侧储能、大数据中心负荷、电动汽车智能有序充电、新能源汽车与电网(V2G)能量互动等新模式,做大、做优可调节负荷资源池建设。加快新型电力负荷管理系统建设,强化负荷分级分类管理和保障,提升负荷精准控制和监测指挥能力,依托电网信息共享平台,积极培育多类型聚合商、综合能源运营商等负荷侧柔性主体,推动需求侧资源分层分级聚合参与系统调节,形成高效互动能力。


        (十四)推动电力系统数字基础设施转型升级。依托先进量测、5G通信、物联网等技术,提升电力系统发输变配用全环节智能感知能力,加快新型电力系统感知控制技术规范标准化建设,支撑源网荷储海量分散对象协同运行和多种市场机制下系统复杂运行状态的精准感知和调节。基于卫星遥感及地理信息等数字技术,构建孪生数字电力系统底座,搭建数字空间标准化开放服务能力,实现电力系统物理空间在“数字空间”的时空动态呈现,构建新型电力系统数字化时空一体管控新模式。打造“云上新型电力系统”,将“数据+算力+算法”融入电力系统各环节,构建云边协同共享、全局动态调配的高性能区域级计算能力。完善湖南能源大数据智慧平台,推动能源行业数据分类分级共享制度建设和数据安全治理,实现多层级能耗和碳排放数据一体采集、一体统计、一体监测,打造全省煤、电、油、气、新能源和储能数据服务能力。加强设备和系统仿真推演算法研究,服务实体电网在数字空间的实时动态呈现、计算推演和智能决策。构建全层级安全保障体系。夯实资产本体安全,推动关键信息基础设施的建设与应用,推进密码算法、网信基础设施、云平台和中台的技术攻关,加强电力系统安全基础设施与专用安全防护装备的自主能力。进一步提升新能源、新负荷、新装备、新应用监测感知,业务和数据安全监测扩展,健全能源数据确权、流通、交易和分配机制,有序推动数据在能源产业链上下游的共享。


        (十五)推动源网荷储电力资源分类分级聚合。基于统一的数字底座、物联采集与实时量测中心等技术架构,建立和完善省级源网荷储分类聚合平台,通过统一平台对源网荷储四侧资源分散聚合控制,实现电力系统分层分级的综合动态平衡。开展源网荷储分类分级聚合顶层设计,研究制定分类分级聚合的技术路径和实施方案。推动分布式光伏运营监测平台、配电监控系统的升级改造和分级应用,实现对分布式光伏的“刚性控”“柔性控”“群调群控”等多场景灵活控制。完善常规中小电源聚合平台,调动中小电源深度聚合的积极性,提升中小电源统一调度能力,实现广域协同、灵活互动。深化建设新型负荷管理平台,提升新型负荷管理系统智能化、实用化水平,对负荷资源分层分类统一管理、统一调控、统一服务。建设用户侧储能监控平台,分级分类接入用户侧储能电站数据,实现海量用户侧储能资源更大范围的共享互济和优化配置。建立适应源网荷储分类分级聚合的调度模式和交易机制,贯穿省、市、县三级调度系统,制定并网管理、运行控制相关标准规范,完善清洁能源、需求侧资源和储能参与电力市场的机制,依托统一的信息共享和技术支持平台,培育多类型聚合商参与分层分级聚合调度。构建基于电网一张图的新型电力系统全要素数字底座,开展新型电力系统各要素承载力的可视化推演计算,实现配网各环节、各业务以及新要素的全面图上管控,提升分布式资源消纳能力。






        八、实施调节能力区域支撑行动


        (十六)大力推进抽水蓄能电站建设。统筹考虑电力系统需求、站点资源、生态环境、省间和区域内优化配置等因素,合理布局、科学有序开发建设抽水蓄能电站,打造中南地区抽水蓄能基地,依托交直流混联电网配置平台和全国统一电力市场,推动全省电力调节能力为跨省区输电通道及区域电网安全稳定运行提供稳定支撑。加快推进在建和已核准抽水蓄能项目建设,积极推进其他重点实施抽水蓄能项目前期工作,按照“框定总量、提高质量、优中选优、有进有出、动态调整”的原则,及时对中长期抽水蓄能规划进行滚动调整,实现新能源与抽水蓄能一体化发展。积极开展抽水蓄能建设模式创新与多场景应用,在新能源资源富集区、负荷中心进行中小型、用户侧抽水蓄能选点和关键技术攻关,选取优良站点建设示范工程。探索利用中小型分布式抽水蓄能电站提高新能源就近消纳水平。支持常规水电站梯级融合改造增建混合式抽水蓄能、小水电蓄能化改造等开发模式,建设小水电蓄能化试验平台。至2030年,全省抽水蓄能电站总装机容量力争达到1000万千瓦以上


         (十七)加快新型储能多元化发展。结合建设条件、应用场景、技术类型、系统运行等要素,推动新型储能多元化发展,支持电化学、压缩空气、氢(氨)、热(冷)等新型储能在电源侧、电网侧和用户侧多场景应用。鼓励“新能源+储能”融合发展,打造系统友好型新能源电站,推动煤电、气电、水电等常规电源合理配置新型储能,协同参与电力市场及系统运行,提升运行特性和整体效益。围绕电压稳定问题敏感的电网节点以及特高压直流近区,科学布局一批独立新型储能电站,提升系统抵御突发事件和故障后恢复能力。支持在负荷中心地区、工业园区等临时性负荷增加地区和阶段性供电可靠性需求提高地区,建设新型储能延缓或替代输变电设施升级改造,解决输电走廊资源和变电站站址资源紧张问题。探索研究新型储能在配网中提供转动惯量、快速调压、一次调频等辅助服务技术应用,积极引导建设支撑微电网可靠运行的新型储能。鼓励能耗水平高、无法错峰生产的工商业用户自建一定规模的储能设施,合理利用峰谷分时电价等政策,有效降低用能成本。支持通信、金融、互联网等对供电可靠性、电能质量要求高的电力用户配置新型储能,提升用户电力自平衡能力。围绕机关、医院、学校、数据中心等重要电力用户,在安全可靠前提下建设一批移动式或固定式新型储能,提升应急供电保障能力。研究探索氢储能等规模化长时储能技术的应用,满足日以上平衡调节需求。


         (十八)全面提升煤电调节能力。建立健全以企业社会责任储备为主体、政府储备为补充的煤炭储备体系。加强与山西、陕西、内蒙等煤源主产地和贵州等周边省份的衔接,加强与国家能源集团、陕煤集团、中煤集团等大型国企战略合作,完善与国铁集团、广铁集团的煤炭运力保障机制,建成岳阳、华容等煤炭铁水联运储备基地,打造中南地区电煤疏散中心,推动建立国家级煤炭储备基地,实现电煤资源跨省跨区调剂。鼓励统调电厂和大型冶金、建材、化工等企业利用现有场地,建设多式联运型和干支衔接型应急储配基地。研究筹建湖南省煤炭交易中心,与全国煤炭交易中心、省际煤炭交易中心共享互联。积极探索煤电与可再生能源、储能的一体化开发、运行模式。加快推进煤电“三改联动”,存量煤电机组灵活性改造应改尽改,优先改造新能源外送和就地消纳调峰需求大的地区的煤电机组,确保全省火电具备70%以上深度调峰能力。




         九、实施新型电力系统创新改革行动


         (十九)推动研发平台建设。组织国网湖南省电力公司、有关发电企业、能源装备制造企业、大学科研院所和学会协会等单位组建全国首个政府搭台、产学研紧密合作的省级新型电力系统发展联合研究中心,逐步打造成为湖南省省级实验室,通过联合开展重大关键技术研究,联合实施重大产品装备试制,联合推进重大试点工程示范,实现科研、政策、产业融合发展,为全省新型电力系统构建提供强有力的技术支撑。以国家战略性需求为导向推进创新体系优化组合,加快构建新型电力系统领域重点实验室、技术创新中心、工程研究中心、产业创新中心和企业技术中心,加大对现有国家级电力科研平台支持力度。建立健全多部门协同的能源科技创新工作机制,围绕产业链部署创新链,深入落实“揭榜挂帅”“赛马”等机制。加快人才队伍建设。实施“芙蓉人才行动计划”,培育电力领域创新型人才;鼓励省内高校开设新型电力系统相关学科专业,建立产教融合、校企合作人才培养模式。提升新型电力系统关键核心技术产品产业化能力,完善技术要素市场,加强创新链和产业链对接,完善重大自主可控核心技术成果推广应用机制,推动首台(套)重大技术装备示范和推广,促进电力新技术产业化规模化应用。


          (二十)强化核心技术装备攻关。开展新型电力系统技术发展路线图研究,加快推动从前沿技术研究、关键技术攻关、科技成果转化到示范应用的全链条设计、一体化实施。在电源侧,保持风电产业中部高地,形成以中车株洲所、三一重能和哈电风能等为代表的风电整机和零部件产业集群,促进省内风电装备企业在全国市场的份额占比稳中有升。完善光伏发电产业关键环节,做大做强省内光伏发电电池装备技术和逆变器研发制造产业,巩固光伏发电细分市场地位,实现产业可持续发展。在输配电侧,利用中车株洲所、衡阳特变电工等企业电力电子器件研发、变配电装备研发等方面的优势,加强特高压、智能化输变电设备研发,加快突破柔性输变电关键技术;在负荷侧,加快电气化交通装备及智能充电系统的关键技术研究,重点研究城市电气化智能轨道交通装备、长续航能力电动汽车、高功率大电流交直流智能充电装置;在储能侧,做强储能电池核心产业,打造有影响力的储能产业制造集群,形成“一核多点”的产业布局形势,争创国家级制造业产业集群,发展一批龙头企业,建设储能单元—装备—集成—应用—循环回收的产业链集聚区。鼓励在岳阳、长株潭、衡阳等具备氢能生产、利用条件地区,加强高性能燃料电池及高效氢气制取、纯化、储运和加氢站等关键技术攻关和产业示范。支持株洲、岳阳依托整车制造和化工产业集群优势,打造“株洲氢谷”和“岳阳氢港”。重点构建包含电堆、电控、电机“三电”系统等核心零部件、测试认证服务、整车开发制造等环节的氢能产业集群,力争在全国形成竞争力。大力支持省内工程机械龙头企业开展氢能工程车应用示范和多场景应用,实现氢能产业特色化发展。


         (二十一)加快推进电力市场体系建设。积极参与全国统一电力市场建设,打破省间交易壁垒,稳妥推进省间中长期、现货交易,扩大市场范围,加强省内市场与区域、国家市场的协同运行。统筹计划与市场衔接,推动代理购电用户直接参与市场化交易。丰富辅助服务交易品种,建立健全调峰、调频、备用辅助服务市场。加快电力现货市场建设,完善电力中长期、现货和辅助服务交易有机衔接机制,探索建立容量市场交易机制。研究分布式灵活资源构成的新型市场主体管理规范、技术标准、业务流程和交易机制,推动虚拟电厂、储能和负荷聚合商等新型市场主体参与中长期、现货和辅助服务市场交易,推进分布式市场交易逐步开展。建立体现可再生能源绿色价值的交易机制,研究电力市场与碳市场的协同运行机制,扩大绿电、绿证交易规模,建立完善绿色电力消费认证与统计体系,研究企业碳排放量核算中扣减绿色电力的具体实现方式,加大认证采信力度,引导企业利用新能源等绿色电力制造产品和提供服务。鼓励各类用户购买新能源等绿色电力制造的产品。逐步完善市场运行保障机制,加强电力市场的监督和管控,健全特殊情况下电力市场应急管理机制。


         (二十二)健全适应新型电力系统的价格机制。持续深化水电、煤电上网电价市场化改革,完善风电、光伏发电、气电、抽水蓄能和新型储能价格形成机制,完善支持分布式电源自发自用和就近利用的电价机制。探索建立市场化的容量电价保障长效机制,充分调动调节性电源建设积极性。研究制定容量电价价格疏导机制。加快理顺输配电价结构,提升输配电价机制灵活性,进一步完善增量配电网价格形成机制。逐步推进居民、农业用户外的其他用户进入电力市场,建立健全与市场电价水平动态联动的保底供电价格机制。完善分时电价政策,推动出台居民用户峰谷分时电价政策,合理划分峰谷时段和确定峰谷价差,引导各类用电负荷削峰填谷。针对高耗能、高排放行业,完善差别电价、阶梯电价等电价政策。


         (二十三)打造以长沙为龙头的新型电力系统示范区。围绕长沙建设全球研发中心城市定位,以打造“全省示范、长沙名片”为引领,依托橘子洲打造“零碳橘洲”示范区,充分融入零碳互动要素,直观、生动、全面地展示零碳理念;以黄花机场为核心载体,在临空经济开发区建设高比例电能替代和多能互补的“能效提升”示范区,提升园区用能效率,建立综合减碳的示范样本;结合湘江科学城整体规划布局,瞄准世界一流水平,推动城市发展和电力系统深度融合,建设湘江科学城新型电力系统科技创新示范区,支撑湘江科学城具有核心竞争力的科技创新高地核心示范区建设,打造长沙滨江新城高可靠性现代智慧城市配电网示范区,围绕“中西部城市配电网高质量发展重要样板”目标定位,全面推进长沙滨江新城配电网网架结构、数字管控、商业运营三大形态体系演进。基于永州市江华县清洁电电源比例高、新能源资源丰富、新型储能建设起步早的基础优势,通过新能源高质量发展、多场景储能融合应用以及网源协调建设运行,打造江华县全域清洁能源友好互动并网示范区。探索农村配电网典型问题智能化综合治理方案,在衡阳市衡东县建设综合运用传统技术与新型技术治理配电网存量和发展问题的现代农村智慧配电网,打造具有湖南特色、国内领先的农村配电网智慧化综合治理示范。在省内积极推广多能互补一体化试点。在工业负荷大、新能源资源禀赋相对较优的园区,开展分布式光伏、微电网、分布式储能等一体化降本增效建设试点。支持发展智能微电网、主动配电网,研究推广直流配电网,建设一批园区级能源互联网试点项目,促进清洁能源就近就地消纳。开展清洁能源跨产业跨行业融合试点,推动清洁能源与绿色先进制造、绿色交通、绿色建筑等领域融合发展。充分发挥电氢耦合长时储能和深度调峰作用,探索电氢一体化综合能源试点。大力推动新型电力系统科技成果转化应用,积极开展可再生能源替代、智能电网、氢能产业、碳捕集封存与利用等领域示范项目和规模化应用。积极开展首台(套)重大技术装备提升工程,奖励首台(套)绿色技术创新装备应用。




         十、保障措施


        一是加强组织领导。在湖南省能源委员会架构下,成立湖南新型电力系统建设专业委员会,充分发挥牵头抓总作用,统筹各方合力推进新型电力系统建设。建立政府、企业、教育研究机构联动协调工作机制,协调解决新型电力系统建设推进过程中的重大问题,确保建设方案有效落实。


          二是加强规划引领。坚持政府统筹、规划引领、计划落实,切实做好新型电力系统发展规划,并与国民经济发展规划、国土空间规划、城乡建设规划等其他相关规划的有效衔接,加强电力规划与能源总体规划及各专项规划的统筹协调。建立年度计划落实机制,形成年度重点任务清单,各部门各单位按照职责分工有序推进各项重点工作。建立规划滚动修编机制,密切关注国家电力政策调整、省内需求变化、科技创新发展等,适时对规划进行滚动修编,调整规划发展目标和重点任务,提高规划的全局性、前瞻性和可操作性。


          三是加强要素保障。全面落实国家和省在财政、税收、土地、环保等方面的扶持政策,加大对新型电力系统示范工程、示范项目支持力度。中央和省预算内资金要重点向重大项目倾斜。保障电力重大项目用地、用林、排放等要素指标,支持采用基金、债券等多种融资模式推进项目建设,出台相关措施引导民间资本积极参与投资。鼓励各市州根据自身情况制定差异化的扶持政策。建立健全支持新型电力系统技术创新的政策体系,加强知识产权保护,优化人才政策、奖补政策。


           四是加强宣传引导。积极利用高等院校、科研院所和各种社会力量,开展新型电力系统技术培训、知识培训和教育科普活动,充分利用网络、报纸、广播、电视、展厅等多种形式和手段,全方位、多层次宣传新型电力系统发展理念,全景展示我省新型电力系统建设的重要成果和突出成效,形成全社会共同推进新型电力系统建设的良好氛围。


        文件下载



         湖南省人民政府办公厅关于印发《湖南省新型电力系统发展规划纲要》的通知.doc/meng_k/products_pic/file/20231227111511311131.doc




来源:湖南省人民政府
  

[←返回]

关于我们   |   关于合作   |   留言板   |   资料下载   |   广告服务  
  版权所有:南京诺溪新能源科技有限公司 苏ICP备14012130号   地址:南京金源路2号绿地之窗南广场D1栋808   
电话:025-52170985 18914486391