风云突变!锂价暴跌砸到钠电头上?
发布日期:2023/2/20
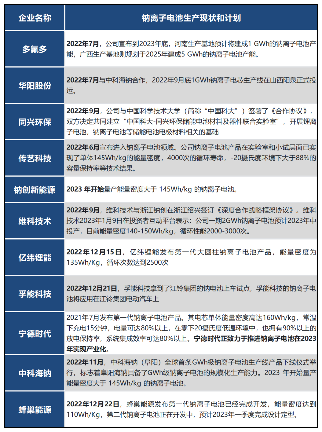
2022年至今钠离子电池项目、产品、规划屡见不鲜(详见下表),2023将成为钠离子电池元年的呼声甚嚣尘上。

资料来源:企业公开资料、行业媒体信息、EESA整理
然而风云突变,从2022年12月开始,电池级碳酸锂和氢氧化锂价格经历了一次 史诗级的暴跌(电池级碳酸锂价格从近60万元/吨跌至2月17日的43万元/吨;电池级氢氧化锂价格从近60万元/吨跌至2月17日的45万元/吨),可以说2021年锂价涨的多疯狂,现在跌的就有多迷茫。这轮锂价暴跌痛击了投机资本的同时,给钠离子电池的发展也蒙上了一层阴影。
理论上钠离子电池相比锂离子电池有着30%左右的成本优势,传艺科技作为国内新兴钠离子电池厂商,据其2023年1月9日投资者关系活动记录表显示,公司钠离子电池的定价会随着碳酸锂的价格波动而波动,一般给到客户的价格比磷酸铁锂电池便宜25-30%,根据客户订单完成生产即可出货。由此可见,锂价的下行必然会影响钠离子电池企业的营收。
资料来源:传艺科技公司公告
如果失去了价格优势,钠离子电池的优势只剩下产业链安全性和耐低温特性等,想象空间大幅收窄,资本的关注度也会随之下降,一旦钠离子的关注度下降,研发投入和产业配套能力又将受到影响,与锂离子电池产业链在成熟度上的差距将进一步拉大,陪跑将成为长期趋势。以上猜测基于锂矿中长期的下降价格趋势而言,一切都还有待进一步观察。
钠离子电池研究几乎和锂离子电池是同时起步,但是20世纪90年代锂离子电池率先实现了商业化,所以钠离子电池从那时起便受到了“冷落”,锂离子电池产业在21世纪20年代终于厚积薄发,在电子消费品、电动汽车和电力储能行业开始得到广泛应用,并取得丰硕成果,需求的暴涨加上锂矿资源分布的不均衡以及稀缺,推高了锂矿资源的价格,叠加资本的炒作,2021年经历了一波上涨,在地缘政治愈加不稳定的大背景下,如此重要的产业链自然不能受制于人,因此作为备选和替代选择的钠电又开始受到关注,钠电产业刚要启动,锂价下跌又挤压了钠电的利润空间,应了那句“本是同根生,相煎何太急”。
来源: 储能领跑者联盟