返回首页
你现在的位置: > 首页 > 行业动态 > 正文

储能时长不低于4小时!西藏:配置储能规模不低于项目装机容量20%

发布日期:2023/1/18


       近日,西藏自治区发改委印发《关于促进西藏自治区光伏产业高质量发展的意见》的通知。



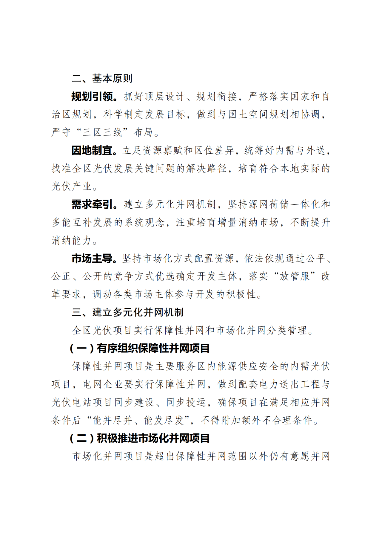
     《意见》指出,保障性并网项目是主要服务区内能源供应安全的内需光伏项目,电网企业要实行保障性并网,做到配套电力送出工程与光伏电站项目同步建设、同步投运,确保项目在满足相应并网条件后“能并尽并、能发尽发”,不得附加额外不合理条件。



       对于保障性并网项目,按照不低于全区上一年度最大电力负荷增量的25%安排新增项目,配置储能规模不低于项目装机容量的 20%,储能时长不低于 4 小时。



       市场化并网项目是超出保障性并网范围以外仍有意愿并网的光伏项目,可通过自建、合建共享或购买服务等市场化方式落实并网条件后,由电网企业予以并网。并网条件主要包括建设配套新增的抽水蓄能、储热型光热电站、新型储能、可调节负荷等


       对于市场化并网项目,文件指出应符合国家和自治区能源发展规划或自治区重大项目年度建设目标任务,满足并网消纳条件。鼓励源网荷储一体化、多能互补和外送清洁能源基地项目,通过培育增量负荷、规模化外送消纳,支持全额自发自用的市场化并网项目。


       此外,文件表示,推进存量和新增光伏电站配置储能、电网侧储能建设,积极协调电网企业、金融机构等部门,给予优先调度、绿色金融等激励政策,有效缓解全区弃光和局部限电的矛盾。


       原文件如下:



来源:智汇光伏

[←返回]

关于我们   |   关于合作   |   留言板   |   资料下载   |   广告服务  
  版权所有:南京诺溪新能源科技有限公司 苏ICP备14012130号   地址:南京金源路2号绿地之窗南广场D1栋808   
电话:025-52170985 18914486391