返回首页
你现在的位置: > 首页 > 行业动态 > 正文

0.3元/千瓦时!河南省共享储能:每年调用完全充放电次数原则上不低于350次

发布日期:2022/8/23



       8月22日,河南省发改委正式发布了《河南省“十四五”新型储能实施方案》,明确了河南省新型储能发展目标:2025年实现新型储能装机220万千瓦,2030实现新型储能全面市场化发展。


       在应用形式上,促进新型储能源网荷多元化发展:


       大力发展电源侧储能,采用新能源配储、新能源+火电+新型储能+抽水蓄能一体化等模式促进电源侧储能应用。共享储能电站原则上不低于10万千瓦时。


       有序发展电网侧新型储能。支持在关键节点、输电走廊、变电站资源紧张地区建设储能电站,以及在电网末端偏远地区建设储能电站。


       灵活发展用户侧储能。围绕分布式新能源、微电网、5G基站、充(换)电设施、工业园区等,探索储能融合发展新场景。


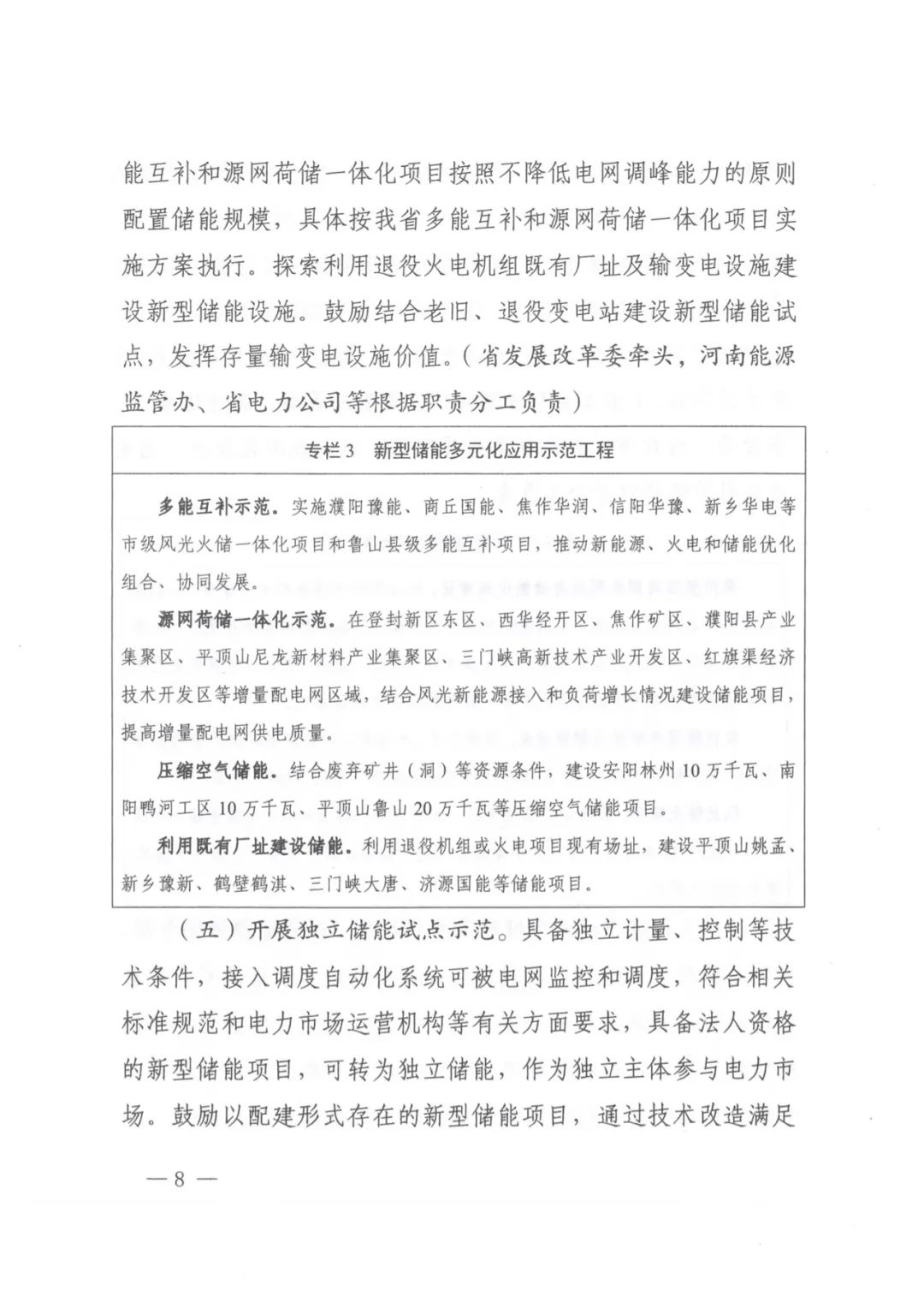
      积极推进储能多元化应用。推进煤电+储能、新能源+储能联合运行,推动源网荷储一体化项目开展,探索利用退役火电现有站址建设储能等。


       开展独立储能试点示范。独立储能可作为独立的市场主体参与电力市场,鼓励配建储能转为独立储能参与市场。一体化项目暂不转为独立储能。


       关于独立储能电站容量租赁建议价格为200元/kWh·年(再次征求意见稿中价格为260元/kWh·年)。


       此外,在价格机制方面,确定了储能参与调峰辅助服务时,最高报价0.3元/kWh,年保障满充放电次数为350次。


原文如下:


来源:河南发改委 储能之音

[←返回]

关于我们   |   关于合作   |   留言板   |   资料下载   |   广告服务  
  版权所有:南京诺溪新能源科技有限公司 苏ICP备14012130号   地址:南京金源路2号绿地之窗南广场D1栋808   
电话:025-52170985 18914486391