返回首页
你现在的位置: > 首页 > 行业动态 > 正文

江西省:5MW/1h以上储能可参与调频市场

发布日期:2022/6/28



      6月24日,华中能源监管局关于发布《江西电力调频辅助服务市场交易规则(征求意见稿)》公开征求意见的通知。


    《交易规则》提出,容量0.5万千瓦及以上,持续时间1小时以上的独立储能电站及储能装置可为市场提供调频辅助服务,允许具备提供调频辅助服务能力的储能装置、储能电站与上述调频资源联合作为调频辅助服务提供者,包括:火储、风储、光储等。此外,具备条件的辅助服务供应商、用户(含售电公司)、虚拟电厂、聚合商等也可以为市场提供调频辅助服务。


      据了解,江西电力调频市场补偿费用包括调频容量补偿、调频里程补偿两个部分,其中参与调频市场的市场成员调频资源调频里程报价。调频里程申报价格上、下限分别暂定为15元/兆瓦、5元/兆瓦。调频容量补偿价格市场初期暂定为日前3元/MW,日内15元/MW。


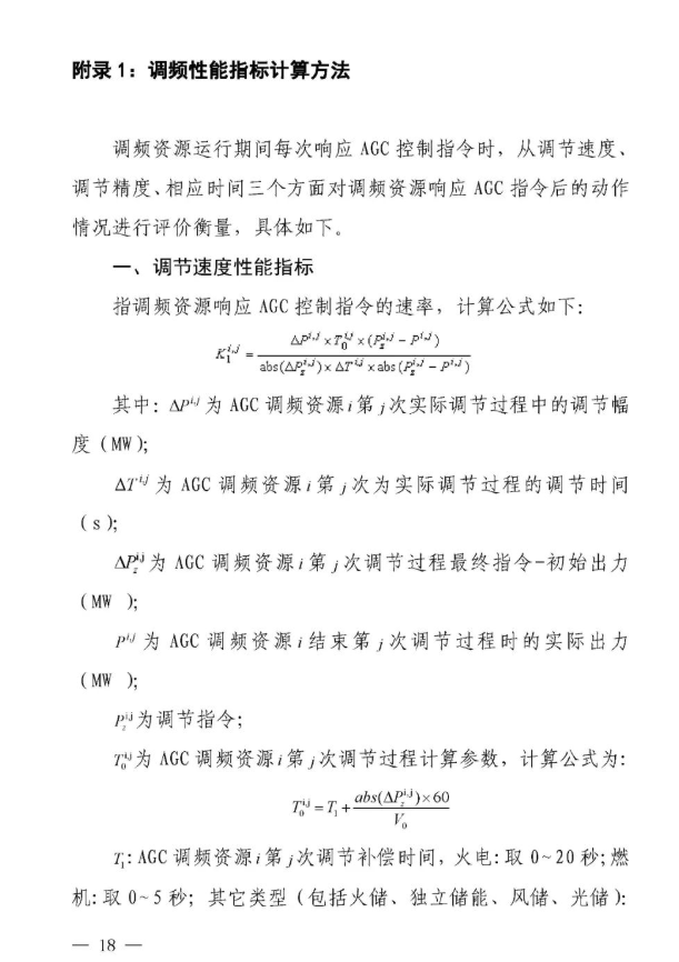
      另外对储能系统AGC调节性能提出了要求,如下:


      各省调频补偿规则如下:


     华中能源监管局关于《江西电力调频辅助服务市场交易规则(征求意见稿)》公开征求意见的通知


     为贯彻落实《中共中央国务院关于进一步深化电力体制改革的若干意见》(中发〔2015〕9号)、《国家能源局关于印发<电力并网运行管理规定>的通知》(国能发监管规〔2021〕60 号)、《国家能源局关于印发<电力辅助服务管理办法>的通知》(国能发监管规〔2021〕61号)等文件精神,进一步推进江西电力辅助服务市场建设,充分发挥市场机制在资源优化配置中的重要作用,华中能源监管局组织起草了《江西电力调频辅助服务市场交易规则(征求意见稿)》,现向社会公开征求意见。欢迎有关单位和社会各界人士提出宝贵意见,于2022年7月25日前发送至schzj@nea.gov.cn


 感谢您的参与和支持!


国家能源局华中监管局
2022年6月24日






来源:北极星储能网

[←返回]

关于我们   |   关于合作   |   留言板   |   资料下载   |   广告服务  
  版权所有:南京诺溪新能源科技有限公司 苏ICP备14012130号   地址:南京金源路2号绿地之窗南广场D1栋808   
电话:025-52170985 18914486391