碧海追光!海上光伏发展现状及注意要点
发布日期:2022/6/17

一、海上光伏用海现状
我国大陆海岸线长1.8万公里,按照理论研究,可安装海上光伏的海域面积约为71万平方公里。按照1/1000的比例估算,可安装海上光伏装机规模超过70GW¹。
截至2022年5月,我国确权海上光伏用海项目共28个,累计确权面积共1658.33公顷。其中,江苏18个,山东4个,浙江3个,辽宁2个,广东1个。浙江省确权面积最大,为770.89公顷²。
注:数字1、2来自《海上光伏用海及海洋环境风险挑战》,崔琳,自然资源部国家海洋技术中心海洋能发展中心副主任)

图1.1-1 沿海省份海上光伏项目数量及面积占比
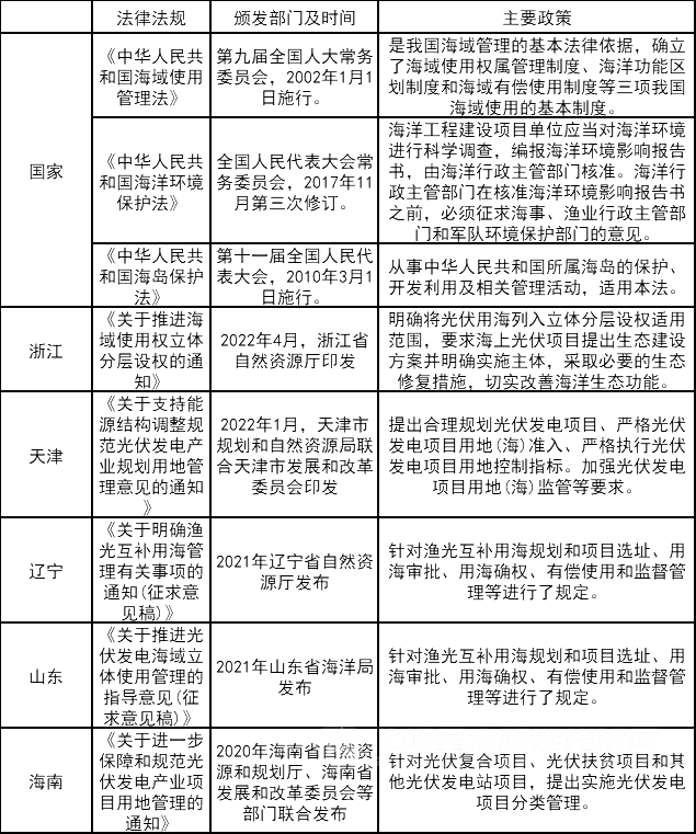
海上光伏电站建设需要遵守的主要法律法规如下表所示:
表1.1-1 海上光伏电站主要法律法规
二、海上光伏影响的自然因素
建设海上光伏,至少要考虑三个自然因素:地形、海浪与自然灾害。
从地形来看,渤海、黄海海岸高差较小,大陆架比较平缓,可开发的沿海滩涂面积更广。东南部海岸、渤海湾部分区域的海岸地形存在较多山地及小礁岛,整体高差较大,可开发的沿海滩涂面积会受限,但是山地和礁岛的存在,有利于海浪的削弱,可以关注此类区域。
我国主要沿海海域的海况情况如下:
渤海(辽东湾、渤海湾、莱州湾):冬季波高0.8-0.9米,周期多半小于5秒。1月平均波高为1.1-1.7米,寒潮侵袭时可达3.5-6.0米。夏秋之间,偶有大于6.0米的台风浪。
黄海:秋冬两季浪高常有2.0~6.0米;寒潮过境时浪高达3.5~8.5米;台风过境时浪高则可达6.1~8.5米;受台风侵袭时,可出现2.0~6.0米的涌浪。
东海:台风过境或登陆时,最大风力10级,有效波高最高可达8米。
南海:最大有效波高达到9.5米(9级狂涛),浪向与季风风向一致。
从全国近海海浪的数据分析,我国近海海域浪高多在3m以内,东南沿海的海浪要比江苏以北海域高,黄海、渤海附近的海域更适合建设大型海上光伏项目。
关于自然灾害,根据《2021中国海洋灾害公报》(自然资源部海洋预警检测司,2022年4月),2021年,我国海洋灾害以风暴潮、海浪和海冰灾害为主,这三类灾害同样对海上光伏建设影响巨大。通过对我国风暴潮、海浪、海冰三类主要海洋灾害的统计分析可知,我国沿海各省,台风造成的经济损失最大,其中浙江省作为台风登陆多发区,受影响最大;山东省因海浪造成的损失最大,东海、黄海区域受海浪影响较大;海冰灾害主要影响渤海和黄海海域。
对于海上光伏电站建设来说,支架桩计算需要充分风暴潮的影响;需要论证防浪堤的必要性和规模;需要考虑除海冰措施。
另外,对于海上漂浮式光伏电站,还要注意海洋附着生物的影响。
三、海上光伏技术方案
海上光伏电站的建设形式包括固定式和漂浮式。
从目前已建成和在建的海上光伏电站可知,规模化的海上光伏电站主要为沿海滩涂固定式,偶尔有个别厂家涉及所谓的海上漂浮案例,主要都是近海接近岸边,其风、浪、流与内陆湖泊接近,与真正的海域上的漂浮项目差别较大。真正的近海海域漂浮项目仍在实验和探索阶段,可以推广的成熟案例尚未出现。
1、固定式海上光伏
根据海上光伏与内陆水上光伏的对比可知,海上光伏建设风险因素多,海风、海浪、海冰、海水及盐雾腐蚀等因素需要重点考虑。
通常在高盐度的海边,盐度的浓度均值可达12.4mg/m3到60mg/m3。而在陆地上大气中氯化钠含量均值在0.8mg/m3。在如此高浓度的盐雾环境下,金属被腐蚀的速度由于电化学的作用也将大幅提高(约为内陆大气环境的4~5倍),暴露在外的海上光伏设备各组件均会遭到不同程度的腐蚀损坏:
对于海上光伏电站,设备需要按照C5标准进行设计,并通过按照如下标准进行测试:
①GB/T10125-1997 人造气氛腐蚀试验,盐雾试验
②ISO12944-1999 色漆和清漆,钢结构防腐涂层保护体系
③GB/T 2423.18-2012 环境试验 第 2 部分:试验方法 试验 Kb:盐雾,交变
④GBT 20854-2007 金属和合金的腐蚀循环暴露在盐雾、干和湿条件下的加速试验
通常来说,消浪措施主要有斜坡堤,透空堤和浮式堤。斜坡堤适合水深浅、地质差的情况;透空堤适合水深大,地质好的情况。实际应用中,透空堤由于对环境更为友好,更容易取得海洋部门批准。
浮式防波堤是由浮体和锚固系统组成,通过浮体与波浪的相互作用进行消浪,具有建造成本低、建造和拆迁便捷等优点。目前浮式防波堤对短波的掩护效果良好,但对长波的透过率较高。为增强对长波的消浪效果,需要对浮体进行改进,比如板阻式防波堤方案,利用结构上部的浮箱反射波浪,下部的阻尼结构破碎波浪,通过波浪反射、谐振和波浪破碎来减小透射波。防浪堤的造价也是及其昂贵的,其单米造价与浪高有关,当浪高不超过3米时,其造价在2-3万/米,当浪高超过3米,造价可能翻番,因此如果项目体量不大,其动辄数千万的消浪成本实属代价太大。因此消浪成本将严重影响项目的经济性。
在渤海、黄海海域的海上光伏项目,海域冬季会出现较为明显的海冰,同时,由于近海光伏工程海域离岸较近,存在重叠冰以及海冰堆积等问题。在进行结构物基础设计时,应当进行抗冰验算,并进行结构抗冰设计,提出抗冰防冰措施。
从技术角度来看,
①海上光伏电站对于防腐要求更高,电气设备防腐要求C5等级;
②近海光伏防浪设施基本都是需要的,防浪设施方案各有不同,在设计阶段要详细论证;
③在黄海和渤海区域,要注意海冰影响,考虑防冰和破冰措施;
④海上光伏电站结构设计,需要详细论证风暴潮的影响。
从投资收益来看,根据山东东营某100MW海上光伏项目测算,该项目为固定式海上光伏,装机100MW,110kV并网,常水位水深约3~5米,50年一遇1%波高约1~3米,考虑防浪措施,不考虑配套储能,项目投资约5.8元/W,投资收益率较差。当然,由于不同海域的环境差异巨大,单体项目经验的可复制性低。
目前,大规模建设的海上光伏项目大多在离岸较近的滩涂或潮间带区域,以固定桩基式为主。但是,离岸后随着水深加深,固定式的桩长必然迅速增加,海上的施工难度和桩基成本都将迅速增加,同时,后期运行维护难的问题也更突出。长远来看,固定桩基式海上光伏应用范围有限,如果想大面积推广海上光伏,漂浮式或许是最终的解决途径。
2、漂浮式海上光伏
传统水上漂浮式电站主要受水域内流速、洪峰、水位变幅及风力作用的影响。一般情况下,水上漂浮式光伏电站的安全使用条件基于以下几个条件:
1、水面浪高:不超过 1m
2、水流速度:不超过 1m/s
3、风力载荷:10级(24.5m/s-28.4m/s)
4、温度:-25℃到 90℃
5、雪载荷:至 70DaN/m2
2022年3月,国家科学技术部发布《“十四五”国家重点研发计划“可再生能源技术”重点专项》,其中明确了“近海漂浮式光伏发电关键技术及核心部件”列为十四五重点研发计划,具体考核指标:正常运行适用海况:浪高不大于2.5米,流速不大于1米每秒,水深不大于25米;锚固系统极限抗风浪能力(设计值):浪高不大于5米,风速不大于30米每秒(约12级台风)。
尽管从2015年发展至今,我国水上漂浮项目已经积累了相当丰富的经验,浮体系统经过多次升级迭代,漂浮和锚固系统造价也从当年的1.5元/W,降低到0.6元/W左右,但是目前的水上漂浮系统主要还是应用在内陆湖泊,其主要原因在于内陆水域的波浪较小且相对运动也较少,漂浮系统受外荷载的影响不大,而近海漂浮系统面对的风浪流和风速远大于内陆湖泊,叠加潮位影响更大,所以海上漂浮系统更偏向于综合性的海洋工程。
Ocean Sun海上漂浮式光伏案例
挪威Ocean Sun公司海上漂浮方案目前被国内公司应用在烟台海域,装机容量1MW,目前已开工建设。
Ocean Sun的浮式光伏系统由一套由系泊系统固定在海床上的浮力环组成,光伏组件安装于由浮力环支撑的蓝色塑胶膜上;塑胶模能够随波浪上下起伏,可大幅降低风阻并对波浪有缓冲作用,使光伏系统能够更容易在风、浪和海流环境下稳定运行,并抵御更强的台风。
Ocean Sun技术方案如下:
1、单元尺寸有50m、68m、72m三种直径。
2、适用组件需定制。尺寸为1700*1000m,组件功率335Wp,单元装机容量分别为300kWp、500kWp、640kWp。
3、组件长边装配导轨,膜配置对应柔性紧固装置,组件间距70mm。
4、设计条件浪高最大10m,有效浪高5m;设计抵抗台风275km/h,约17级台风;洋流无特殊限制;水深无特殊要求,水位变化无特殊要求,水底地形不能有尖锐物品或石块等。
5、据了解,目前在山东烟台的合作示范项目装机容量1MWp,核算EPC成本约10元/W。
四、海上光伏开发要点
根据前面分析可知,海上光伏电站的建设与常规水面光伏电站建设有很大不同。因此,对于海上光伏电站的开发也提出了更高的要求。主要包含以下几点:
1、海洋项目必须遵守三大涉海法律:《中华人民共和国海域使用管理法》、《中华人民共和国海洋环境保护法》、《中华人民共和国海岛保护法》。同时遵守各省地方涉海法律。
2、需要协调的部门除了和常规项目需要沟通的部门之外,还需要沟通海洋行政主管部门、海事部门、渔业行政主管部门、军队环境保护部门等。海洋管理权限隶属海洋局,各省要求不一,需提前向当地海洋局咨询。
3、需要了解海洋生态红线;自然保护区里面的海洋保护区;国土空间规划里面的用海属性;当地海洋旅游规划、候鸟栖息地等。
4、需要了解项目地自然条件:水深、地质条件等;并且收集海洋水文资料,其中包含潮汐、波浪、海流、海冰、泥沙、风暴潮、海水温度、海水盐度等.
5、海上光伏开发工作内容主要包括以下内容:①资料收集与补充调查;②现场踏勘;③项目用海必要性及政策;④规划符合性分析;⑤资源环境影响分析;⑥开发利用协调分析;⑦用海合理性及可行性分析;⑧用海风险分析;⑨海域使用对策措施;⑩生态用海方案;⑪用海报批路径研究;⑫跟踪监测和海洋生态影响评估等。
五、建议
随着水利部《水利部关于加强河湖水域岸线空间管控的指导意见》的发布,未来中东部地区水上光伏电站建设将受到很大制约,海上光伏尤其是近海滩涂、潮间带固定式海上光伏电站建设将迎来较快发展。山东示范性海上光伏项目申报拉开了海上光伏规模化建设的序幕。对于海上光伏电站建设来说,支架桩计算需要充分风暴潮的影响,需要论证防浪堤的必要性和规模,针对海上光伏建设的各种风险因素,需要重点关注防腐方案、消浪措施、抗海冰等措施。海上漂浮式光伏电站目前不满足大规模开发条件,但是国家与行业有研发布局,未来发展可期,可提前进行布局和技术储备。
来源:北极星太阳能光伏网 作者:谭奇特