返回首页
你现在的位置: > 首页 > 行业动态 > 正文

临机制胜!2022年中国BIPV行业市场现状及发展趋势分析

发布日期:2022/5/12




       光伏建筑一体化(Building Integrated Photovoltaics,简称BIPV)指在建筑外围护结构的表面安装光伏组件提供电力,同时作为建筑结构的功能部分,取代部分传统建筑结构如屋顶板、瓦、窗户、建筑立面、遮雨棚等,也可以做成光伏多功能建筑组件,实现更多的功能,如光伏光热系统、与照明结合、与建筑遮阳结合等。


       根据安装类型划分,光伏建筑一体化的施工共分为三种,即建材型安装类型、构件型安装类型和与屋顶、墙面结合安装类型。





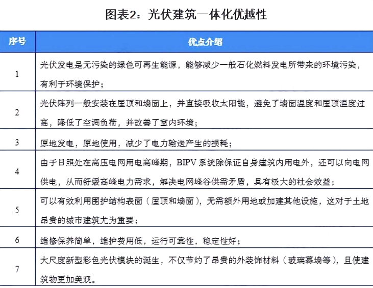
BIPV优越性显著


       光伏建筑系统除了具备发电功能之外,同时还具有抗风压性能、水密性能、气密性能、隔音性能、保温和遮阳性能等建筑外围护所必需的性能和独特的装饰功能,达到建筑围护、建筑节能、太阳能利用和建筑装饰多种功能的完美结合。其优点主要表现为:


 



光伏幕墙为BIPV主要形式


       光伏幕墙是光伏建筑一体化的重要形式。从目前来看,光伏与建筑的结合有两种方式:一种是建筑与光伏系统相结合另外一种是建筑与光伏器件相结合。主要有以下八种:


 



建筑幕墙总产值连年上涨


       我国建筑幕墙工业从1978年开始起步,经过多年的发展,特别是21世纪90年代的高速发展,至21世纪初已成为世界第一幕墙生产大国和使用大国。当前,我国幕墙年产能远远超过1亿平方米,幕墙工程总值逐年增长,根据中国建筑装饰协会统计数据显示,建筑幕墙工程总产值已从2014年的3000亿元增长至2020年的4900亿元左右,2020年我国建筑幕墙工程产值增长幅度为8.9%。2021年我国建筑幕墙工程总产值约为5317亿元。


       预计未来光伏幕墙市场空间有望超1500亿元,当前市场空间不足100亿元。



 



效率、美观和工业化为光伏幕墙发展方向


       作为绿色节能的幕墙形式,实现了被动节能和主动产能完美结合的光伏幕墙必将成为幕墙行业发展的主流方向。综合来看,光伏幕墙发展方向主要有如下几点:




来源:前瞻产业研究院、 BIPV在线


[←返回]

关于我们   |   关于合作   |   留言板   |   资料下载   |   广告服务  
  版权所有:南京诺溪新能源科技有限公司 苏ICP备14012130号   地址:南京金源路2号绿地之窗南广场D1栋808   
电话:025-52170985 18914486391