返回首页
你现在的位置: > 首页 > 行业动态 > 正文

解读2021年中国异质结电池成本分析及产能规划

发布日期:2022/2/13

 


       异质结电池全称晶体硅异质结太阳电池,又称HIT、HJT、HDT、SHJ。是一种特殊的PN结,由非晶硅和晶体硅材料形成,该技术是在晶体硅上沉积非晶硅薄膜,综合了晶体硅电池与薄膜电池的优势,被认为是高转换效率硅基太阳能电池的重要发展方向之一。


       在政策和技术的推动下,行业的迭代犹如“后浪推前浪”,光伏行业也不例外。在不断追求“降本提效”的光伏行业,电池片的迭代需求尤显重要。异质结电池(HJT)以其“增效降本”的巨大潜力,成为光伏行业的“后浪”,推动光伏产业技术变革。


       对比PERC技术,HJT除人力成本外,其他所有成本支出目前均高于PERC。与目前主流的高效光伏电池PERC相比,异质结电池核心工艺只有制绒清洗、非晶硅薄膜沉积、TCO制备、电极制备4个步骤,因此人工成本相对较低。同PERC成本构成一致,80%成本支出来自于硅片和BOM成本。


       一、HJT电池及PERC电池成本分布





       二、PERC与HJT电池的成本对比




       异质结电池通过独特的异质结结构可显著提升电池的转换效率,目前量产效率已接近24%。其优势主要有:(1)效率提升潜力高,通过叠加IBC或钙钛矿技术,最高效率可分别达25%、28%以上;(2)降本空间大,低温工艺+N型电池更容易实现硅片薄片化;(3)其双面对称具有更高的双面率,双面电池组件可获得10%以上的年发电量增益;(4)较PERC电池更低的光致衰减。


       三、2016-2020年中国异质结电池转换效率趋势




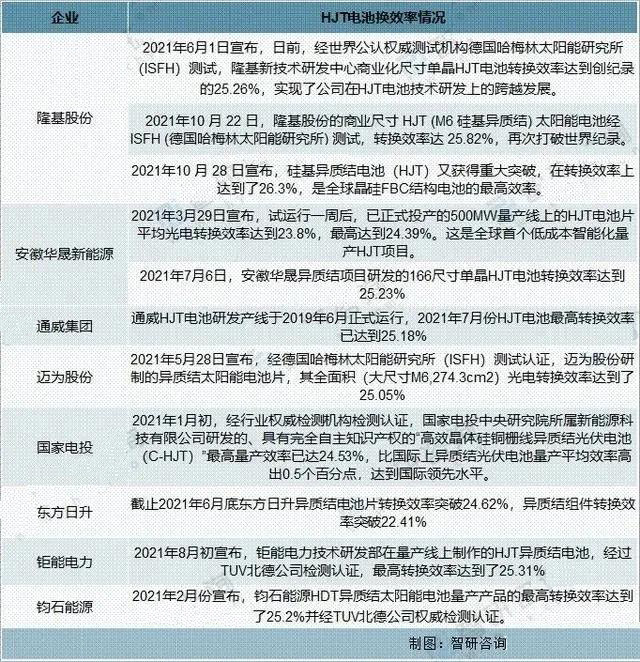
       近期龙头公司的HJT转换效率频破纪录,HJT提效降本正在兑现。2021年10月隆基股份的硅基异质结电池在转换效率上达到了26.3%,是全球晶硅FBC结构电池的最高效率。2021年7月华晟在166尺寸HJT电池上创造出转换效率25.23%的世界纪录。


       四、2021年中国HJT电池生产企业转换效率



       2021年全球HJT规划产能已达到148.2GW .其中已建成产能为6.35GW,在建/待建产能141.9GW。2021-2022年为HJT电池大尺寸配套设备和产线检验阶段,当前量产尺寸以M2、G1、M4为主,少数企业具备生产M6尺寸的能力,M10、G12尺寸尚处于研发阶段。


       五、2021年中国HJT电池在建/待建产能








来源:全球光伏

[←返回]

关于我们   |   关于合作   |   留言板   |   资料下载   |   广告服务  
  版权所有:南京诺溪新能源科技有限公司 苏ICP备14012130号   地址:南京金源路2号绿地之窗南广场D1栋808   
电话:025-52170985 18914486391