返回首页
你现在的位置: > 首页 > 行业动态 > 正文

举足“氢”重!国家五部委发文支持光伏制氢

发布日期:2022/1/21

 

 

 

         工业和信息化部、住房和城乡建设部、交通运输部、农业农村部、国家能源局近日联合印发《智能光伏产业创新发展行动计划(2021-2025年)》,提出支持智能光伏制氢等试点示范项目建设,加快开展制氢系统与光伏耦合技术研究。同时,支持建设一批光伏储能、光伏制氢等系统验证平台,加强多领域横纵联合。

 

       2021年11月30日,我国首个万吨级光伏绿氢示范项目——中国石化新疆库车绿氢示范项目正式启动。

 

      新疆库车绿氢示范项目是国内首次规模化利用光伏发电直接制氢的项目,总投资近30亿元,主要包括光伏发电、输变电、电解水制氢、储氢、输氢五大部分。项目将新建装机容量300兆瓦、年均发电量6.18亿千瓦时的光伏电站,年产能2万吨的电解水制氢厂,储氢规模约21万标立方的储氢球罐,输氢能力每小时2.8万标立方的输氢管线及配套输变电等设施。项目预计2023年6月建成投产,生产的绿氢将供应中国石化塔河炼化,替代现有天然气化石能源制氢。预计每年可减少二氧化碳排放48.5万吨,将为当地GDP年均贡献1.3亿元、创造税收1800余万元。

 

       当光伏遇见氢能,又一个全新的新能源应用蓝海诞生了。太阳能制氢,这个已被提出40余年的新能源应用,在光伏产业迈入“成年”,氢能茁壮成长之际,迎来了历史性发展时机。


       太阳能制氢完全有可能成为大的储能环节。我们可以在西部光照好的地方制氢,离网的制氢,通过电力的转换装置直接制氢,没有任何二氧化碳排放,没有任何的污染。


      太阳能制氢的前世今生


      早在200年前,人类对氢能应用就产生了兴趣;从20世纪70年代起,氢能的制备和应用技术发展提速,全球出现了广泛性的氢能研究潮。


       1970年,科学家提出了“氢经济”的概念;就开展了氢经济的可行性研究。到了近30年,随着环境污染的日趋严重、能源更替、可再生电能供应等情况,氢能作为一种清洁、高效、安全、可持续的新能源,被视为最具发展潜力的清洁能源。


       氢能产业的发展史,伴随着制氢技术的不断发展。目前工业上制备氢气的方法可分为:煤气转化;热化学法;生物制氢;电解水制氢;生物质热解技术等。其中,使用化石燃料作为主原料的煤气转化法,占世界氢气制备总量的96%。


        虽然电解水制氢所占比重不足4%,太阳能制氢比重更是所占比例甚微,但太阳能制氢也有着40年的发展历史,并被看作是最具前景的制氢方法之一。到目前为止,对太阳能制氢的研究主要集中在:热化学法制氢、光电化学分解法制氢、光催化法制氢、人工光合作用制氢和生物制氢等。


       其中,将太阳能发电和电解水组合制氢组合成系统的技术,是主流发展方向。从世界范围来看,太阳能发电产业已经进入到了相对成熟的阶段。全球光伏发电装机总量从2013年的135GW,逐步增长到2017年的386GW,再飞跃到2018年的480GW。并且,光伏发电转化率记录不断被刷新,光伏技术取得了长足进步。


      从量到质上,太阳能制氢已初步成熟。


      我国太阳能制氢发展前景


       在我国,目前氢能产业主要以燃料电池为关联的氢工业应用为主,促进着新能源汽车、分布式供能等新兴产业的发展。


       特别是近期,随着“十城千辆”的氢燃料电池汽车推广计划的风声渐起,包含北京、上海、成都、苏州、张家口等在内的十个城市将率先在2019年推广氢燃料电池汽车。以氢燃料电池汽车为切入点,我国“氢都”四起。


      回看制氢和供氢环节,据数据统计,截至2018年末,我国在建的加氢站有33座,建成的加氢站仅15座,其中10座为固定式,且大部分站的日加氢能力在200公斤以下;而日本已建成94座、德国56座、美国40座符合SAE标准的加氢站。


      相对于传统大规模工业制氢的落后于人,我国在太阳能制氢上有着无可比拟的优势。目前,在光伏新增装机和总装机量上,我国都领先于世界;多项光伏先进技术和世界纪录都在我们手上;尤其是我国光伏发电消纳的需求,也给了太阳能制氢发展的契机。


       10MW光伏每小时可制造10立方的氢气,25平方公里的光伏发电列阵,可以做一个小型的制氢城,一年可以产100万吨的氢气,100万吨的氢气完全够我们未来几年用。初步计算,在光照好的地方,制氢的光伏发电成本大概在1毛5分钱一度电,是大幅度低于现在制氢的电力成本。


       太阳能制氢,实现了清洁能源生产清洁能源,并可以有效地消纳光伏发电,可以实现两种重要新能源之间的有效结合应用。随着光伏发电和电解水制氢技术的不断发展,成本的逐渐降低,太阳能制氢将能逐渐满足商业化的要求,成为我国能源安全和能源结构调整的又一生力军。

 

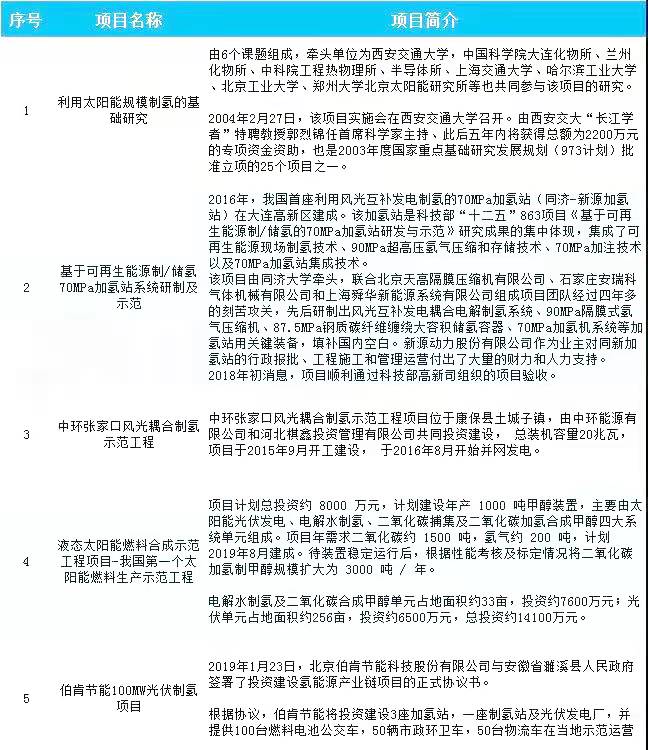
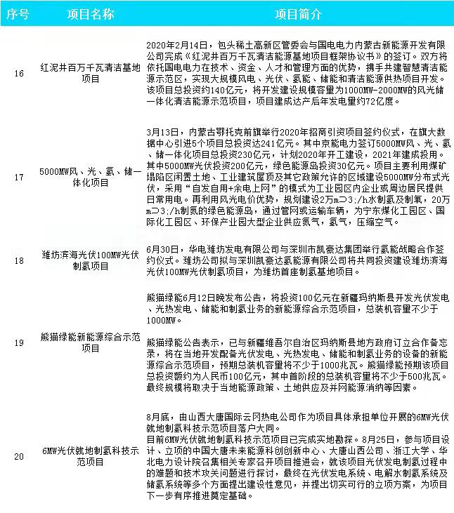
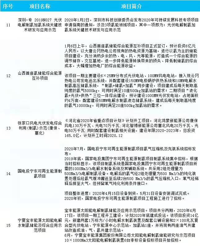
       国内已签约光伏制氢项目超25个(附光伏制氢项目表)

 

       随着光伏发电成本的持续下降,氢能产业发展逐渐步入快车道,光伏制氢的竞争力也将逐渐增强,为我国构建清洁低碳、安全高效的能源体系做出贡献,太阳能光伏制氢未来将大有可为。


       据北极星氢能网统计,截止日前,国内已签约(包含已建、在建项目)光伏制氢项目超过25个,并且风电、光伏行业不少企业已经行动起来,拉开新能源+氢序幕。


      以下为项目表:

 

 

 

 

来源:旺材氢燃料电池 、北极星太阳能光伏网等

[←返回]

关于我们   |   关于合作   |   留言板   |   资料下载   |   广告服务  
  版权所有:南京诺溪新能源科技有限公司 苏ICP备14012130号   地址:南京金源路2号绿地之窗南广场D1栋808   
电话:025-52170985 18914486391