返回首页
你现在的位置: > 首页 > 行业动态 > 正文

支持BIPV!河南新政鼓励建筑上安装或加装光伏发电系统

发布日期:2022/1/4




       12月28日,河南省十三届人大常委会第二十九次会议在郑州闭幕,会议表决通过的《河南省绿色建筑条例》(以下简称“条例”),从2022年3月1日起施行,在全国绿色建筑发展进程中可谓立法先行,创新引领。


      《条例》新增明确,政府部门在土地出让或者划拨时,应当将建设用地规划条件确定的绿色建筑等级要求,纳入国有土地使用权出让合同或者国有土地划拨决定书。


      据悉,《条例》是全国首个将“空中花园阳台”写入立法的省级条例,在条例第四章“技术创新与循环利用”中,第二十八条明确指出“鼓励对建筑的外立面、结构层、屋顶和半地下空间进行立体绿化,鼓励新建住宅规划建设空中花园阳台,提升建筑绿色空间和城市生态容量。”


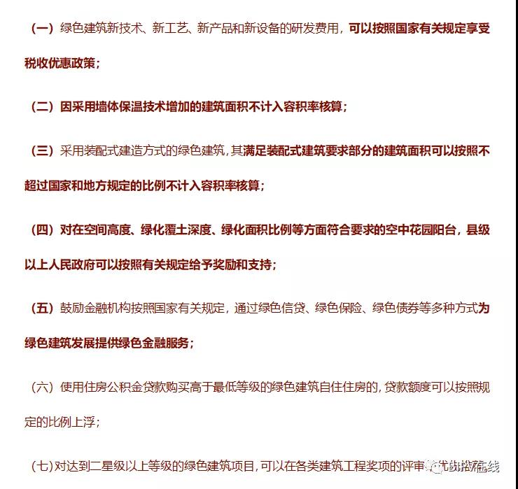
      同时,在第五章“运行与保障”中第三十四条明确制度保障:对在空间高度、绿化覆土深度、绿化面积比例等方面符合要求的空中花园阳台,县级以上人民政府可以按照有关规定给予奖励和支持。


     《条例》在第二十七条提出鼓励可再生能源在建筑领域规模化应用,提高太阳能、风能、地热能、生物质能等可再生能源综合利用水平。支持推广太阳能光热、光电一体化建筑,鼓励具备条件的建筑安装或者加装改造太阳能光伏发电系统。鼓励在地热资源富集地区推进地热能开发利用。建设可再生能源利用设施,应当与建筑主体工程同步设计、同步施工、同步验收。

       此次,河南在为绿色建筑的立法中,除了对“立体绿化”“空中花园阳台”给予明文鼓励,还有一系列规划、标准出台,将对房地产行业产生深远影响。

     第十一条 城市规划区范围内新建民用建筑应当按照绿色建筑标准进行建设,但农民自建住宅除外。大型公共建筑和国家机关办公建筑、国有资金参与投资建设的其他公共建筑、建筑面积大于十万平方米的住宅小区应当按照一星级以上绿色建筑标准进行建设。


     本条例所称大型公共建筑,是指单体建筑面积二万平方米以上的公共建筑。鼓励其他民用建筑按照一星级以上绿色建筑标准进行建设。县级以上人民政府住房城乡建设主管部门可以按照国家和本省有关规定,结合本地实际,提高绿色建筑发展水平,促进绿色建筑规模化、集约化发展,推动创建绿色生态城区、绿色社区。


      第二十一条 县级以上人民政府应当按照绿色建筑标准,结合城市更新和城镇老旧小区改造,有序推动既有民用建筑绿色改造,全面提升既有建筑的综合性能。既有大型公共建筑和国家机关办公建筑、国有资金参与投资建设的其他公共建筑不符合相应绿色建筑标准的,应当纳入绿色改造计划。


      第二十五条推进装配式建筑等新型建筑工业化发展,鼓励政府投资或者参与投资的建筑项目按照规定采用装配式建筑方式建设;鼓励装配式建筑采用工程总承包模式,促进设计、生产、施工深度融合。发展成品住宅,装配式建筑、一星级以上绿色建筑工程项目推行全装修,倡导菜单式全装修,满足消费者个性化需求。


     第二十六条 绿色建筑应当节约集约利用土地,依法依规合理开发地下空间。鼓励绿色建筑执行建筑节能提升标准,降低建筑的采暖、制冷、照明、热水能耗。推广超低能耗、近零能耗建筑,发展零碳建筑。


      第二十八条鼓励对建筑的外立面、结构层、屋顶和半地下空间进行立体绿化,鼓励新建住宅规划建设空中花园阳台,提升建筑绿色空间和城市生态容量。


     第三十四条 对研发绿色建筑新技术,建设、购买、使用绿色建筑或者对既有民用建筑进行绿色改造的,实施下列激励措施:



        附件:河南省绿色建筑条例


     /meng_k/products_pic/

     file/20220104112233503350.pdf



来源:BIPV在线

[←返回]

关于我们   |   关于合作   |   留言板   |   资料下载   |   广告服务  
  版权所有:南京诺溪新能源科技有限公司 苏ICP备14012130号   地址:南京金源路2号绿地之窗南广场D1栋808   
电话:025-52170985 18914486391