返回首页
你现在的位置: > 首页 > 行业动态 > 正文

一决高下!哪家央企布局氢能最“激进”?

发布日期:2021/12/29




      2021年是双碳战役的开启之年,国内氢能产业持续升温,各大央企加快了氢能布局步伐,在推动氢能产业发展方面起到了举足轻重的作用。


       今年以来,以中国石化、中国石油、国家电投、国家能源集团、东方电气、中国能建、中国船舶、华能集团、华电集团、东风汽车、中车集团、一汽集团为代表的央企氢能布局表现突出,典型事件如下:


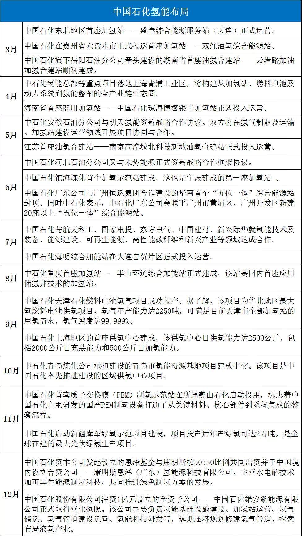
     1、中国石化:在氢能供给端“一路狂奔”


       在“三桶油”中,中国石化是布局氢能产业最积极的一个。今年年初,中国石化公开表示,“十四五”期间,将加快发展以氢能为核心的新能源业务,拟规划布局1000座加氢站或油氢合建站。目标指引下,今年其氢能布局如火如荼:

      总体来看,中国石化正朝着千座加氢站的目标“一路狂奔”中,同时依托自身能源资源持续壮大蓝氢、绿氢等多种氢源供应能力,并与国内氢能及燃料电池头部企业达成合作,实现全国氢能布局网络的扩张。


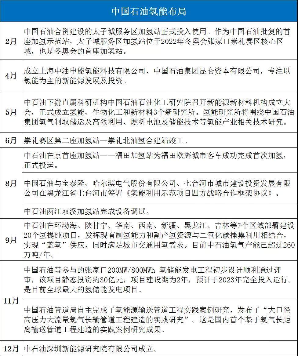
       2、中国石油:迎头赶上


      相比于中国石化,中国石油在氢能方面布局的动作相对小些,但相比于去年同期,今年中国石油涉足的深度和广度都有所增加(如下图)。未来,中国石油还将在全国范围投运50座加氢站。

      中国石油同样依托自身丰富的能源资源发力氢能供应端。值得一提的是,中国石油的氢气长距离输送管道技术已经取得实质性进展。


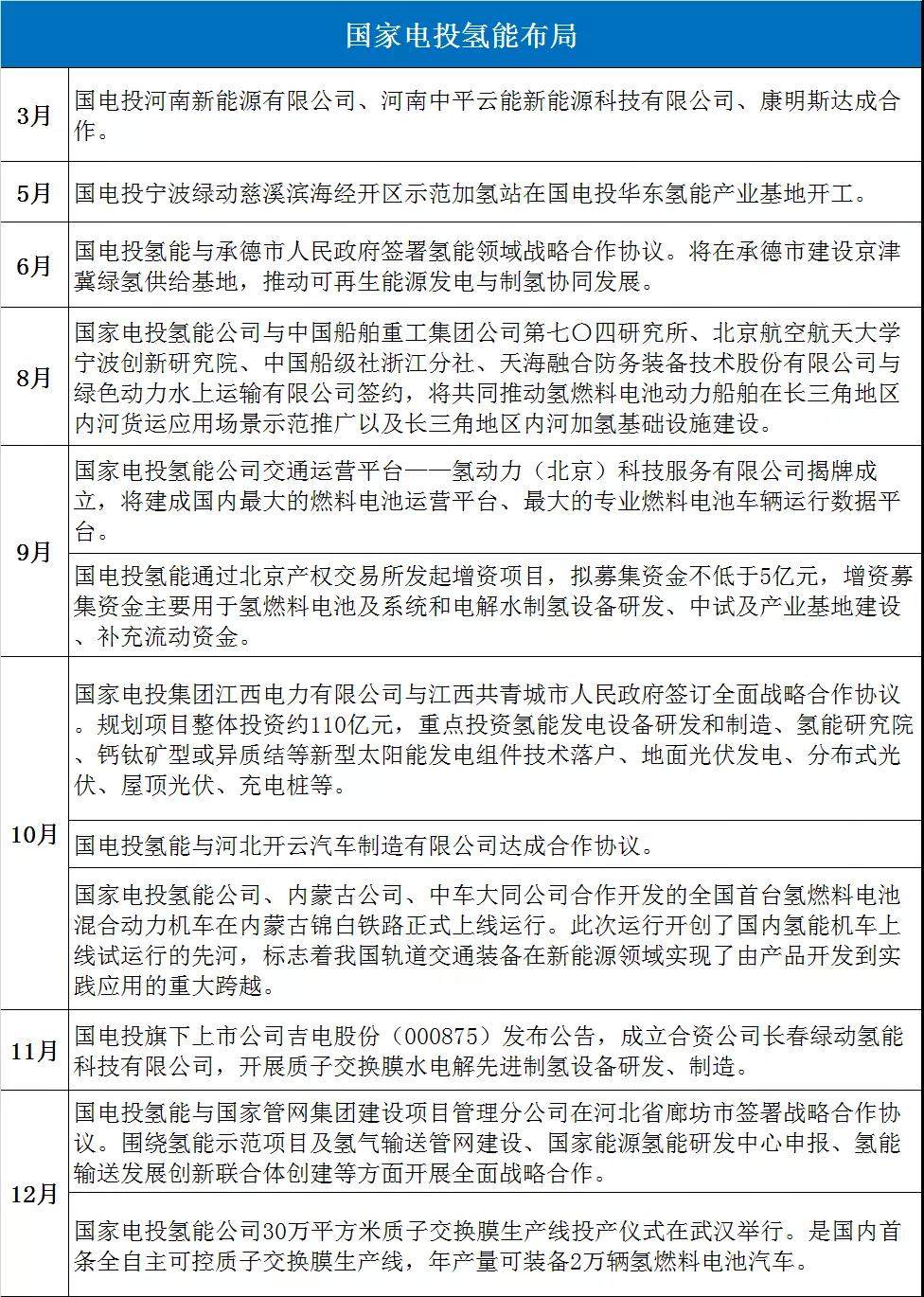
       3、国家电投:全链自主创新,深耕氢能与燃料电池


     国家电投是最早发力氢能产业的央企之一,国家电投下属子公司国电投氢能则是推进氢能战略实施的重要抓手。今年以来,国家电投在对外合作、新产品推出和加氢站建设等多个方面都取得了亮眼的成绩。

      今年是“优等生”国家电投在整个产业链全面发展的一年,除了打通燃料电池全产业链,实现从材料到关键⼯艺技术的完全自主可控外,国家电投也正瞄准绿氢产业持续发力。


      4、国家能源集团:技术研发与产业链整合相结合


      国家能源集团是全球最大的煤炭、火电、风电和煤制油煤化工公司,公司重视并已确定了氢能产业的发展思路:核心技术的研发和产业链整合相结合。其产业布局涉及制氢、氢储运、加氢基础设施、终端利用等不同方面,同时还涉足氢的储运、加氢方面基础设施。

      依照制定的技术研发+产业链整合路线,国家能源集团的氢能产业发展十分稳健,后续相关合作项目的落实将进一步壮大其氢能实力。


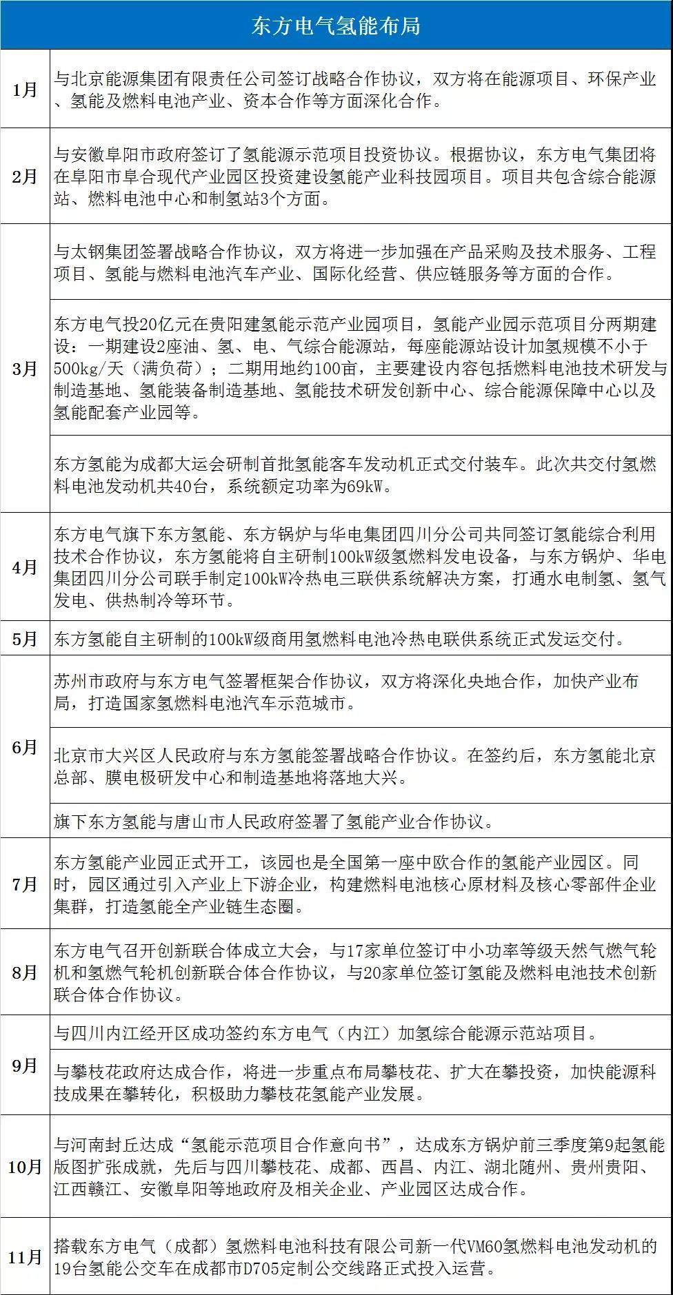
      5、东方电气:“兵”分两路持续扩张


      中国东方电气集团有限公司是全球最大的发电设备制造和电站工程总承包企业集团之一,发电设备产量累计超过6亿千瓦,已连续17年发电设备产量位居世界前列。其氢能实力同样不容小觑。

      东方电气旗下有东方氢能、东方锅炉两大氢能产业“抓手”,今年在燃料电池关键技术、可再生能源制氢以及加氢综合能源一体化示范项目建设上齐头并进。


      6、中国能建:“元年”扬帆起航


      中国能建致力于成为中国乃至全球能源电力、基础设施和房地产等行业提供整体解决方案,主营业务涵盖能源电力、水利水务、铁路公路、港口航道、市政工程、城市轨道、生态环保和房屋建筑等领域。

       2021年是中国能建发力氢能产业的第一年,后续发展值得期待。


     7、中国船舶:制氢与氢能船用“排头兵”


     中国船舶重工集团有限公司是国家从事海洋武器装备的主体力量和核心骨干,中国船舶旗下各个机构在氢能与燃料电池领域的动作格外引人关注。

       中国船舶以中船718为代表的制氢实力相当“硬核”,碱性水电解制氢水平居于全国领先水平,同时中国船舶旗下其他机构针对氢能船用的相关技术,也实现了突破。


      8、华能集团:勤扩张、广交友


     中国华能集团有限公司业务涉及电源、电力(热力)、金融、交通运输、新能源、环保等领域,在中国发电企业中率先进入世界企业500强,其氢能发展规模也正持续壮大。

      今年以来,华能集团迎来多地、多合作伙伴的签约消息,发展态势良好。


      9、华电集团:专攻制氢,迎来突破


     华电集团是国家电力体制改革组建的五家国有独资发电企业集团之一(华能、大唐、华电、国家能源投资集团、国家电力投资集团,统称“五大电力”),其氢能布局专注于制氢环节。

      华电集团的氢能扩张“稳扎稳打”,联合东方氢能、美锦能源等氢能行业领军企业实现氢能源战略发展转型,近期其绿氢布局迎来了新进展。


      10、东风汽车:持续推进氢车产业化


      东风汽车集团是国内最早从事燃料电池汽车技术研究的央企之一,目前东风汽车集团已经建立了具有国际先进水平的燃料电池电化学、电堆、系统测试实验室,以及燃料电池电堆及系统总成自动化试制线。

       东风汽车作为国内销量排名前三的汽车集团,今年的氢车表现也十分亮眼。除多款燃料电池车型登上工信部公告外,其燃料电池业务也在持续推进。


      11、中车集团:氢能机车“先行者”


     中国中车集团是中央大型国有企业,业务范围涵盖化工机械制造、轮胎与橡胶制品制造、汽车及零部件制造等领域,主要产品有大客车、越野车、公交车、快餐车、工程抢修车和电瓶叉车等。中车集团旗下有苏州中车、中车时代、佛山中车四方、中车株洲等子公司,这些子公司都涉足燃料电池汽车相关业务。


      中车集团旗下公司致力于氢能机车的研发推广,今年已经取得了多项突破。


      12、一汽集团:“掘金”燃料电池产业链


     一汽集团是年产销300万辆级的国有大型汽车企业集团,是中国汽车行业中最具实力的汽车公司之一。


      今年以来,一汽集团的燃料电池技术不断传出好消息,是燃料电池关键核心部件国产化的有力推动者。


来源:高工锂电

[←返回]

关于我们   |   关于合作   |   留言板   |   资料下载   |   广告服务  
  版权所有:南京诺溪新能源科技有限公司 苏ICP备14012130号   地址:南京金源路2号绿地之窗南广场D1栋808   
电话:025-52170985 18914486391