浙江印发全国首个省级整县光伏开发工作导则,污水厂、自来水厂及新增建筑比例至少80%
发布日期:2021/12/6
近日,浙江省能源局正式印发了全国首个针对整县推进分布式光伏开发试点工作的省级实施导则《浙江省整县(市、区)推进屋顶分布式光伏开发工作导则》(以下简称“工作导则”)。该工作导则由杭州市太阳能(11.390, -0.16, -1.39%)光伏产业协会、浙江省光伏产业技术创新战略联盟和浙江省电力公司联合编制。
根据文件内容来看,本次《工作导则》首次提出了一个概念“区域累计光伏发电装机对当地电力规划最高负荷贡献比例”,明确提出:各试点县(市、区)应按照当地“十四五”规划可再生能源发展目标来确定分布式光伏建设目标,新增光伏发电规模“十四五”期间不少于100MW ,累计光伏发电装机不应低于当地“十四五” 电力规划最高负荷的 15%。
各试点县(市、区)的分布式光伏发电项目安装比例也提出了现有建筑物和新增建筑物的安装比例方面也提出一定要求。
文件明确表示,公共机构要工作走在前,特色小镇、开发区(园区)要高比例应用走在前。污水厂和自来水厂的应用比例要求为90%以上,因此将成为重点工作之一。新建建筑的比例要求很高,未来新建建筑必将是能装光伏的区域都要利用起来,并且新建建筑设计时就要考虑光伏安装条件,为更大规模地安装光伏准备好条件。不限制户用光伏的安装比例,在确保群众利益的前提下,鼓励城市居民、农村户用屋顶安装屋顶光伏。
在分布式光伏开发企业的资质方面,文件给出针对性标准并采信服务认证的做法,逐步替代相关过高的企业资质要求。
各试点县(市、区)的工商业分布式光伏安装商、运维商应具备住建部或能监办要求的相关建筑工程、电力工程资质,或具备分布式光伏安装、运维的服务能力认证证书。
各试点县(市、区)的工商业分布式光伏安装商、运维商应具备住建部或能监办要求的相关建筑工程、电力工程资质,或具备分布式光伏安装、运维的服务能力认证证书。
鼓励各试点县(市、区)分布式光伏投资商、总承包商优先与取得国家认证认可监督管理委员会批准的认证机构颁发的分布式光伏安装服务能力认证证书的企业合作。
鼓励各试点县(市、区)分布式光伏投资商、总承包商以及区域运维平台,优先与取得国家认证认可监督管理委员会批准的认证机构颁发的分布式光伏运维服务能力认证证书的企业合作。
分布式光伏设计、安装和运维企业应配备光伏发电领域的专职技术人员,应具备与服务内容相匹配的技术能力,鼓励从业人员积极提升专业能力,主动参加由行业组织或专业机构组织开展的针对性系列技术培训并取得培训合格证书。
鼓励企业开展屋顶分布式光伏工程安装、运维服务能力认证,倡导获得服务能力认证证书的工程服务商优先参与各试点县(市、区)屋顶分布式光伏发电项目建设。
在行业监管方面,专班统筹专家智库助力,推进不力质量差纳入征信。
一是专班负责统筹,真正地做到“整体推进”而非单个项目自由分散地推进。要在屋顶资源管理、项目招标、项目融资和并网、电费结算等方面加强统筹协调,并加强事中事后监管;以整镇(乡)、街(园)推进的方式,由各镇(街道)、开发区根据资源属性的特点,根据项目难度、获利水平分别打包,形成相对集中统一的包装项目。
二是要避免参与整县推进的投资商占据资源,但项目推进情况缓慢,或者安全质量问题严重,明确要对此类企业“纳入征信系统”。
三是鼓励各试点县(市、区)建立屋顶分布式光伏整县推进工作专家智库,帮助当地根据当地资源条件、产业特点,推进具有当地特色且符合当地实际情况的工作。
把全县资源做好统筹规划,全盘协调整体部署,用专家来下沉到一线,扎根区县助力切实试点工作,鼓励国企央企和实力民企积极参与整县推进,但对项目进度和项目质量实施检查和督促!
各试点县(市、区)应成立整县推进试点工作专班,在屋顶资源管理、项目招标、项目融资和并网、电费结算等方面加强统筹协调,并加强事中事后监管。
各试点县(市、区)政府、电网部门的服务流程应根据导则规范化进行,简化服务流程,不得额外增加环节。
鼓励各试点县(市、区)工作专班通过市场竞争的方式,相对集中配置屋顶资源,并对项目推进情况缓慢,或者安全质量问题严重的投资商和工程服务企业纳入征信系统。
鼓励各试点县(市、区)以整镇(乡)、街(园)推进的方式,由各镇(街道)、开发区根据资源属性的特点,根据项目难度、获利水平分别打包,形成相对集中统一的包装项目,自主确定开发模式和投资合作对象。
鼓励各试点县(市、区)建立屋顶分布式光伏整县推进工作专家智库,帮助当地根据当地资源条件、产业特点,推进具有当地特色且符合当地实际情况的工作。
各试点县(市、区)供电公司应在当地发改部门的指导下,根据当地用电负荷峰值,计算所需的光伏发电削峰装机能力;分析当地不同区域、不同季节的用电特点,分析区域性用电供电不平衡问题所带来的光伏装机需求和微电网建设需求并向同级发改部门报送;根据当地电网接入能力,开展当地光伏发电发展能力分析。
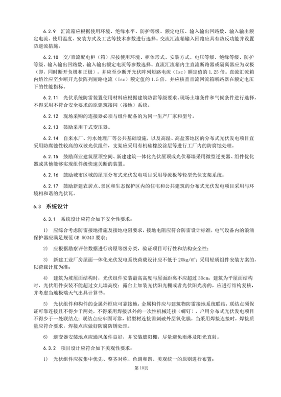
具体文件内容见下:


来源:光伏们