返回首页
你现在的位置: > 首页 > 行业动态 > 正文

机遇和挑战!风光氢储一体化:打开“新能源+储能”大门的新钥匙

发布日期:2021/9/30



       当前我国风电、光伏技术的进步已推动了可再生能源成本的大幅下降,智慧能源也跨入了实践阶段,随着绿氢成本的下降和氢能产业技术的逐步发展,未来可再生能源与氢能和储能的融合将成为产业发展趋势。国内各地“十四五”规划中,可再生能源、氢能、储能均成为了“高频词汇”,河北、山东、内蒙古等地更是提出了打造风光氢储产业集群的目标。那么问题来了,“风光氢储”是什么?目前有哪些规划和示范项目?各地又如何因地制宜把风光资源真正转化为氢能产业优势?当前又面临哪些问题呢?新能源、氢能与储能又如何高效融合发展?下文将给你答案。


     风光氢储:稳定、可控、安全的综合能源系统


      综合能源系统是以电力系统为核心,打破电、气、冷、热等能源供应系统单独规划运行的模式,在规划、设计、建设和运行过程中,对各类能源分配、转化、存储、消费等环节进行有机协调与优化,充分利用可再生能源的新型区域能源供应系统。这其中,风光氢储系统被认为是未来最为可行的新型能量储存和转化的方法之一。



      以目前的技术,采用多种可再生能源互补的方式制氢是可行的。传统的储能技术存在寿命短,容量小的缺点,而多种可再生能源制氢储能方式具有运输方便、容量高等优点。随着储氢方式、储氢材料及容量配置的优化,使得可再生能源大范围存储率提高。多种可再生能源互补制氢的存储方式为能量的存储提供了新的解决途径。


     图1 包含风光制氢储能装置的综合能源系统


     风光氢储系统主要由风力发电机组、太阳能光伏电池组、控制/转化单元、储能装置、逆变器、电解槽等部分组成。具体流程为来自光伏阵列和风力发电机组的直流电源通过控制器将多余的能量储存到储能装置中,然后经由逆变器转换成交流电,用于电解水制氢。电能通过电解水制氢设备转化成氢气,将氢气输送至氢气应用终端或经燃料电池并入电网中,完成从可再生能源到氢能的转化。控制/转化单元是整套系统最重要的部分。控制/转化单元根据收集的实时信息对上网功率、制氢功率及燃料电池发电功率进行决策,是保证系统安全可靠稳定运行的基础。



      图2 风光氢储能系统拓扑结构


      风光氢储项目技术发展趋势


     近十几年来,国内外陆续建成了一些风光耦合制氢和储氢示范项目,积累了丰富的系统设计和实际运行经验,总体上,风光氢储项目发展趋势有三个:首先,发挥氢在微网系统中的储能优势,提升可再生能源系统的利用效率的同时,优化间歇性再生能源电力的发电品质,以保证电网的安全性和稳定性。例如INGRID项目拟建设包含39MWh的固态储氢、电解制氢-燃料电池和1.2MW氢燃机的氢储能系统,为3500MW的光伏、风电和生物质发电系统进行功率平滑调节,氢储能系统的最大储氢量可达1000kg;其次,通过多余电能(弃风弃电)制氢的方式提高可再生能源的规模和比例。例如德国开展的“PowertoGas”项目;第三,大力开展海上风电或在风光资源有优势的地方开展风光互补制氢项目,再集中外送到用氢集聚区。



      在技术层面,风光氢储关键技术的发展方向也有三个:



     (1)风电/光伏制氢系统的优化设计



      系统的优化设计包括三个方面:一是各子系统设备的容量选型,二是辅助设备的优化选择,三是系统的模块化设计。各子系统设备容量选型是提高系统运行效率和降低投资成本的重要前提。系统设备容量的合理选型应是基于资源条件、负荷特点和当地用能需求等的统筹考虑。除了风机、光伏和电解制氢等主要设备外,一些辅助设备(如DC转换器、储氢设备等)的配置和优化同样需要重点考虑。辅助设备的配置可明显提高系统的运行效率,但也增加了系统的复杂度,降低了系统可靠性。另外,系统的模块化设计也是简化系统流程,提高系统可靠性的重要选择,系统的模块化设计可优化系统电力特性和能量传递和转换流程,可将制氢成本降低7%左右。



     (2)风光耦合制氢系统运行策略的制定和优化



      风光耦合制氢系统的运行涉及到风光发电出力、并网功率、电解制氢功率、储运氢能力和燃料电池发电功率等的协调控制,控制策略的制定与电网指令、用氢需求和设备参数等密切相关。控制策略的优劣可直接影响到系统效率、可靠性、鲁棒性和设备寿命等。



     (3)风光氢储系统全寿命周期技术经济性评价



     结合风光耦合制氢系统工程示范和实际运行经验,并根据相关政策(碳减排和交易政策、氢能发展规划等)的制定实施进度,建立符合实际情况的风光耦合制氢经济性评价模型,探讨风光耦合制氢系统在不同技术路线和氢气应用场景下的全寿命周期平准化成本和收益,最终获得符合各地发展情况并切实可行的商业模式。



      风光氢储一体化是地区新能源与储能产业协同发展的最佳解决方案之一


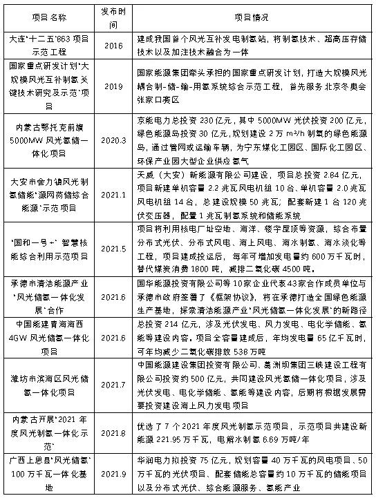
     表1 近年我国风光氢储项目建设情况汇总



      可以看到,国内风光氢储一体化项目建设的脚步不断加快,地方政府也在积极布局,未来“水核风光火氢储”等多能互补系统的技术将会不断成熟,制氢成本也将逐渐下降,并逐步满足商业需求,不仅可以实现制氢过程集中化,供氢过程区域化,还可利用氢能的多种能源转换特性,达成新能源的智慧互联。


       国内“三北”地区风光资源尤其丰富,也是弃风弃光率较高的区域,风光氢储模式在三北地区将有很大的发展空间(如河北、新疆、青海、甘肃、内蒙、吉林等省具备风光氢耦合制取低碳氢的巨大的资源优势),随着储运技术的突破,该地区的低碳氢可输送到用氢集聚区,也可成为氢能投资示范项目的重点选择区域。


来源:中国产业发展促进会氢能分会

[←返回]

关于我们   |   关于合作   |   留言板   |   资料下载   |   广告服务  
  版权所有:南京诺溪新能源科技有限公司 苏ICP备14012130号   地址:南京金源路2号绿地之窗南广场D1栋808   
电话:025-52170985 18914486391