解疑答惑!零碳园区、社区如何进行碳排放核算、评定
发布日期:2021/8/15
为积极推进上海市“十四五”期间低碳示范创建工作,上海市生态环境局制定了《上海市低碳示范创建工作方案》。方案就如何在全市范围内创建完成一批高质量的低碳发展实践区(含近零碳排放实践区)和低碳社区(含近零碳排放社区)提出了目标、申报要求、工作流程进行了明确。
并创新性的列出了各类低碳示范创建的碳排放核算方法建议,对零碳园区和零碳社区怎么评价,进行了方法学上的建议,特别具有参考价值,再一次为上海工作的细致点赞。
明确了碳排放的领域主要来自建筑和产业、交通、市政路灯、碳汇,数据来源,计算方案都进行了明确,具有强参考性。
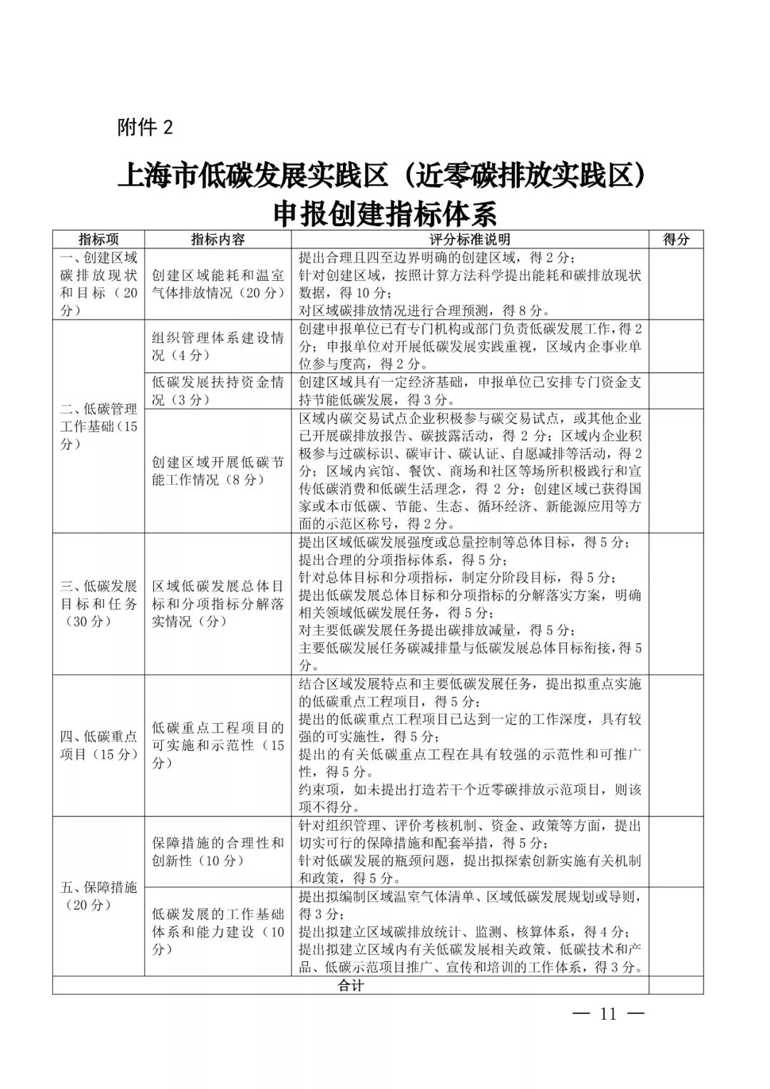
附件 5
各类低碳示范创建的碳排放核算方法建议
一、低碳发展实践区(近零碳排放实践区)
(一)碳排放统计、核算范围
1. 碳排放核算的领域
考虑到各领域的能耗或碳排放数据的可计量和可获得性,碳排放核算边界建议如下:
(1) 建筑和产业:区域内各类公共建筑(单体建筑面积5000平方米及以上)、产业设施、能源中心(如有)等能源活动产生的碳排放;
(2) 交通:区域内小汽车、接驳交通所产生的碳排放;
(3) 市政路灯:区域内道路照明系统所产生的碳排放;
(4) 碳汇:区域内植物碳汇的减碳量。
2. 碳排放核算的要素
实施区域层面的碳排放核算,区域碳排放监测、计量和核算体系需要包含以下几方面的边界内容:
• 核算主体:管理主体(业主或物业公司配合执行)
• 核算物理边界:区域范围内的项目,细分各领域的边界
• 核算周期:年度统计
• 核算碳排放的种类:CO2
• 核算运行边界:运营过程中产生的排放,包括固定燃烧源产生的直接排放和外购电力、热力的间接排放及碳汇减量等
• 数据获取来源:能源账单或台账、能耗在线监测平台及其他
3. 数据要求及来源
建筑、产业及能源中心:建筑业主(或区建筑能耗在线监测平台)和相关企业(能源账单、台账或平台数据)
交通:各建筑业主(停车库车次信息、充电桩比例)和区交通管理部门(区域内停车场车次信息、充电桩比例)、交通运营单位和相关企业(能源账单或台账数据)
市政路灯:区交通管理部门或开发公司(如用电量台账) 绿化碳汇:区绿化管理部门(如绿化面积遥感解译数据)
(二) 碳排放和碳汇核算方法
1. 核算方法
—碳汇面积
其中,电力活动水平数据可扣减区域内的可再生能源上网电量。
2. 能源使用碳排放系数和碳汇固碳系数
各能源品种的排放系数如下,电力排放系数取近三年华东电网区域排放系数,天然气、汽油、柴油的排放系数来源于《上海市温室气体排放核算和报告指南》),如表2所示。
表1 碳排放统计核算领域及数据来源
考虑植物对二氧化碳具有的固碳作用的计算,单位面积碳汇取上海市单位林地面积平均CO2固定量 14.5 tCO2/公顷。
3. 活动水平数据获取及计算
(1) 建筑领域(按账单/台账数据、平台数据、估算数据顺序获取)
1) 实践区建设主体负责开发运营的建筑:
获取建筑分业态的建筑面积、年用电量、用气量等账单/台 账数据。
2) 其他公共建筑:
a. 优先获取建筑的业态及建筑面积、年用电量、用气量等账单/台账数据。
b. 对于无法获取账单数据的建筑,如接入区建筑能耗在线监测平台,获取平台用电量数据;如未接入区建筑能耗在线监测平台,采用区域内类似业态的建筑平均能耗(账单/台账数据为 主、平台数据为辅)、建筑分业态的建筑面积估算用电量。
另外,如实践区内建设了区域能源中心项目,能源中心所产的能源全部供给区域内使用,建议将建筑、产业和能源中心作为整体进行碳排放核算,即由能源中心项目主体提供能源购入量数据,所产能源的使用主体提供外购能源(扣除能源中心供能部分) 数据,统计外购能源使用产生的碳排放。
(2) 交通领域小汽车
获取实践区内各建筑停车库和区域内停车场的年停车车次 合计数,根据 2019年全市小客车出行平均公里数 7.6公里,测
算小汽车行驶的公里数,百公里汽油消耗量取全市平均值 12.5 升汽油/百公里。为提升实践区内充电桩的普及率,区域内小汽车汽油使用的活动水平数据考虑结合充电桩的安装比例进行折 算,计算方式如下:
实践区内小汽车的汽油活动水平数据=区域内年停车车次数总和×7.6公里(全市小客车出行平均公里数)×12.5升/百公里(单位百公里汽油消耗量)×(100%—充电桩安装比例%)
(3) 市政路灯
获取实践区市政路灯的用电量数据,或通过各类灯具的功率、数量和照明时间推算用电量。
(4) 碳汇
获取实践区内林绿地的绿化遥感解译数据,或相关项目建设资料中的绿化面积数据。
二、低碳社区(近零碳排放示范社区)
(一)碳排放统计、核算范围
1. 碳排放核算的领域
考虑到能耗或碳排放数据的可计量和可获得性,碳排放核算边界建议如下:
(1) 建筑:社区内部公共建筑和居住建筑用电、用气产生的碳排放;
(2) 交通:社区内部居民私家车用气、用电产生的碳排放;
(3) 废弃物处理:生活垃圾处理等产生的碳排放;
(4) 碳汇:社区内植物碳汇的减碳量;
(5) 碳普惠:社区居民低碳行动产生的碳减排量;
(6) CCER:社区购买的自愿减排量。
2. 碳排放核算的要素
实施社区层面的碳排放核算,区域碳排放监测、计量和核算体系需要包含以下几方面的边界内容:
•核算主体:管理主体(业主、开发商或物业公司配合执行)
•核算物理边界:社区居民委员会、开发商或物业公司所管辖的范围
•核算周期:年度统计
•核算碳排放的种类:CO2
•核算运行边界:社区固定源、移动源产生的直接排放和外购电力、热力的间接排放及碳汇减量等
•数据获取来源:能源账单或台账、其他
3. 数据要求及来源
建筑:建筑业主、物业(能源账单、台账或平台数据)交通:建筑业主、物业(停车车次数,电动汽车充电桩)
生活垃圾处理:社区居民委员会(每天干、湿垃圾量)绿化碳汇:社区居民委员会(绿化面积)
(二)碳排放和碳汇核算方法
1. 核算方法
碳汇面积
其中,电力活动水平数据可扣减社区内的可再生能源上网电量。
2. 能源使用碳排放系数和碳汇固碳系数
各能源品种的排放系数如下,电力排放系数取 2012 年华东电网区域排放系数,天然气的排放系数来源于《上海市温室气体排放核算和报告指南》),如表3所示。
生活垃圾处理排放系数取上海市平均 CO2 排放水平 0.549 tCO2/吨。
考虑植物对二氧化碳具有的固碳作用的计算,单位面积碳汇取上海市单位林地面积平均 CO2 固定量 14.5 tCO2/公顷。
表3 相关参数汇总表
3. 活动水平数据获取及计算
(1) 建筑领域(按账单/台账数据、平台数据、估算数据顺序获取)
获取内部建筑的建筑面积、年用电量、用气量等账单/台账 数据。
(2) 交通领域
获取社区私家车停车车次数,根据2019年全市小客车出行
平均公里数 7.6公里,测算小汽车行驶的公里数,百公里汽油消
耗量取全市平均值 12.5 升汽油/百公里。为提升社区内充电桩的普及率,社区内小汽车汽油使用的活动水平数据考虑结合充电桩的安装比例进行折算,计算方式如下:
社区内小汽车的汽油活动水平数据=社区内年停车车次数总和×7.6 公里(全市小客车出行平均公里数)×12.5 升/百公里(单位百公里汽油消耗量)×(100%—充电桩安装比例%)
(3) 碳汇
获取社区内林绿地面积数据,或相关项目建设资料中的绿化面积数据。
(4) 生活垃圾处理
通过社区内每天干、湿垃圾的桶数推算生活垃圾处理量。
文件全文如下:

来源: 洛奇马的能源转型日记 上海市生态环境局