碳中和目标下中国燃煤电厂退出路径
发布日期:2021/3/18
为实现《巴黎协定》气候目标,未来30年中国需要在燃煤发电行业实现深度减排,并达到净零排放。近期发表于《自然-通讯》上的研究对中国实现气候目标和减排途径的可行性展开了分析,研究者们首先依据技术属性、盈利能力、环境影响对中国1037个现役燃煤电厂的退役优先级进行逐一评估,并结合全球升温1.5°C和2°C目标情景,提出了可持续的中国燃煤电厂退出路径选择。研究发现,为实现气候目标,中国需要在短期内停止新建燃煤电厂,优先退役落后产能,可以通过降低利用小时,保障大部分机组20年(1.5°C目标)或30年(2°C目标)的运行年限,并在2045年(1.5°C目标)或2055年(2°C目标)前实现全面的煤电退出。

图片源于网络侵删
研究背景
中国作为世界上最大煤炭消费国,为实现2060年前碳中和目标和全球1.5°C气候目标,需要对燃煤电厂进行迅速的淘汰以达成深度减排。2020 年中国的煤电装机总量达到10.8 亿千瓦,超过所有其他国家总和。并且,大多数燃煤电厂是在过去十五年中投产运行,与欧美等国家的设施相比剩余更长的使用寿命,这意味着中国燃煤电厂的快速退役会引发资产搁浅的风险,进一步的煤电扩张则会加剧以此为主的经济影响。现阶段中国实现经济和清洁能源转型的关键挑战在于能否在接下来的几十年里在燃煤发电行业实现深度减排,并达到电力系统的净零排放。
与全球升温1.5°C目标匹配的煤炭退役路径
本研究根据全球综合评估模型GCAM-China,得出中国实现全球升温1.5°C和2°C目标的二氧化碳减排路径、电力部门的排放趋势、以及燃煤机组的发电情景。为实现与 2 °C目标匹配的退出路径,中国需要在2050到2055 年之前加速淘汰传统燃煤电厂,在1.5°C目标下,这一时间需要提前至2040到2045 年,在此期间继续建造新的燃煤电厂会进一步缩短所有现役电厂的使用寿命。
燃煤电厂退役优先级评估
图1 中国现役燃煤电厂的分布,应用领域及装机容量
研究者们依据技术属性、盈利能力、环境影响指标对1037个现役燃煤电厂(图1)的退出优先级进行逐一评估,并识别出那些特征明确应该优先退出的机组。结果显示18% 现役机组被识别为优先退役,共计1.11 亿千瓦,目前已运行超过10 年,机组容量小于60 万千瓦,并且没有采用效率较高的超临界或超超临界技术。
煤电机组退出路径设计
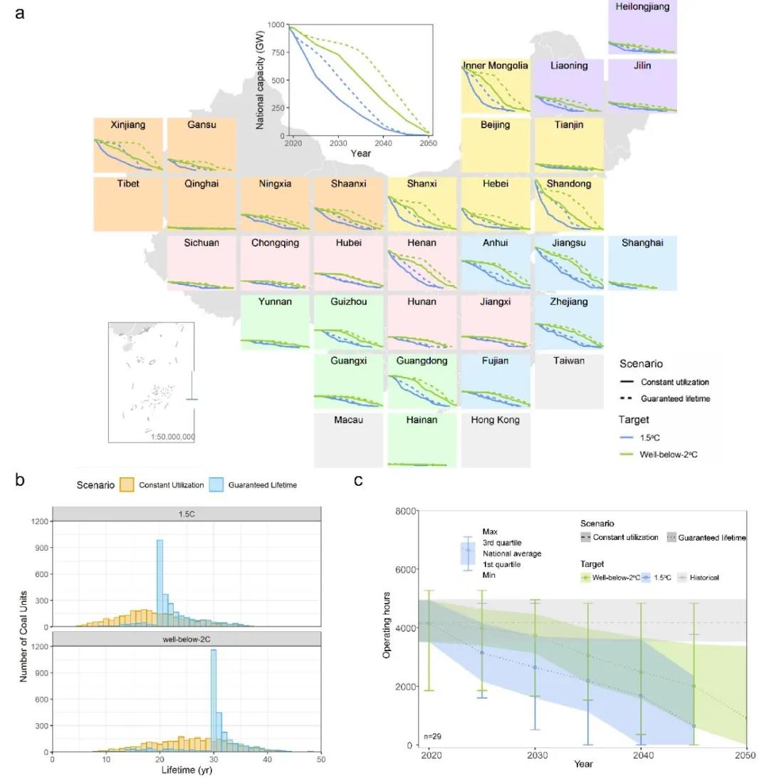
图2煤电机组退出路径以及两种退役情景下对煤电机组运行年限和利用小时的影响。在1.5°C和2°C目标和两种电厂退役情景下(a)国家级及省级煤电机组退出路径图;(b)煤电机组运行年限直方图分布;(c)煤电机组利用小时数变化曲线
基于这套系统性的煤电机组退出策略,以及与1.5°C和2°C目标相匹配的煤电机组退出路径,研究者们设计并分析了两种电厂退役情景——保持机组利用小时和保障机组运行年限(图2a)。在保持机组利用小时的退役情景下,在全国煤电发电量的约束下,每个机组的退役时间则是根据其多指标退役优先级逐个关停,大多数机组将在达到20 或30 年的保障年限之前退役(图2b)。
在保障机组运行年限的退役情景下,大多数机组可以通过逐步降低其利用小时数(图2c),进行电力系统调峰,来延长其使用寿命以达到保障年限,这需要强有力的政策支持,才能实现相同的全国煤电发电路径。
来源: 气候变化经济学