储能有偿调峰首次纳入山东电力辅助服务
发布日期:2020/10/20
10月20日,国家能源局山东能监局发布《山东电力辅助服务市场运营规则(试行)(2020年修订版)》(征求意见稿),意见稿在发电机组相关定义中新增储能设施、并新增储能设施调峰交易章节内容,其中指出规模在5MW/10MWh及以上独立储能设施、集中式新能源场站配套储能设施等均可参与。
储能设施参与山东电力辅助服务市场,其充放电量的电价、结算按照国家有关规定执行。调用储能设施参与有偿调峰时,若当日发生直调公用火电机组停机调峰,储能设施有偿调峰出清价格按照400元/MWh执行。储能设施有偿调峰辅助服务补偿费用由风电场、光伏电站、核电厂等按场站共同分摊。有偿调峰交易机组调用时,火电机组因参与调峰出力运行至50%及以下时,优先调用储能设施。
此外,AGC辅助服务交易增加储能设施投入资格,AGC出清最高上限暂按6元/MW执行。
据北极星储能网统计,目前已有近20个省份地区发布有关调峰辅助服务补偿规则文件,其中16省份地区储能调峰补偿整理如下:
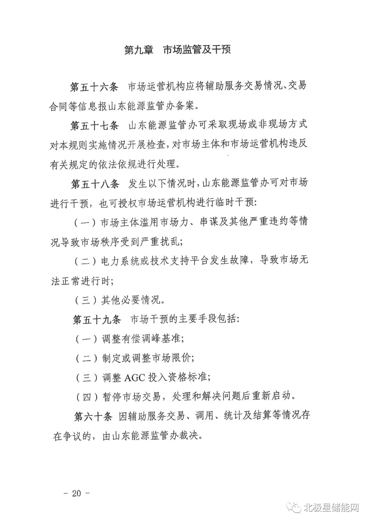
以下为山东文件原文:






















来源:北极星储能网