返回首页
你现在的位置: > 首页 > 行业动态 > 正文

工业园区成综合能源服务主战场

发布日期:2020/2/12



     我国70%的工业用能集中在工业园区,工业园区电力消耗量大,用户用能方式多元化,有大量的冷热电等能源需求。


     工业园区具备开展综合能源服务的基础条件和市场需求,其将能源的生成、输配和消耗纳入一个系统中,从全系统、全运营周期的视角评价和提升综合效率和经济性,重视可再生能源的充分利用,降低化石能源消耗,是开展综合能源服务的主战场。


工业园区能源系统现存问题


     目前,我国绝大部分传统工业园区的能源系统存在以下问题:


     一、能源供应安全保障不足。很多园区由于供电、供气、供热等能源供应安全保障不足,影响其经济发展。


     二、能源消费结构不合理。传统能源的使用比例过高,给园区节能减排带来巨大压力。


     三、能源利用效率偏低。目前很多工业园区都采用分散式锅炉供热,能源使用效率低。


     四、新能源应用比例不高。开发利用可再生能源的意识不足。


     五、能源管理的精细化程度不高。


工业园区综合能源服务的价值


     在工业园区开展一体化电冷热(暖)供应、多能协同供应、综合梯级利用,以及低品位余热利用等综合能源服务,可以有效解决工业园区的能源利用问题。我国目前已经建成了多个工业园区的综合能源服务示范项目。


     以江苏无锡红豆工业园综合能源服务项目为例,该项目采用合同能源管理的运作模式。一方面在红豆工业园原有240MW热电自备机组的基础上,加快建设屋顶光伏20MW,储能电站4MW,帮助企业形成水、电、热、光、储多种能源机构的用能模式;


     另一方面开展对园区内各类能源的信息采集,自主研发了园区多能互补协调优化系统,实现园区多能源协调优化控制和智能管理,提高园区整体能源利用效率,降低了客户用能成本,形成可复制可推广的综合能源服务商业模式。


     项目落地后,该园区的综合能效提升明显。依照目前的水平,预计到2020年,整个园区清洁能源占比将提升至15%,单位产值能耗将下降8%,综合用能成本将降低10%。除经济效益外,环境效益也很显著,年节约电能消耗可达2104万千瓦时,折合标准煤7364吨,减排二氧化碳1.9万吨。


增量配电网放开有助工业园区综合能源业务开展


     工业园区用户能源消费密度大,用户综合能源服务的驱动力强,是开展增量配电网的最佳选择。


     我国正在推进增量配电业务改革试点项目,自2016年11月以来,国家发展改革委、国家能源局先后分四批在全国范围内开展了404个增量配电业务改革试点,其中有很大一部分便落地工业园区。


     一个园区的各类分布式能源(比如光伏和风力发电),如果没有增量配网,这个点便是孤立的,只能自发自用,或卖给电网公司,但卖给电网公司电价太低,因此很多企业做屋顶光伏没有积极性,屋顶资源没有得到充分利用。


     有了增量配网后,即成为一个独立的供电区,就能做到隔墙售电。同时与各种新能源做到无缝连接,可以把各类分布式能源充分整合起来、智能化分配及调度,做到“发-输-配-售、源-网-荷-储”有机结合,可以进一步降低企业用电成本,支持实体经济的发展,同时也能提升增量配电网企业的经济效益。还可以将储能、光伏发电与增量配网结合,通过削峰填谷,使得电网更加平稳可靠运行。


     综合能源服务同时是增量配电网业务的盈利模式入口,一方面,灵活运行方式下,从电网内购入电力,对分布式发电机进行符合跟踪控制,根据区域网络以及交易能源对象的不同特点,设置市场交易机制、价格形成机制、阻塞管理机制和偏差能量平衡机制。


     另一方面,推进售电公司探索多能源运营模式创新。做综合能源服务商,进行资本对接、调度运营、市场开拓、项目建设等,从中获得增量收益。


优选资质较好的工业园区


     据不完全统计,目前全国国家级高新技术产业园区、经济开发区数量超300个,各类省级产业园区超1200个,较大规模的市产业园区1000多个,县以下的各类产业园区更是数以万计。


     工业园区发展良莠不齐,而综合能源服务当前经济性尚未显现,因此要甄选资质好的工业园区布局示范项目,才能保障其尽快落地。


     根据同济大学最新发布的《2018中国产业园区持续发展蓝皮书》,从各工业园区持续发展能力排名来看,排名前十的产业园区为中关村国家自主创新示范区、上海张江国家自主创新示范区、苏州工业园区、广州经济技术开发区、武汉东湖国家自主创新示范区、成都高新技术产业开发区、北京经济技术开发区、合肥高新技术产业开发区、深圳高新技术产业开发区、天津经济技术开发区。



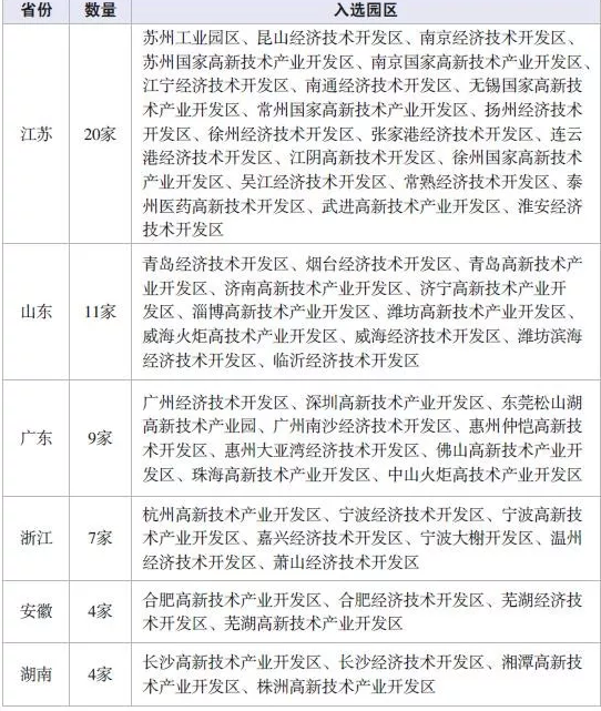
▲ 2018年全国各省入选百强产业园区数量


     从各省入选的百强产业园区数量来看,江苏的产业园数量位居榜首,为20家;其次为山东,产业园数量为11家;排名第三的是广东,产业园数量为9家,第四名为浙江,7家;并列第5名的为安徽和湖南,均为4家。


     目前,国内推行的产业园区大多强调同类产业的集群效应,从需求角度分析主要包括离散制造业园区、过程工业园区、新兴研发类型产业园区。在工业园区开展综合能源服务要遵循综合能源系统因地制宜、统筹开发、互补利用的实施原则。



来源: IESPLAZA综合能源服务平台

[←返回]

关于我们   |   关于合作   |   留言板   |   资料下载   |   广告服务  
  版权所有:南京诺溪新能源科技有限公司 苏ICP备14012130号   地址:南京金源路2号绿地之窗南广场D1栋808   
电话:025-52170985 18914486391