返回首页
你现在的位置: > 首页 > 行业动态 > 正文

光伏补贴会取消吗?据说2020年?

发布日期:2017/3/30

国家为什么要补贴自发自用余电上网的分布式光伏发电0.42元?光伏发电的第三类地区的标杆上网电价为什么是0.98元?国家为何不用低价的水电和煤电,要用度电成本接近0.8元的光伏发电?我家的电价才5毛多钱,把我家的电接上光伏系统岂不是净赚好几毛?

 

近日,类似这样的疑问在网上广为流传,今天小编就找了些资料,来讲讲为何国家要补贴光伏发电,0.42元的国家度电补贴是怎么来的,标杆上网电价的文件是怎么说的。


为何国家要补贴光伏发电?


相对于其他传统能源,光伏发电利用太阳能,取之不尽用之不竭,是未来最佳的能源形式。光伏发电无噪音、无污染、无辐射等优点,是清洁能源,国家补贴光伏发电是战略性的。通俗地说光伏发电可以减少碳排放,多使用清洁能源,对减少雾霾等污染有重要作用。


根据2012年颁布的《可再生能源法》,国家鼓励和支持可再生能源并网发电。国家将可再生能源的开发利用列为能源发展的优先领域,通过制定可再生能源开发利用总量目标和采取相应措施,推动可再生能源市场的建立和发展。国家鼓励单位和个人安装太阳能光伏发电系统等太阳能利用系统。


补贴的资金都是怎么来的呢?


《可再生能源法》中还提到,国家财政设立可再生能源发展基金,资金来源包括国家财政年度安排的专项资金和依法征收的可再生能源电价附加收入等。可再生能源发电项目的上网电价,由国务院价格主管部门根据不同类型可再生能源发电的特点和不同地区的情况,按照有利于促进可再生能源开发利用和经济合理的原则确定,并根据可再生能源开发利用技术的发展适时调整。上网电价应当公布。

 

0.42元补贴和标杆上网电价是如何来的呢?


 根据《国家发展改革委关于发挥价格杠杆作用促进光伏产业健康发展的通知》,根据各地太阳能资源条件和建设成本,将全国分为三类太阳能资源区,相应制定光伏电站标杆上网电价。光伏电站标杆上网电价高出当地燃煤机组标杆上网电价(含脱硫等环保电价)的部分,通过可再生能源发展基金予以补贴。

 

注:1.2016年1月1日以后备案并纳入年度规模管理的光伏发电项目,执行2016年光伏发电上网标杆电价,2016年之前备案并纳入年度规模管理的光伏发电项目但于2016年6月30日之前机组仍未全部投运的,执行2016年上网标杆电价。


2.西藏自治区光伏电站标杆电价另行制定。

 

根据2015年国家发改委发布的《国家发展改革委关于完善陆上风电光伏发电上网标杆电价政策的通知》中提到,为使投资预期明确,光伏发电先确定2016年标杆上网电价,2017年以后的价格另行制定。


 《国家发展改革委关于发挥价格杠杆作用促进光伏产业健康发展的通知》还提到,对分布式光伏发电实行按照全电量补贴的政策,电价补贴标准为每千瓦时0.42元(含税),通过可再生能源发展基金予以支付,由电网企业转付;其中,分布式光伏发电系统自用有余上网的电量,由电网企业按照当地燃煤机组标杆上网电价收购。对分布式光伏发电系统自用电量免收随电价征收的各类基金和附加,以及系统备用容量费和其他相关并网服务费。


光伏补贴什么时候取消,怎么保障已发电项目的收益稳定?


当然,每个行业的补贴都是在行业发展初期阶段,政府为了扶持其起步,快速实现市场化发展采取的战略性手段,现在的补贴是为了以后不用补贴也可以市场化生存发展。


光伏电站的投资都在第一年,而由于光伏系统造价每一年都会有快速的下降,因此针对当年新建并网光伏电站的光伏发电上网电价都是逐年下降的(每一年的补贴力度都是国家发改委联合财政部、国家能源局等单位根据一定的内部收益率倒推出来的,不会让光伏发电靠补贴赚取暴利),直至光伏实现平价上网,国家从那一年开始便会取消对光伏发电的补贴,而根据目前的光伏发电成本下降速度,我们预测到2020年,我国基本可以实现光伏的平价上网。 

 

很多人又会问了,那以前投资建设的光伏项目会不会到了2020年也会取消补贴,那岂不是亏大了。其实,国家的光伏上网电价或者度电补贴是针对当年投产项目的定价,一旦确认符合当年补贴水平的获得资格,在这个电站的全寿命周期20年之内,这个补贴水平是固定不变的。所以2017年投产的项目一定是比2016年投产项目享受更低的上网电价的,而无论是哪年的电站,它的上网电价都是20年不变的。 

 

补贴政策除了国家还有地方政府的支持,各个省市地区也有自己的补贴政策扶持,且补贴额度也不相同,地方政策补贴的年限一般没有国家的年限那么长,所以您如果想要安装光伏发电系统的话,一定要了解当地的补贴政策! 

 

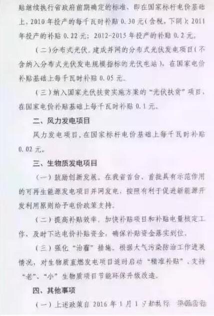
例如:山东省物价局下发《山东省物价局关于完善电价补贴政策促进可再生能源发电健康发展的通知》鲁价格一发2016【77号】文件。通知指出,为支持可再生能源发展。2015年前投产的光伏电站、风电,在国家标杆电价基础上继续执行省级补贴。

 

 

经过小编的介绍,相信大家现在都了解光伏补贴的问题了,骗补这样的谣言不攻自破。光伏发电减少碳排放,消灭雾霾有功劳,是未来的最佳的人类能源。国家有一系列法律和政策保障,安装之前建议多了解当地的光伏补贴政策,国家的0.42元补贴是不会轻易的取消和改变的,放下您的担心,大胆安装吧!

 

 

来源:光伏时代

[←返回]

关于我们   |   关于合作   |   留言板   |   资料下载   |   广告服务  
  版权所有:南京诺溪新能源科技有限公司 苏ICP备14012130号   地址:南京金源路2号绿地之窗南广场D1栋808   
电话:025-52170985 18914486391