行业动态
全球前沿
微视频
活动资讯
名优名企
新能源证券
微访谈
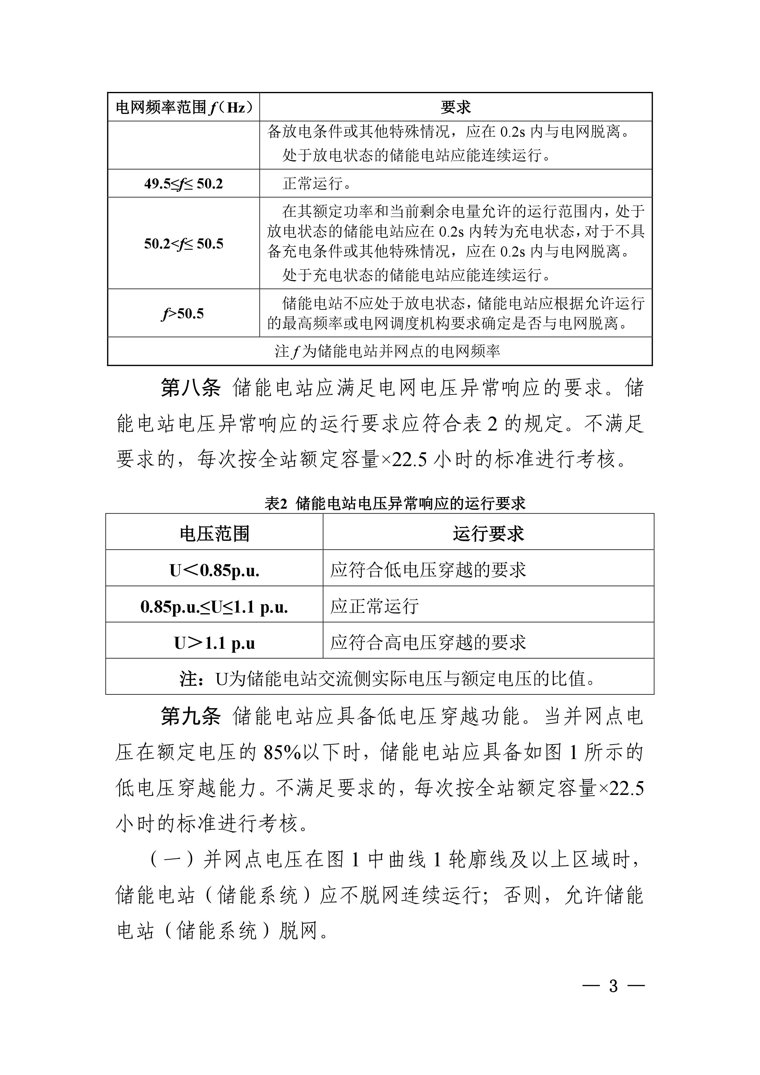
广告服务
企业动态
留言板
关于微信号
联系我们
你现在的位置: > 首页 > 行业动态 >
正文
《南方电储能电站并网及辅助服务管理实施细则(试行)》:调峰服务补偿门槛 2MW/0.5 小时
发布日期:2018/1/18
近日南方监管局发布《南方区域电化学储能电站并网运行管理及辅助服务管理实施细则(试行)》,本细则适用于南方区域地市级及以上电力调度机构直接调度的并与电力调度机构签订并网调度协议的容量为 2MW/0.5 小时及以上的储能电站。储能电站根据电力调度机构指令进入充电状态的,按其提供充电调峰服务统计,对充电电量进行补偿,具体补偿标准为 0.05 万元/兆瓦时。
详细文件如下:
来源:
南方能源监管办
[←返回]
关于我们
|
关于合作
|
留言板
|
资料下载
|
广告服务
版权所有:南京诺溪新能源科技有限公司
苏ICP备14012130号
  地址:南京金源路2号绿地之窗南广场D1栋808
电话:025-52170985 18914486391