行业动态
全球前沿
微视频
活动资讯
名优名企
新能源证券
微访谈
广告服务
企业动态
留言板
关于微信号
联系我们
你现在的位置: > 首页 > 行业动态 >
正文
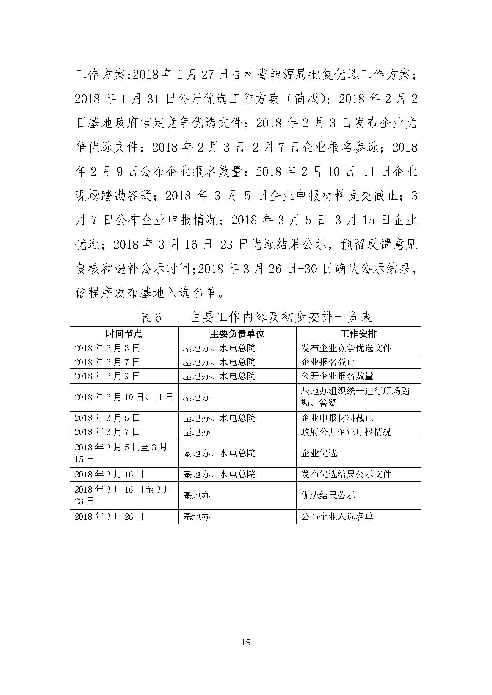
吉林白城光伏发电应用领跑基地2017年竞争优选工作方案
发布日期:2018/2/2
来源:白城市人民政府
[←返回]
关于我们
|
关于合作
|
留言板
|
资料下载
|
广告服务
版权所有:南京诺溪新能源科技有限公司
苏ICP备14012130号
  地址:南京金源路2号绿地之窗南广场D1栋808
电话:025-52170985 18914486391